国字头大学就是大学名字开头是“中央”、“中央”、“中华”的大学,国字头大学是听着感觉最牛的大学,也基本上是本行业最牛的大学。
不过你可知道,有不少“国字头”大学已经消失了,有的是自己改名字把“国字头”改丢了,有的虽然自己是国字头大学但是实力一般被合并了。今天小编就来聊聊这个事情。
先讲更名的三所:中国协和医科大学(中国医科大学、中国首都医科大学),中国纺织大学,中国煤炭经济学院。
再讲消失的8所:中央财经干部管理学院,中央政法干部管理学院,中国金融学院,中央工艺美术学院,中国人民警官大学,中国新闻学院,中国纺织总会管理干部学院,中国旅游管理干部学院。
北京协和医学院(中国协和医科大学、中国医科大学、中国首都医科大学))
中国协和医科大学,大名鼎鼎,不过现在已经不存在了,或者说历史上名字存在,现在已经叫北京协和医学院了。

北京协和医学院是美英基督教教会于1906年共同创办的协和医学堂。1917年,成立北京协和医学院。1951年1月,学校由教育部和卫生部接管,且改名为中国协和医学院。这是第一次更名为“国字头大学”,后来北京协和医学院先后更名为中国医科大学、中国首都医科大学和中国协和医科大学。

注意当年的中国医科大学也不是现在的中国医科大学,当年的中国首都医科大学也不是现在的首都医科大学。
北京协和医学院在1959年在是首批16所全国重点大学的基础上增补的4所高校之一(其他三所:四医大,哈军工,西军电),被列为20所全国重点大学。
在1960年公布64所全国重点大学名单时,协和医学院那个时候的名字就叫:中国医科大学。

2006年定名北京协和医学院。因为要和清华大学合作办学,去掉了中国协和医科大学的名字,成为北京协和医学院(清华大学医学部),协和医学院共享清华大学的211/985名额。

现在的北京协和医学院已经进入世界一流学科高校了,看来和清华大学是事实上分手了。
东华大学(中国纺织大学)
东华大学,是教育部直属的211重点大学,原来是隶属于纺织工业部的全国重点大学,学校的办学历史可追溯至1912年张謇创办的南通纺织染传习所。

1951年叫华东纺织工学院,由交通大学纺织系等华东、中南、西南高校纺织院系合并组成,1985年更名为中国纺织大学,1999年更名为东华大学。

当年纺织业不景气,所以不想要纺织这个名字,本来想更名:华东大学,结果改个不伦不类的东华大学,说实话,很不好听。
山东工商学院(中国煤炭经济学院)
现在的山东工商学院,原来是隶属于煤炭部,曾经有一个国字头的大名字:中国煤炭经济学院。

当年的国字头名字听着多厉害,现在叫山东工商学院,太低调了。前几年想改名:山东财富大学,被校友们狂喷,现在低调多了。

消失的国字头大学很多,很多都很难找到历史记录了,只能从大量资料中国寻找蛛丝马迹,基本上这些被合并的国字头大学实力都比较一般,虽然是国字头大学,行业特色弄,实力一般,很多大学估计网友们都是第一次听说
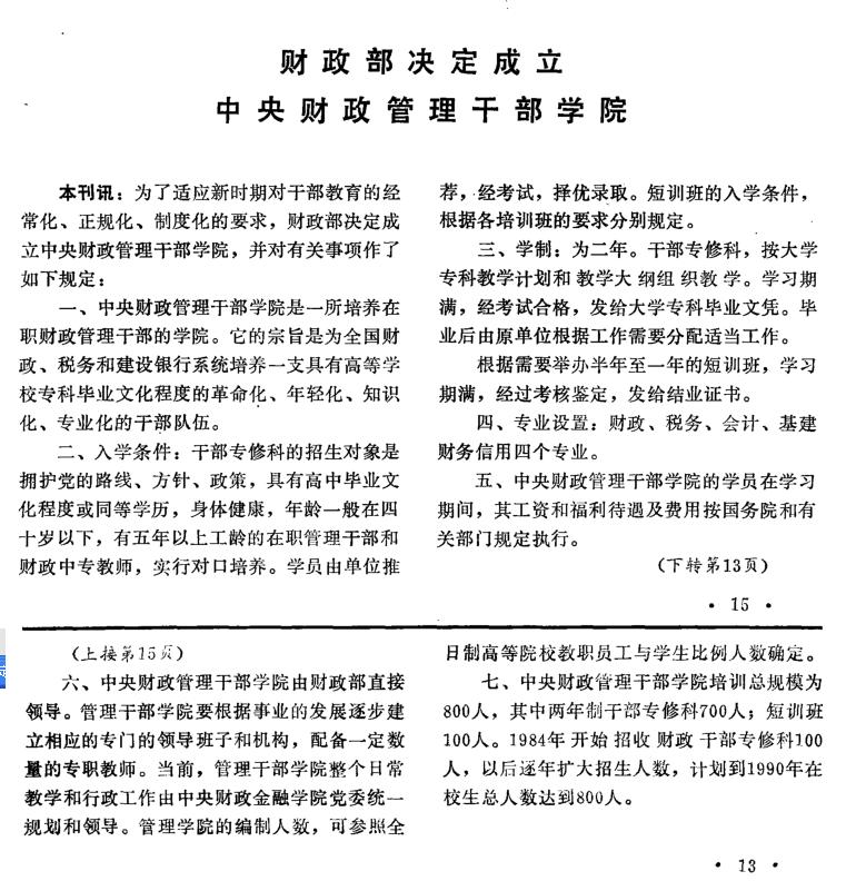
中央财经干部管理学院(并入中央财经大学)
中央财政管理干部学院成立于1983年7月;1988年独立建院,但属中央财政金融学院*党**委领导;1989年单独成立*党**委;1998年12月重新并入中央财经大学。

归根结底是实力不行啊。
中央政法干部管理学院(并入中国政法大学)
中国政法大学很牛,他也合并过一所国字头大学:中央政法干部管理学院。1985年,学校进修生院更名为中央政法管理干部学院单独办学,由学校代管。
1997年1月,司法部*党**组决定:中国政法大学、中央政法管理干部学院、中国高级律师、高级公证员培训中心合并,对内称中国政法大学,对外保留中央政法管理干部学院、中国高级律师高级公证员培训中心的牌子

中国金融学院(并入对外经济贸易大学)
1985年1月,中国人民银行向上级报送《关于筹备北京金融学院的请示》。1986年4月,更名为“中国金融学院”。1987年5月,国家教委发出《关于同意成立中国金融学院的通知》。中国金融学院隶属于中国人民银行。
中国金融学院凭借名字,分数曾经和清华北大相当。

2000年6月21日,原中国金融学院与原对外经济贸易大学合并成立新的对外经济贸易大学,划归教育部直属。
外经贸大学的金融实力更强了。
中央工艺美术学院(中国轻工管理干部学院,并入清华大学)
中央工艺美术学院是原文化部直属高校,创建于1956年1月。1960年5月,被文化部确定为12所重点艺术院校之一。1998年1月,中国轻工管理干部学院(这个资料更难找)并入学院。。1999年11月20日,中央工艺美术学院正式并入清华大学,更名为清华大学美术学院。

中国人民警官大学(并入公安大学中国人民)
1978年6月,公安部成立了政法专科学校,这是中国公安高等教育的第一所普通高等院校,政法专科学校借用木樨地校区平房开始办学。
1979年4月6日,公安部、教育部联合通知,“政法专科学校改名为国际政治学院”,学制为四年,招生同重点高等院校一样第一批录取。1984年5月,国际政治学院更名为中国人民警官大学。

1998年2月,与 中国人民公安大学 合并,组成新的中国人民公安大学。
中国新闻学院(关门)
中国新闻学院隶属新华通讯社领导,它的前身是新华社干部进修学院。自1986年向全国招生起,多年来逐步形成了包含专科、本科、第二学士学位、研究生和外国留学生的多层次的新闻专业教学体系。
建校以来,中国新闻学院为社会培养了3588名学生,其中硕士研究生56人、双学位生754人、专生本571人、大专生2157人。

1999年10月21日,教育部通知中国新闻学院于1999年停止对外招生。
中国纺织总会管理干部学院(并入东华大学)
这东华大学真有意思,把国字头的中国纺织大学改没了,原来还合并了一所国字头大学:中国纺织总会管理干部学院。
看来东华大学是用两所国字头大学换来的啊。

中国旅游管理干部学院
中国旅游管理干部学院是 1987 年正式批准在天津建立的。是中国和联合国开发计划署联合投资建设的中国最早的,由国家旅游局直接领导的唯一一所旅游专业高等院校。

2010年5月14日,中国旅游管理干部学院整建制划转南开大学 ,与南开大学旅游学系联合组建成立旅游与服务学院。
老铁们,这些改名的国字头大学你知道几个?这些消失的国字头大学你知道几个?