为了给目标顾客、合作者和公司利益相关者创造价值,公司有必要清晰地识别它将要竞争的目标市场,并设计一种向目标顾客传递一系列有意义的利益的供应品。这些活动包括公司商业模式的两个关键组成部分:战略和战术。

战略(strategy)包括选择一个明确的市场,公司将在其中竞争,并决定其试图在这个市场创造的价值。战术(tactics),也称为营销组合,使公司的战略变得具象:它们定义了为在特定市场创造价值而开发的供应品的关键方面。这些战术在逻辑上源于公司的战略,反映了公司将这一战略变为市场现实的方式。从供应品的收益和成本到目标顾客了解和购买供应品的方式,战术塑造了一切。
战略和战术从根本上是相互缠绕在一起的。公司的战略详细说明了目标市场和公司计划在所选定市场所要创造的价值,而战术则详细说明了将在所选市场中创造价值的供应品的实际属性。如果不理解目标市场的需要和为满足这些需要而存在的竞争选项,就不可能确定供应品的具体战术,如特征、品牌形象和定价,以及促销、沟通和分销供应品的手段。
以下部分将更详细地讨论供应品战略和战术的关键方面。
制定营销战略
营销战略包含两个关键组成部分:公司将在其中竞争的目标市场和针对相关市场主体(公司、目标顾客和合作者)的价值主张。精心挑选的目标市场和精心设计的价值主张奠定了公司商业模式的基础,并成为定义公司产品的战术决策的指导原则。
识别目标市场
公司旨在其中创造和获取价值的目标市场(target market)包括五个因素∶公司试图满足其需要的顾客(customer),旨在满足相同目标顾客同样需要的竞争者(competitor),帮助公司实现目标顾客需要的合作者(collaborator),开发和管理产品或服务的公司(company),以及将影响公司如何开发和管理产品或服务的环境(context)。
这五个市场因素(5C)在5C框架中被直观地表示为一组同心圆∶目标顾客在中心,合作者、竟争者和公司在中间,环境在最外圈。目标顾客在5C框架中的中心位置反映了他们在市场中的决定性作用;其他三个市场主体——公司、合作者和竞争者,致力于为目标顾客创造价值;5C框架的外层是市场背景,它决定了顾客、公司、合作者和竞争者运营的环境。
● 目标顾客是公司计划满足其需求的个人或组织。企业对消费者(B2C)市场中的目标顾客通常是公司产品或服务的最终用户,而在企业对企业(B2B)市场中,目标顾客是使用公司产品或服务的其他企业。两个关键原则决定了目标顾客的选择:公司及其合作者必须能够为目标顾客创造相对于竞争者更卓越的价值,并且所选的目标顾客也应该能够为公司及其合作者创造价值。
● 合作者与公司一起共同为目标顾客创造价值。公司应该根据对方可以提供的互补性资源来选择合作者,以满足顾客的需要。合作涉及外购(而不是开发)公司缺乏但在创造满足目标顾客需要的供应品时必需的资源。公司可以通过与拥有这些资源的实体合伙来获得必要的资源,并从中获益,而不是自行建设或购买所缺资源。合作者可以包括供应商、制造商,分销商(如经销商、批发商和零售商)、研发机构、服务提供商、外部销售队伍、广告代理和营销研究公司等。
● 竞争者致力于满足公司目标顾客的相同需要。公司应避免陷入使用传统品类和行业术语来界定竞争对手的短视竞争观。公司应该提出以下问题来考察主要竞争者及其战略:每个竞争者在市场上寻求什么?是什么驱动了每个竞争者的行为?这有助于阐明公司的定位,因为竞争者的目标涉及许多因素,包括规模、历史、眼前的管理和财务状况。例如,了解作为大公司的一个部门的竞争者是为了增长还是为了利润而经营,或仅仅被用来榨取价值,这是很重要的事情。
● 公司开发和管理给定市场的供应品(产品或服务)。对于具有多样化战略能力和市场供应品的组织,“公司”一词通常是指管理特定产品或服务的具体业务单元。每个战略业务单元都可以被视为需要自己的商业模式的独立公司。例如,通用电气、Alphabet(谷歌的母公司)和脸书拥有多个战略业务单元。

● 环境是指公司及其合作者运营的外部环境。它包括五个因素:社会文化环境的特征由社会和人口趋势、价值体系、宗教、语言、生活方式、态度和信仰等决定;技术环境包括用于开发、传播和传递交付市场供应品的新技术、技能、方法和流程;监管环境包括税收、进口关税和禁运规定,以及产品的规格和定价、通信规制及知识产权法;经济环境受经济增长、货币供应、通货膨胀和利率等影响;物质环境包括自然资源、地理位置、地形、气候趋势和健康状况。环境会对公司创造市场价值的能力产生巨大影响。一些最新的进展,包括人工智能的进步、贸易战的兴起、全球变暖和新型冠状病毒大流行,迫使许多公司彻底重新思考它们的运营方式并调整商业模式。
目标市场的关键部分是目标顾客的选择,它决定了市场的所有其他方面,这包括明确竞争者,选择合作者,确定为顾客开发优质供应品所需的公司资源,以及简要说明公司创造市场价值的环境。因此,目标顾客的变化通常会导致竞争对手和合作者的变化,以及不同的资源需求和环境因素的变化。源于其战略重要性,选择正确的目标顾客是建立成功商业模式的基础。
提炼价值主张
成功的供应品应该不仅为目标顾客而且为公司及其合作者创造卓越的价值。因此,在为市场交易中的相关主体开发市场供应品时,公司需要考虑所有三种类型的价值:顾客价值(customer value)、合作者价值(collaborator value)和公司价值(company value)。
● 顾客价值是向顾客提供的供应品的价值,这取决于顾客对供应品满足其需要的程度的评估。供应品为顾客创造的价值基于三个主要因素:目标顾客的需要(needs)、顾客获得的利益和他们在购买公司供应品时产生的成本,以及目标顾客可以用来满足其需要的替代手段——竞争性供应品的利益和成本。因此,顾客价值主张应该能够解释为什么目标顾客会选择公司的供应品而不是现有的替代品。
● 合作者价值是指供应品对公司合作者的价值。它总结了供应品为合作者创造的所有收益和成本,并反映了供应品对合作者的吸引力。合作者的价值主张应该解释为什么合作者会选择公司的供应品而不是竞争品来实现他们的目标。
● 公司价值是指供应品对公司的价值。供应品的价值是由与之相关的所有收益和成本、它与公司目标的密切关系,以及公司可以追求的其他机会的价值——例如,公司可以发布的其他供应品——来界定的。因此,公司的价值主张决定了公司为什么会选择这个供应品而不是选择替代方案。
市场价值原则也被称为3V原则,因为它强调了为三大关键市场主体——目标顾客、合作者和公司本身创造价值的重要性。市场价值原则通过提出三组必须解决的问题来定义商业模式的可行性:
● 市场供应品能为目标顾客创造什么价值?为什么目标顾客会选择这个供应品?是什么让这个供应品优于其他选择?
● 该供应品为公司的合作者(供应商、分销商和合作开发商)创造了什么价值?为什么合作者会与公司合作而不是与其他公司合作?
● 供应品能为公司创造什么价值?为什么公司应该在这个供应品上投入资源而不是追求其他选择?
管理这三大市场主体的价值的需要引出了优先考虑哪个价值的问题。这就要求创建一个最优价值主张(optimal value propasition),以平衡顾客、合作者和公司的价值。此处所提到的“最优价值”是指供应品的价值在三个主体之间相互关联,从而为目标顾客和合作者创造价值,使公司能够实现其战略目标。市场价值原则优化了顾客、合作者和公司的价值,是市场成功的基础。如果未能为三个市场主体中的任何一个创造卓越价值,则必然会导致不可持续的商业模式,并使企业走向灭亡。
不妨思考一下星巴克用来创造市场价值的手段。顾客通过选择定制化饮料获得各种咖啡饮料的功能利益和表达个性的心理利益,并为此向星巴克提供货币补偿。合作者(咖啡种植者)因向星巴克提供咖啡豆而获得货币报酬,并从星巴克对咖啡豆的持续需求中获得战略利益作为回报,他们投入资源种植符合星巴克标准的咖啡豆。星巴克通过投资公司资源开发并向消费者提供产品和服务获得收入和利润,此外还获得建立品牌的战略利益,并扩大市场空间。

设计营销战术
市场供应品(market offering)是公司为满足特定顾客需要而部署的实际商品。与体现公司战略的目标市场和价值主张不同,市场供应品体现了公司的战术,即公司在其竞争的市场中创造价值的具体方式。
营销管理者在应对开发创造市场价值的市场供应品时有7种战术:产品、服务、品牌、价格、激励、沟通和分销。这7个属性(也指战术)也被称为营销组合(marketing mix),代表了将市场供应品战略转变为现实所需的活动的结合。
描述市场供应品的7个属性如下:
● 产品是一种适销对路的商品,旨在为目标顾客创造价值。产品可以是有形的(如食品、服装和家具),也可以是无形的(如音乐和软件)。购买产品将赋予顾客对所购产品的所有权。例如,通过购买汽车或软件程序,所有者被赋予所购产品的所有权。
● 服务也旨在为顾客创造价值,但并没有赋予顾客所有权。服务的例子包括设备维修、影片租赁、就医流程和报税服务。有时,同一个产品可以定位为产品,也可以定位为服务。例如,当软件程序可以作为产品提供时,购买者有权获得程序的副本,或者作为服务只允许顾客租用该程序并在授权期限内获得其利益。
● 品牌的目的是识别公司提供的产品和服务,并将其与竞争品区分开来,在此过程中创造超越产品和服务本身的独特价值。劳斯莱斯品牌标识了宝马子公司劳斯莱斯制造的汽车,以将这些汽车与宾利、玛莎拉蒂和布加迪汽车区分开来,并唤起使用劳斯莱斯品牌的顾客的独特的情感反应。顾客使用劳斯莱斯品牌是为了彰显他们的财富和社会经济地位。
● 价格是顾客和合作者为获得公司产品提供的利益而产生的货币费用。
● 激励是有针对性的工具,旨在通过降低成本或增加收益来提高产品的价值。激励通常以批量折扣、降价、优惠券、现金返还、赠品、奖金、竞赛,以及货币与表彰奖励的形式提供。激励可以直接面向消费者,也可以面向渠道合作伙伴等公司的合作者。
● 沟通是向目标顾客、合作者和公司利益相关者告知供应品的细节以及供应品的获取途径。
● 分销涉及用于向目标顾客和公司合作者提供供应品的渠道。
同样,星巴克的例子也可以说明以上这些属性。星巴克的产品包括各种可买到的饮品和食品。它的服务包括星巴克在购买前、购买中和购买后向顾客提供的帮助。它的品牌包括星巴克的名称和标志,以及它在顾客心中唤起的联想。它的价格是星巴克向顾客提供供应品之后收取的金额。它的激励包括为顾客提供附加利益的忠诚度计划、优惠券和短期降价等促销手段。它的沟通包括星巴克为了向公众介绍其供应品而通过广告、社交媒体和公共关系传播的信息。它的分销渠道包括将星巴克供应品交付给顾客的公司自有门店和公司许可的零售店。

这7种营销战术——产品、服务、品牌、价格、激励、沟通和分销——可以被视为设计(designing)、沟通(communicating)和传递(delivering)顾客价值的过程。供应品的设计价值包括产品、服务、品牌、价格和激励,而沟通和分销则分别形成这一过程中的沟通价值和传递价值。因此,即使不同的战术属性在价值创造过程中扮演着不同的角色,它们也都会在三个维度上优化顾客价值。
价值创造过程可以从公司和顾客这两个角度来考虑。公司将价值创造视为设计、沟通和传递价值的过程,而顾客会从不同的角度——供应品的吸引力、知名度和可获得性——来看待价值创造过程。吸引力反映了目标顾客与产品、服务、品牌、价格和激励相关的收益和成本。知名度突出了目标顾客了解供应品细节的方法。可获得性包括目标顾客获得供应品的各种方式。
7T和4P
将营销战术视为定义市场供应品的7个关键属性的过程的观点,可与广受欢迎的4P框架联系起来。20世纪60年代引入的4P框架指出管理者在设计市场供应品时必须做出4项关键决策:产品及其特性、产品价格、促销产品的最佳方式以及产品零售渠道的地点。这4项决策领域用4个P表示:产品(product)、价格(price)、促销(promotion)和地点(place)。
由于简单、直观、易记,4P框架广受欢迎。然而,正是由于这种极简性,4P框架与当代商业环境的相关性明显不足。它的局限之一是,它无法区分供应品是产品还是服务,这在当今服务导向的商业环境中是一个主要缺陷。今天,越来越多的公司正从基于产品转向基于服务的商业模式。4P 框架的另一个重要局限是,它将品牌视为产品的一部分而非独立的属性。产品和品牌是市场供应品的两个不同方面,每一个都可以独立存在。事实上,越来越多的公司将它们的产品制造外包,以便集中精力建设和管理它们的品牌。
4P框架的另一个不足之处是,它对“促销”一词的界定。促销是一个广泛的概念,包括两类不同的促销活动:一是激励,包括价格促销、优惠券和贸易促销;二是沟通,包括广告、公共关系、社交媒体和个人销售。激励和沟通对价值创造过程的贡献是不同的:激励提高了供应品的价值,而沟通有助于顾客对供应品信息的了解,但并不一定会提高供应品的价值。4P框架使用“促销”一词来指代这两种独立的活动,可能会掩盖这两种活动在创造市场价值中所起的独特作用。
用7个属性(产品、服务、品牌、价格、激励、沟通和分销)而不是4项关键决策来看待市场供应品,可以避免4P框架的局限性。4P可以很容易地映射到7T框架的7个属性上:第一个p (产品)包括产品、服务和品牌;价格仍然是第二个P;第三个P(促销)与激励和沟通相匹配;而分销则取代了第四个P(地点)。因此,7T营销组合是4P框架更为精细的版本,为设计公司的市场供应品提供了更准确和更可行的方法。
创建市场价值地图
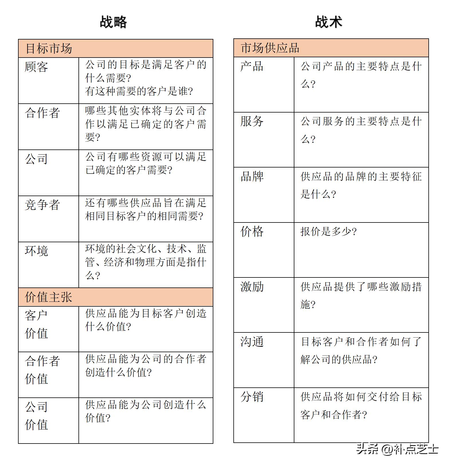
公司商业模式的两个关键方面——战略和战术——可以表示为价值地图,它定义了公司创造市场价值的方式。价值地图的最终目的是促进可行的商业模式的发展,使公司能够取得市场成功。因此,市场价值地图可以被认为是公司商业模式的关键组成部分以及它们之间相互关联方式的可视化表达。
市场价值地图反映了商业模式的结构,并包含定义公司战略和战术的三个关键组成部分——目标市场、价值主张和市场供应品。反过来,目标市场由5C——顾客、合作者、竞争者、公司和环境——来界定,顾客在定义市场中发挥着关键作用。价值主张代表了公司必须在市场上创造的三种价值:顾客价值、合作者价值和公司价值。最后,市场价值地图的供应品部分描述了代表公司商业模式的战术方面的7个关键属性——产品、服务、品牌、价格、激励、沟通和分销。下图即为市场价值地图的组成部分和定义每个组成部分的关键问题。

市场价值地图的价值主张部分对于确保公司商业模式的可行性至关重要。公司供应品的市场成功取决于为三个关键主体——目标顾客、公司的合作者和公司自身——创造价值的能力。由于这些主体有不同的需要,并希望有不同的价值主张,因此为每个主体开发单独的价值地图,可以更好地服务于营销计划过程。所以,除了拥有单一的价值地图,管理者可能会受益于开发三种价值地图:顾客价值地图、合作者价值地图和公司价值地图。
这三张价值地图描绘了公司商业模式的不同方面,这些方面包括价值创造过程中涉及的关键主体。顾客价值地图捕捉了公司供应品为目标顾客创造价值的方式,并概述了公司商业模式中以顾客为中心的战略和战术。合作者价值地图描绘了公司供应品为合作者创造价值方式的战略和战术。最后,公司价值地图简述了供应品为公司利益相关者创造价值的方式。请注意,这三张价值地图之间有着复杂的联系,因为它们反映了创造市场价值过程的不同方面。只有为目标顾客、合作者和公司创造价值,管理者才能确保供应品在市场上取得成功。