



服药还是要看说明书啊,别太任性呐!乱掰、乱吃,不仅影响药效,可能还会导致不良反应!
一
药物岂是你想掰,想掰就能掰?大多数人服药会遵循药品说明书,但是仍旧有一部分人服药比较随性,把药片掰开吃,把胶囊打开来取里面的药粉吃,把口服制剂当成外用药来涂抹……这样,真的行吗?
二
为啥药物有那么多剂型?1、不同药物的性质不同。在胃中易被破坏的药物,如胰岛素就不能制成口服制剂,而要制成针剂使用。有些药物性质不稳定,如遇空气、光线和水分易分解、变质,易导致降效或失效,因此需要制成片剂、丸剂,甚至还需要包衣。2、同一种药物剂型不同疗效也可能会完全不同。如硫酸镁制成药水,热敷可以消肿,口服可以导泻;而制成针剂就成了抗惊厥药,用于治疗尿毒症、破伤风与高血压性脑病等。3、缓控释制剂。有些药物半衰期很短,长期服用依从性较差,容易漏服或是错服,因此研发人员绞尽脑汁,通过各种高科技手段(单层膜溶蚀系统、渗透泵系统、微囊技术等)将这类药物制成缓控释制剂,减少每天的服药次数,大多数药物只需一天服用一次,大大增强了患者的用药依从性。
三
缓控释制剂常见用药误区错误服法1——碾碎张先生,因老年高血压长期服用硝苯地平缓释片(10 mg/ 片),每日2次、每次1片,血压控制良好。但近几日气温骤降,张先生发觉有头晕、心悸等不适,故于下午5时自测血压,血压为170/110 mmHg,考虑加服硝苯地平缓释片。但因考虑到缓释制剂起效慢,故自行将硝苯地平缓释片碾碎后吞服,1h 后自测血压,血压降至140/90mmHg。晚上7时,张先生自测血压发现,血压又升至160/100 mmHg,认为血压控制效果不佳,遂又碾碎1片硝苯地平缓释片吞服。半小时后,张先生出现头晕、头痛、恶心、心悸和胸闷症状,继而发生意识模糊,被家人送至医院急诊抢救。患者由于短时间内连续服用了碾碎的硝苯地平缓释片,而碾碎的硝苯地平缓释片会突然释放出较大剂量的硝苯地平,由此诱发了心源性休克。错误服法2——掰开一位老年女性高血压病患者,清晨口服硝苯地平控释片后,降压不平稳,上午(特别是清晨)血压骤降,而下午血压回升。经详细询问,发现患者将硝苯地平控释片掰开服用而导致血压骤降。遇到"整吃整排"问题,怎么办?神经科常遇到老年高血压患者在服用硝苯地平控释片后,自诉此药不好,甚至说其是假药,问其原因,回答"服药后未吸收,整片药随大便排出来了"。临床医师或药师应充分向患者告知,此类药物服药后,药片中的非活性成分可完整地通过胃肠道,不溶的外壳随大便排出。值得注意的是,同一种药物制剂,成产厂家不同服用方法也会不同。因为不同厂家生产的药物的制备工艺及其缓控释机制很有可能不同,因此服药时需要查看说明书或者咨询医师或药师。例如:(1)骨架片:药物采用骨架型制作原理,药物和骨架材料完全均匀地相互分散,所以可沿着片面"中心线"将其掰成两个半片(通常厂家在生产时会做好明显的划痕可供掰成半片服用),但是掰开后的半片药需整个吞服,不可嚼碎。(2)薄膜包衣片:只有保持膜的完整性才能使药物按照设定的速度和部位释放达到缓释/控释的目的,因此需整片吞服,不可掰开或咀嚼。如果掰开,则会引起药物的突释,造成患者出现不良反应。
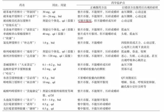
四
这些药不能掰开吃!1、肠溶制剂:如红霉素肠溶片、麦迪霉素肠溶片、胰酶肠溶片等。2、双层或多层薄膜包衣片:如双氯芬酸钠-米索前列醇片等。3、常用缓、控释制剂使用过程中的药学监护点。

五
这些药可以掰开服用!1、苯磺酸氨氯地平片氨氯地平是目前唯一分子本身长效的钙离子拮抗剂(CCB),它的半衰期长达35-50小时,是目前常用CCB中半衰期最长的药物。其他的CCB比如硝苯地平和非洛地平通过控释技术和缓释技术制成控释片和缓释片,以达到长效的效果。苯磺酸氨氯地平治疗轻至中度高血压,有效剂量为一次2.5-10mg,一日一次。大多数患者需要一日5mg以上。建议在7-14日内逐渐调整剂量,本药最大降压效应出现在用药4周后。本品可沿着掰断线掰开服用。2、目前临床上常见可以掰开服用的缓控释片(本段内容来源于临床药师网,致谢!)(1)单硝酸异山梨酯缓释片:口服,一天一次,服药应在清晨。药片可沿刻槽掰开,服用半片。整片或半片服用前应保持完整,用半杯水吞服,不可咀嚼或碾碎服用。用于冠心病的长期治疗、预防血管痉挛型和混合型心绞痛,也适用于心肌梗死后的治疗及慢性心衰的长期治疗。(2)琥珀酸美托洛尔缓释片:口服,一天一次,最好在早晨服用,可掰开服用,但不能咀嚼或压碎,服用时应该用至少半杯液体送服。同时摄入食物不影响其生物利用度。用于高血压、心绞痛、伴有左心室收缩功能异常的症状稳定的慢性心力衰竭。(3)丙戊酸钠缓释片:口服,一天1-2次。在癫痫已得到良好控制的情况下,可考虑每日服药一次。本品应整片吞服,可以对半掰开服用,但不能研碎或咀嚼。用于癫痫、治疗与双相情感障碍相关的躁狂发作。(4)卡左双多巴控释片:本品卡比多巴与左旋多巴的比例为1:4。本品50毫克/200毫克可整片或半片服用,但不能咀嚼和碾碎药片。本品25毫克/100毫克是特别为从未接受过左旋多巴治疗的早期患者而设计的,只可整片服用。某些患者早晨服用第一剂本品后的起效时间比普通片常要延迟一小时。用于原发性帕金森氏病、脑炎后及症状性帕金森氏综合征等的治疗。(5)盐酸曲马多缓释片:本品一面有划分线的异型薄膜衣片。本品一般从每次50mg (半片)开始服用(吞服,勿嚼碎),每日最高剂量通常不超过400mg,两次服药的间隔不得少于8小时。用于中度至重度疼痛。(6)盐酸奥昔布宁缓释片:口服,一天一次。初始建议剂量一次5mg(半片),然后根据疗效和耐受性逐渐增加剂量,每次增加5mg,最大剂量为30mg/天。本品需随液体吞服,不能嚼碎或压碎,但可根据half线掰开半片服用。奥昔布宁为解痉药,用于治疗合并有急(紧)迫性尿*禁失**、尿急、尿频等症状的膀胱过度活动症。同样不可咀嚼或碾碎服用。
六
总结口服缓控释制剂的服用方法、服用次数和服用时间等均需要严格按照说明书指导使用。不能盲目随意掰开、碾碎服用。1、控释制剂必须整片(粒)吞服,不可掰开、碾碎或咀嚼后服用,以免剂量突释后药效过强或发生严重毒副作用。2、缓释制剂除说明书用法中有可以分剂量的说明外,一般应整片(粒)吞服,不可掰开、碾碎或咀嚼后服用。