每一个正在经历或是曾经经历过高三的文科生都知道,政治想要考高分,最最最重要的基础就是——背!
对,除了老老实实背牢知识点别无他法!
但是!
高中政治要考4本书啊~~~
这么多,怎么背得过来?翻书都要翻半天!
别急!贴心的十三千方百计为童鞋们找来了全网最全的 高中政治知识点归纳汇总 。
内容涵盖必修1-4所有要背的知识点 !从必修1《经济生活》的第一单元第一课开始,一直到必修4《生活与哲学》,细化到每一节课的每一个细小的知识点。一定不要错过!
拥有了这份资料,可以帮助你系统性复习高中政治知识,形成完善的知识体系,根据逻辑关联,建立完整的知识框架,轻松突破90分!
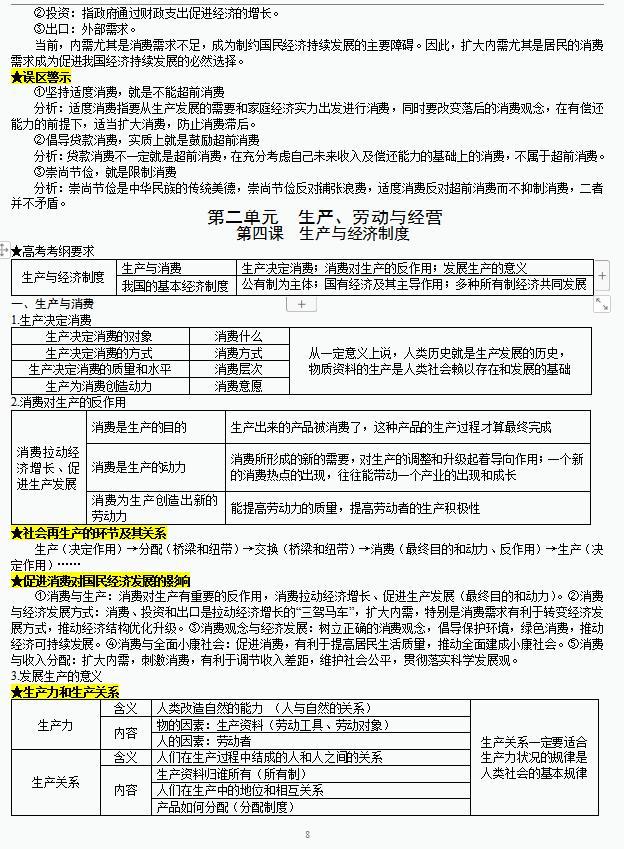
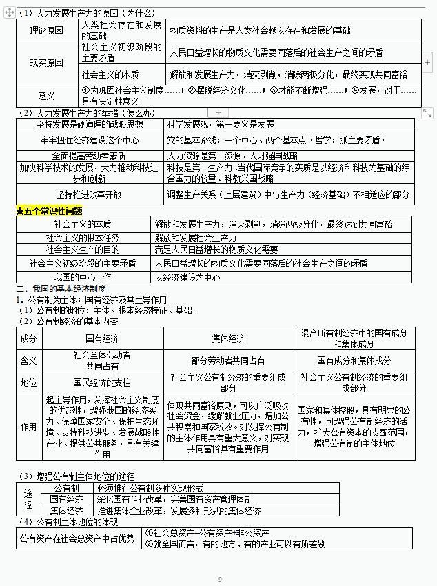
以下为资料的展示部分!









完整版66页,非常实用高中政治复习资料!尤其是高二阶段的同学们,马上就要进入高三总复习,抢先一步,赶快pick这份这么全面的高中政治知识总结吧!
无偿分享给大家哦!无论是学生还是家长都可以找我来领取!