
9月20日起,公安部最新推出的
6项便民新措施在成都落地
包括3项便捷快办服务
3项网上交管服务
(啥?还不知道有便民新措施?赶快戳下面链接先了解一下▼)

购车上牌一站办结!公安交管6项新措施9月20日起推行
据成都市交管局车管所相关负责人介绍,这是公安交管推行的车辆登记销售企业快捷代办便民服务措施,车主在购车的4S店就能够完成购置税、保险、登记上牌等一系列流程。
以前,车主购车需要跑购置税、到公安窗口办理车牌登记,在现场进行车辆的查验、资料审核、信息录入等工作,费事费力。

9月20日,市民王先生在某4S店一站办完提车手续
如今,新的便民举措实施后,交管部门将对汽车销售商的库存车辆进行预查验。
当4S店与车主约好提车时间时,车辆就已经完成了查验工作。而在资料审核和信息录入环节,所有工作将全部由汽车销售商代理上传,车辆也将会在4S店安装车牌。这样一来,极大提高了上牌效率。
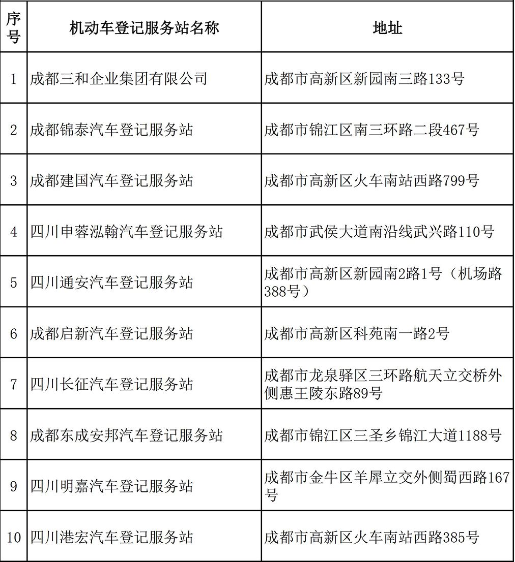
目前,成都交警率先在全市11家机动车登记服务站(覆盖周边20家4s店),推出了该项新的便民措施服务,下一步将在全市所有的机动车登记服务站和4S店进行全面推广。
附: 全市已开通车辆登记销售企业快捷代办的机动车登记服务站一览表
(戳图可放大)

附: 全市已开通车辆登记预查验服务站一览表
(戳图可放大)

温馨提示
目前,*口车进**辆由于登记程序有所区别,购买*口车进**的车主仍然需要到车管所办理上牌业务。
成都发布 杨欢
摄影 | 红星新闻 张肇婷
成都发布编辑 | 雕刻时光