
大家好,我是磨人。
今天如约开启我们《投基宝典》的第3篇。
本篇要为大家厘清5个重要关键词:
基金的 认购 、 申购 、 赎回 、 买入 、 卖出 。
相信很多小伙伴在购买基金的时候,经常都会听到这几个词。乍一听,"认购"、"申购"、"买入",难道不是一个意思,不都是买基金吗?而"赎回"和"卖出",不也都是卖基金的意思吗?干嘛搞得这么复杂,能不能简单点啊!
可凡是存在即合理,它们代表的意思确实是有一定差别的。
下面,我们先来简单了解一下基金的运作流程,这样更方便大家理解它们之间的差异。
基金上市一般要经历三个步骤:
从 基金募集 到 合同生效 再到 正式成立

首先,基金募集阶段。
当基金公司计划发行一个基金产品时,先要向证监会提交注册申请报告,如果证监会审批通过,基金就可以发售并募集资金了,一般募集期不超过3个月。我们在募集期间购买基金的行为就叫做 认购 (一般是指新发行的基金)。
然后,合同生效。
基金要募集成功是有一定要求的,如果募集的金额或人数过少,可能面临募集失败。如果资金、人数等都符合要求,则募集成功,基金合同也就可以生效了。
最后,基金成立并上市交易。
合同生效后基金就可以正式成立并上市交易。
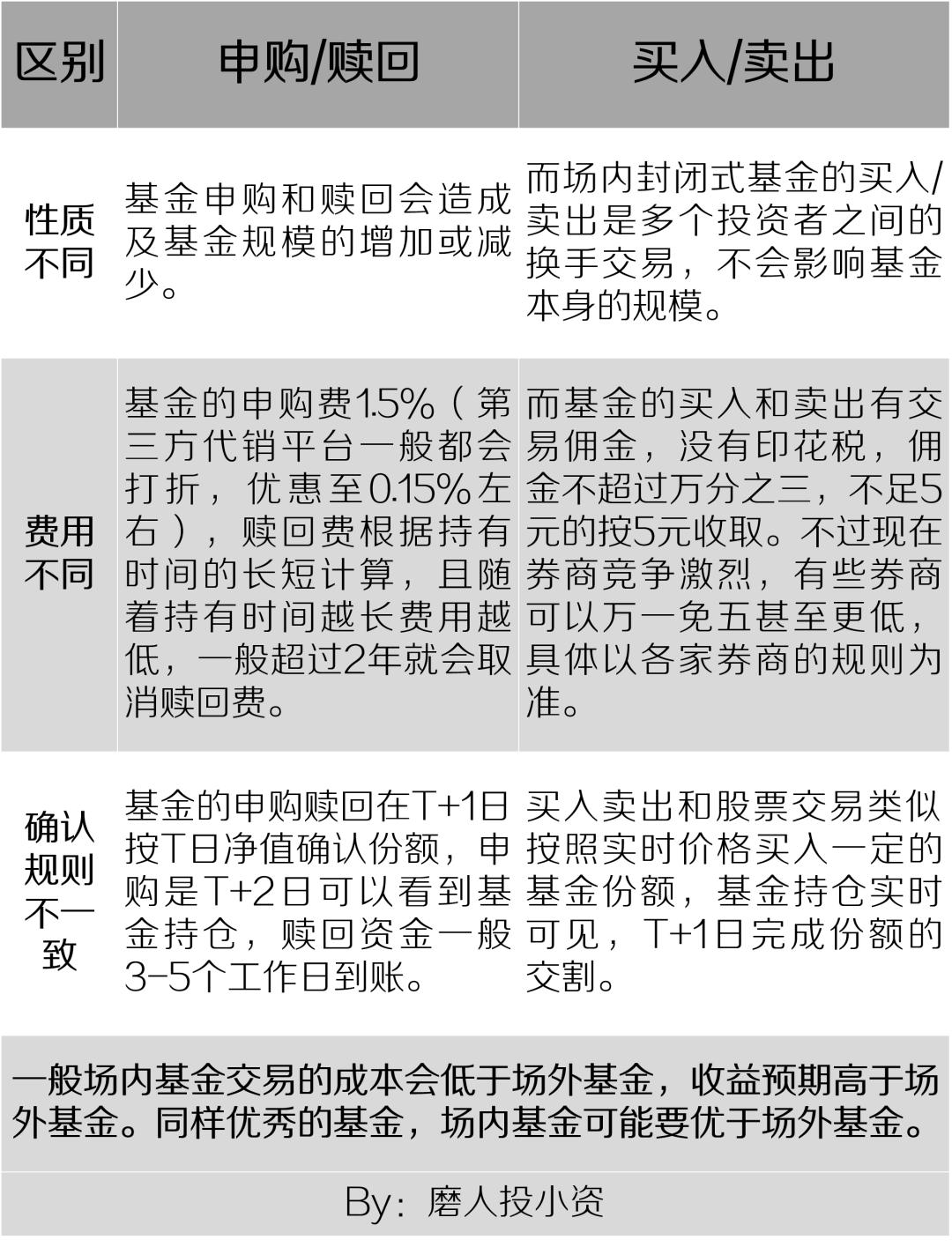
对场外开放式基金而言 :募集结束后先会有不超过3个月的封闭期,在封闭期内是不允许投资者交易基金份额的,必须要等到封闭期满后基金才能开放交易,开放之后的交易行为叫 申购或赎回。投资者向基金公司申请购买份额就是 "申购" ,不想要手里的份额时再卖回给基金公司就是 "赎回" 。交易是在基金公司和投资者之间进行,同时投资者的申购或赎回都会造成基金规模的变化。

而对于场内封闭式基金 :合同生效后,由基金管理人向证券交易所提出申请,审批通过后,基金就可以在交易所内像股票那样交易了。交易规则基本和股票类似,都是实时竞价并撮合成交。那参与这类基金的交易行为就叫做 买入或卖出 。不同的是,在交易过程中交易的双方都是投资者,也就是说你不想要手里的基金,就可以转卖给其他投资者,和基金公司是没有什么关系,也对基金的本身规模不构成影响。

说到到这里,就能很容易的搞清楚这几个关键词的区别了。
简单的说就是,在基金合同生效之前购买基金叫"认购";在基金合同生效之后,在场外买卖开放式基金叫" 申购 "或" 赎回 ";在场内买卖封闭式基金叫" 买入 "或" 卖出 "。

我们也可以用一个例子,来说明这5个关键词的区别。其实,这就好比我们经常能接触到的商品的预售模式,商家先对外宣传将生产一款香水,不过需要大家先交钱预定,这就相当于 认购。只有达到一定人数后,商家才能请工厂进行生产。如果预定人数过少,预售活动可能取消,商家收到的预售款也会退还给大家;如果预售成功,那么协议生效,商家就会如期请工厂开工生产香水。
后面生产出来产品后就可以直接发货(发给之前参与认购的消费者)和上市售卖(卖给新来的消费者)。这些新来的消费者在商家店里购买香水的行为就叫做 申购,而当消费者对香水不满意,可以选择7天无理由退货,商家则会退款给消费者,这就相当于是赎回。
那消费者除了到商家那里购买香水之外。还可以到某二手交易平台购买这款香水,任何不想要该香水的人都可以拿到这里来交易,想要香水的人,也可以在二手交易平台里买,不一定要在商家那里购买。而且二手市场大多数情况下会出现折价现象,价格会相对便宜一些。在这里交易的双方都是个人,和商家没有关系,他们之间的交易行为就是 买入或卖出。
在这个例子当中,商家就是基金公司、二手交易平台相当于证券交易所,消费者就是个人投资者。
认购与申购的区别
现在我们再来单独看一下基金认购和申购除了在买入时间点上的不同之外,还有哪些区别。
除了买入时间不同,在基金购买价格、赎回条件、和费率方面差别也挺多,具体如下表所述:

申购赎回与买入卖出的区别
然后我们也对申购赎回与买入卖出的不同点做了对比,具体如下表所述:

好了,本篇内容至此。
下一篇,将继续跟大家分享另一组重要的基金关键词。我们下期见!