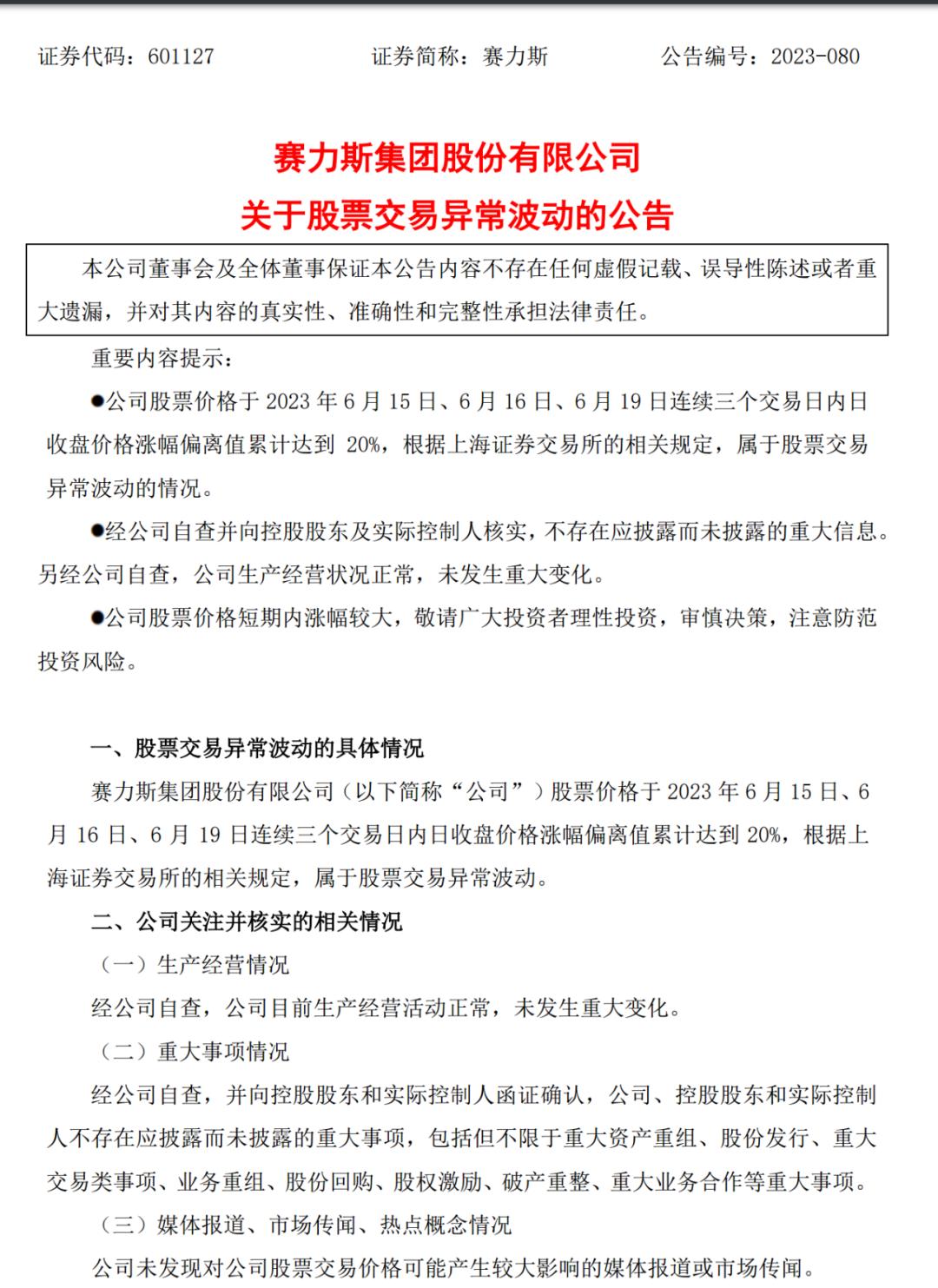
在一年左右的时间里暴跌超过70%后,又在短短8天的时间里暴涨近70%。
A股最有名的“华为概念股”赛力斯如此大起大落,可以说吊足了投资者的眼球。
跌了一年,终于大反弹
话不多说,先来看股价走势图。

从2022年6月28日股价来到90.5元见顶之后,赛力斯(601127.SH)从此一路“南下”头也不回,一直到2023年6月8日,跌到了最低的24.75元, 在这将近整整一年的时间内,跌幅高达73%左右!
如果回看这段时间赛力斯的股价走势图,那真的叫一个令人绝望。不仅跌幅巨大,而且仅有的几次反弹都是快速大涨几天给人以希望后,又陷入到无尽的连连阴跌中。
这种走势对散户的感情伤害无疑是巨大的,可以说,赛力斯绝对算得上过去一年最令人痛苦的A股新能源车企。
或许只有港股的小鹏汽车给人的痛苦程度能超过赛力斯。 从去年的6月到11月,小鹏汽车从140多港元跌到了25港元以下,短期内跌幅超过了80%!

销量严重下滑,亏损加剧
赛力斯之前一年的这波大跌,自然与新能源车行业整体严重的“内卷”有关,更与自身的销量下滑有关。
如果你长期跟踪新能源车,不难发现“销量形势决定股价”的道理。
在经历了跟华为深度绑定带来的巨大眼球效应、红利效应之后,赛力斯在最核心的净利润业绩指标上,不仅没有亏损收窄,反而是亏损继续扩大:
公司从2020年亏损17.29亿元、2021年亏损18.24亿元, 扩大到2022年亏损38.32亿元。
2023年一季度,赛力斯亏损6.25亿元,按照这个惯性,全年恐怕又是大幅度的亏损。
如果亏损能换来销量的大幅提高,那赛力斯大概率不会股价跌了几乎整整一年。
现实情况是,赛力斯尽管华为的光环附体,但销量却越来越拉胯。
赛力斯和华为联手打造的AITO问界(包括AITO问界M5、AITO问界M5纯电、AITO问界M7三种车型),在2022年销量超过了7.5万辆。
这是个怎样的成绩单呢?目前的三家造车新势力中,蔚来和小鹏的销量已经低于了每月1万辆,被市场普遍认为势头不妙。而理想形势不错,月销量在3万辆左右,其股价也是连续反弹。
而AITO问界全年7.5万辆的销量,折算成每个月也就是6250辆,这显然是比较低的。
在今年前5个月,蔚来的累计销量为43854辆,换算成每个月就是8770辆。而AITO问界三款车型今年1-5月份的销量分别为4490辆、3505辆、3679辆、4585辆、5629辆, 离形势不太妙的蔚来还有很大差距。
尽管5月份AITO问界的销量有所上升,但在新能源车企中也仅仅排到第10名。
而且,按照今年前5个月的销量形势来算,AITO问界2023年的销量几乎肯定要少于2022年。
如果跟之前AITO问界刚发布时,曾经连续数月单月交付破万辆的生猛势头相比, 目前AITO确实是颓势明显。
利好消息刺激,股价多个涨停
那么,已经处在很长一段时间下行通道中的赛力斯,为何最近几天连续暴涨呢?
催化剂就是一则商标转让信息。
6月10日,国家知识产权局商标局的信息显示,共计21个问界商标已经被转让,转让人(即卖方)为北京永安世达科贸有限公司,受让人(即买方)为华为技术有限公司,商标类别包含了电子产品、科学仪器、汽车和运载工具。
也就是说,华为接手了问界的商标。这意味着,华为尽管之前三番五次说不造车,但始终是念念不忘汽车业务,甚至是加码了汽车业务。
作为深度绑定华为的合作伙伴,这对于赛力斯而言自然是利好。
6月16日,在深圳举办的2023粤港澳大湾区车展中,举办了AITO问界M5华为高阶智能驾驶版全国首批车主交付仪式。
问界M5新版本的这次交付仪式,对赛力斯的股价来说,又是打了一针鸡血。在这个仪式之前的一个交易日(6月15日)和之后的一个交易日(6月19日),赛力斯的股价都出现了涨停。
赛力斯之前叫小康股份,业绩和股价长期低迷。自从前几年跟华为合作之后,股价有了很大起色,跟华为深度绑定之后,股价更是在2020年下半年到2021年上半年一飞冲天,暴涨了大约10倍!
而最近(6月15日、19日)的涨停,再次印证了华为对其股价的强大影响力。
在股价异动之后,赛力斯也发布了相关公告,称公司生产经营没发生重大变化。

不过,赛力斯在公告中也说了自身股价的高估风险,原话是:根据中证指数有限公司发布的数据显示(2023年6月19日),公司所属的“C36汽车制造业”最新市净率为2.14倍, 公司最新市净率为5.29 倍,已高于行业市净率。
想要摆脱代工厂地位,但困难重重
由于大部分消费者买AITO问界都是冲着华为名气来的,所以赛力斯根本没什么话语权,更多地被看作是华为的代工厂。
而华为的合作方又不仅是赛力斯一家企业,像北汽、奇瑞、江淮都跟华为有合作。
所以,华为完全可以离开赛力斯,而赛力斯却离不开华为。
为了摆脱这种被动、尴尬、弱势的境遇,赛力斯想到了搞自己独立的品牌。
今年3月份,赛力斯推出了自家新能源车品牌蓝电E5,这款定位中型SUV的车型,其实跟ATIO问界的定位差不多,不过售价低了很多,在14-15万左右。
笔者觉得这是赛力斯基于自家成熟的制造技术而推出的车型,尽管价格不贵,但在竞争无比激烈的新能源车领域,它目前还是籍籍无名的。
最近,赛力斯又在荷兰阿姆斯特丹启动了首次欧洲万里行活动,准备让旗下的新能源战略车型SERES 5在欧洲21个国家进行超过1万公里的环游,以测试各种性能。
很显然,这既是一场驾驶测试,又是一场品牌公关活动。可以看出,赛力斯有了进一步打开欧洲市场的想法。
总体来看,华为目前对赛力斯有着决定性的影响,赛力斯已经有了摆脱“华为代工厂”的各种动作,但依然收效甚微、困难重重。