漫漫十载求学路
灼灼青春正芳华
又是一年高考时
又是人生抉择时
我们向有志国防的莘莘学子发出邀请
携笔从戎,保家卫国
加入迷彩方阵
放飞青*梦春**想
我们在空降兵等你
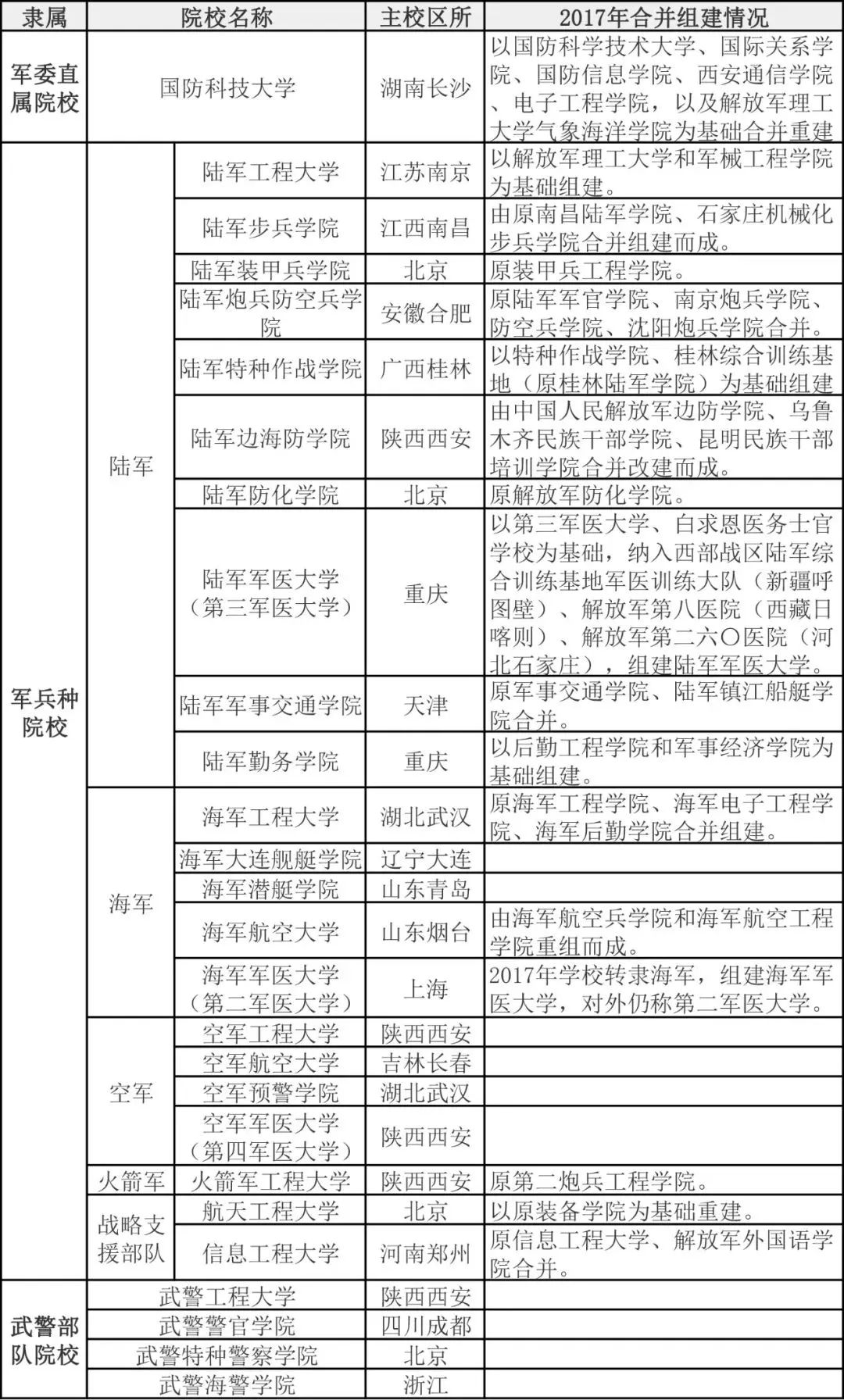
陆军、空军军校毕业时均有机会分配至空降兵部队,目前全国面向地方青年招生的军校共有27所,详细情况如下:

报考指南
1.军校招生对考生有何基本要求?
①普通高中应届毕业生和往届毕业生均可报考;②考生年龄不低于17周岁、不超过20周岁(截至报考当年8月31日);③政治考核合格,志愿为国防事业服务;身体和心理健康,符合*队军**院校招收学员体格检查标准;④高中阶段体质测试成绩及格以上;⑤高考文化成绩在本省一本线以上。
2.军校招生对考生身体条件有何要求?
2023年3月发布的《*队军**选拔军官和文职人员体检标准》,将现行《*队军**院校招收学员体格检查标准》《*队军**聘用文职人员体格检查通用标准》进行科学整合,形成1项通用标准以及选拔军官、选拔文职人员等2项补充标准。通用标准包括外科、内科、耳鼻咽喉科、眼科、口腔科、妇科、精神心理、医学影像、医学检验等多个章节;选拔军官补充标准主要规范装甲、特战、航海、航空等若干特殊作业岗位补充项目标准。
新标准对影响服役的颅脑外伤等重大疾病、当前适龄青年常见性传播疾病及其并发症后遗症,以及脊柱侧弯等进一步细化明确判定标准,增加了晕血不合格标准;根据我军*器武**装备发展和医疗技术进步,对不影响军事作业的微创手术以及耳鼻咽喉科、眼科、口腔科、妇科、心电图、超声等部分标准条款进行了优化。
基本要求:符合*队军**选拔军官和文职人员通用标准,五官端正,无颅脑损伤、胸腹腔手术史,无传染性疾病或者严重皮肤病。裸露部位文身(瘢痕)长径不超过3cm,其他部位不超过10cm。无色盲色弱,体重指数(BMI)在17.5-30范围内。
原*队军**院校招收学员体格检查标准
(《*队军**选拔军官和文职人员体检标准》
目前未对外公布,仅供对照参考)
上下滑动查看:
校招体格检查标准
第一章 总则
第一条 根据《应征公民体格检查标准》,制定本标准。
第二条 *队军**、*警武**部队院校招收士兵学员、普通中学高中毕业生学员和从地方招收研究生学员,普通高等学校招收、选拔国防生,以及*队军**接收普通高等学校毕业生的体格检查,适用于本标准。
第二章 外科项目
第三条 男性身高162cm以上,女性身高160cm以上,合格。
其中:
(一)装甲专业:身高162~178cm;
(二)水面舰艇、潜艇专业:男性身高162~182cm,女性身高160~182cm;
(三)潜水专业:身高168~185cm;
(四)空降专业:身高168cm以上;
(五)特种作战专业:男性身高170cm以上(体格条件优秀的165cm以上),女性身高165cm以上。
第四条 体重符合下列条件的,合格:
(一)男性:体重不超过标准体重(标准体重kg=身高cm-110)的30%、不低于标准体重的15%。其中,音乐学专业体重不超过标准体重的35%。
(二)女性:体重不超过标准体重的20%、不低于标准体重的15%。其中,舞蹈学专业体重不低于标准体重的20%。
第五条 颅脑外伤,颅脑畸形,颅脑手术史、脑外伤后综合征,不合格。
第六条 颈部运动功能受限,斜颈,Ⅲ度以上单纯性甲状腺肿,不合格。
第七条 乳腺肿瘤,重度男性乳房发育征,重度女性乳腺增生,不合格。
第八条 骨、关节、滑囊疾病或者损伤及其后遗症,骨、关节畸形,脊柱侧弯,胸廓畸形,习惯性脱臼,颈、胸、腰椎和严重四肢骨折史,腰椎间盘突出,强直性脊柱炎,影响肢体功能的腱鞘疾病,不合格。
下列情况合格:
(一)四肢单纯性骨折,治愈1年后,X片显示骨折线消失,复位良好,无功能障碍及后遗症(空降专业除外);
(二)关节弹响排除骨关节疾病或者损伤,不影响正常功能的;
(三)大骨节病仅指、趾关节稍粗大,无自觉症状,无功能障碍(指挥专业除外);
(四)轻度胸廓畸形(指挥、潜艇、潜水、空降专业除外)。
第九条 肘关节过伸超过15度,肘关节外翻超过20度,或者虽未超过前述规定但是存在功能障碍,不合格。
第十条 两下肢不等长超过2cm,膝内翻股骨内髁间距离和膝外翻胫骨内踝间距离超过7cm(空降专业超过4cm),或者虽未超过前述规定但是步态异常,不合格。
第十一条 手指、足趾残缺或者畸形,足底弓完全消失的扁平足症,重度皲裂症,不合格。
第十二条 恶性肿瘤,面颈部长径超过1cm的良性肿瘤、囊肿,其他部位长径超过3cm的良性肿瘤、囊肿,或者虽未超出前述规定但是影响功能和训练的,不合格。
第十三条 瘢痕体质,面颈部长径超过3cm或者影响功能的瘢痕,其他部位影响功能的瘢痕,不合格。
第十四条 面颈部文身,着*队军**制式体能训练服其他裸露部位长径超过3cm的文身,其他部位长径超过10cm的文身,男性文眉、文眼线、文唇,女性文唇,不合格(文身图案和内容由政审把关)。
第十五条 脉管炎,动脉瘤,重度下肢静脉曲张、精索静脉曲张,不合格。其中,中度下肢静脉曲张、精索静脉曲张,指挥专业不合格。
第十六条 胸、腹腔手术史,疝,脱肛,肛瘘,肛旁脓肿,重度陈旧性肛裂,环状痔,混合痔,不合格。
下列情况合格:
(一)阑尾炎手术后半年以上,无后遗症;
(二)腹股沟疝、股疝手术后1年以上,无后遗症;
(三)2个以下且长径均在0.8cm以下的混合痔。
第十七条 泌尿生殖系统疾病或者损伤及其后遗症,生殖器官畸形或者发育不全,单睾,隐睾,不合格。
下列情况合格:
(一)无自觉症状的非交通性精索鞘膜积液,不大于健侧*丸睾**(空降专业除外);
(二)无自觉症状的*丸睾**鞘膜积液,包括*丸睾**在内不大于健侧*丸睾**1倍(空降专业除外);
(三)交通性鞘膜积液,手术后1年以上无复发,无后遗症;
(四)无压痛、无自觉症状的精索、副睾小结节,数量在2个以下且长径均在0.5cm以下;
(五)包茎、包皮过长(空降专业除外);
(六)轻度急性包皮炎、阴囊炎;
(七)隐睾经手术下降至阴囊的。
第十八条 重度腋臭,不合格。轻度腋臭,装甲、潜艇及潜水专业不合格。
第十九条 头癣,泛发性体癣,疥疮,慢性泛发性湿疹,慢性*麻疹荨**,泛发性神经性皮炎,银屑病,面颈部长径超过1cm的血管痣、色素痣、胎痣和白癜风,其他传染性或者难以治愈的皮肤病,不合格。多发性毛囊炎,皮肤对刺激物过敏或者有接触性皮炎史,手足部位近3年连续发生冻疮,潜艇、潜水专业不合格。
下列情况合格:
(一)单发局限性神经性皮炎不超过2处,每处长径在3cm以下;
(二)股癣,手(足)癣,甲(指、趾)癣,花斑癣;
(三)白癜风,身体其他部位不超过2处,每处长径在3cm以下。
第二十条 淋病,梅毒(含梅毒抗体阳性),软下疳,性病性淋巴肉芽肿,非淋菌性尿道炎,尖锐湿疣,生殖器疱疹,以及其他性传播疾病,不合格。
第三章 内科项目
第二十一条 血压在下列范围,合格:
(一)收缩压≥90mmHg,<140mmHg;
(二)舒张压≥60mmHg,<90mmHg。
第二十二条 心率在下列范围,合格:
(一)心率60~100次/分;
(二)心率50~59次/分或者101~110次/分,经检查系生理性(潜艇、潜水、空降专业除外)。
第二十四条 高血压病,器质性心脏病,血管疾病,右位心脏,不合格。
但是听诊发现心律不齐、心脏收缩期杂音,经检查系生理性的,合格(潜艇、潜水、空降专业除外)。
第二十四条 慢性支气管炎,支气管扩张,支气管哮喘,肺大泡,气胸及气胸史,以及其他呼吸系统慢性疾病,不合格。
第二十五条 严重慢性胃、肠疾病,肝脏、胆囊、脾脏、胰腺疾病,内脏下垂,腹部包块,不合格。
下列情况合格:
(一)仰卧位,平静呼吸,在右锁骨中线肋缘下触及肝脏不超过1.5cm,剑突下不超过3cm,质软,边薄,平滑,无触痛、叩击痛,肝上界在正常范围,左肋缘下未触及脾脏,无贫血,营养状况良好;
(二)既往因患疟疾、血吸虫病、黑热病引起的脾脏肿大,现无自觉症状,无贫血,营养状况良好。
第二十六条 泌尿、血液、内分泌系统疾病,代谢性疾病,免疫性疾病,不合格。
第二十七条 艾滋病,病毒性肝炎,结核,流行性出血热,细菌性和阿米巴性痢疾,黑热病,伤寒、副伤寒,布鲁氏菌病,钩端螺旋体病,血吸虫病,疟疾,丝虫病,以及其他传染病,不合格。
下列情况合格:
(一)急性病毒性肝炎治愈后2年以上未再复发,无症状和体征,实验室检查正常;
(二)原发性肺结核、继发性肺结核、结核性胸膜炎,肾结核,腹膜结核,临床治愈后3年无复发(水面舰艇、潜艇、潜水专业除外);
(三)细菌性痢疾治愈1年以上;
(四)疟疾、黑热病、血吸虫病、阿米巴性痢疾、钩端螺旋体病、流行性出血热、伤寒、副伤寒,布鲁氏菌病,治愈2年以上,无后遗症;
(五)丝虫病治愈半年以上,无后遗症。
第二十八条 癫痫,以及其他神经系统疾病及后遗症,不合格。
第二十九条 精神分裂症,转换性障碍,分离性障碍,抑郁症,躁狂症,精神活性物质滥用和依赖,人格障碍,应激障碍,睡眠障碍,进食障碍,精神发育迟滞,遗尿症,以及其他精神类疾病,不合格。
第三十条 影响语言正常表达的口吃,不合格。
第三十一条 对食物、药物和其他物质严重过敏的,不合格。
第四章 耳鼻喉科项目
第三十二条 双侧耳语听力均低于5m,不合格。
一侧耳语达到5m 、另侧不低于3m ,除潜艇专业以外的其他专业合格。
第三十四条 明显耳廓畸形,外耳道闭锁,反复发炎的耳前瘘管,耳廓及外耳道湿疹,耳霉菌病,不合格。
但是轻度耳廓及外耳道湿疹,轻度耳霉菌病,除水面舰艇、潜艇、潜水专业外合格。
第三十四条 鼓膜穿孔、严重内陷,化脓性中耳炎,乳突炎,以及其他难以治愈的耳病,不合格。
鼓膜中度以上内陷,鼓膜瘢痕或者钙化斑超过鼓膜的1/3,咽鼓管通气功能、耳气压功能及鼓膜活动不良,咽鼓管咽口或者周围淋巴样组织增生,潜艇、潜水、空降专业不合格。
第三十五条 眩晕病,不合格。
第三十六条 鼻中隔穿孔,鼻畸形,重度肥厚性鼻炎,萎缩性鼻炎,重度鼻粘膜糜烂,鼻息肉,中鼻甲息肉样变,以及其他难以治愈的慢性鼻病,不合格。严重变应性鼻炎,肥厚性鼻炎,慢性鼻窦炎,严重鼻中隔偏曲,潜艇、潜水、空降专业不合格。
但是不影响副鼻窦引流的中鼻甲肥大,中鼻道有少量粘液脓性分泌物,轻度萎缩性鼻炎,除潜艇、潜水、空降专业外合格。
第三十七条 嗅觉丧失的,不合格。
嗅觉迟钝,除防化、医疗、油料专业外,其他专业合格。
第三十八条 影响吞咽、发音功能的难以治愈的咽、喉疾病,严重阻塞性睡眠呼吸暂停综合征,不合格。
第五章 眼科项目
第三十九条 裸眼视力低于4.5,不合格。
任何一眼裸眼视力低于4.9,需进行矫正视力检查,任何一眼矫正视力低于4.9或矫正度数超过600度,不合格。
屈光不正经准分子激光手术后半年以上且无并发症,任何一眼裸眼视力达到4.9,眼底检查正常,除指挥、装甲、测绘、雷达、水面舰艇、潜艇、潜水、空降、特种作战专业外合格。
其中:
(一)指挥、装甲、测绘、雷达、水面舰艇、潜艇专业,任何一眼裸眼视力不低于4.9;
(二)潜水、空降、特种作战专业,任何一眼裸眼视力不低于5.0。
第四十条 色弱、色盲,不合格。
能够识别红、绿、黄、蓝、紫各单色者,除指挥、水面舰艇、潜艇、空降、装甲、测绘、雷达专业外合格。
第四十一条 影响眼功能的眼睑、睑缘、结膜、泪器疾病,不合格。
第四十二条 眼球突出,眼球震颤,眼肌疾病,运动障碍,显性斜视,不合格。
15度以内的共同性内、外斜视,除指挥、装甲、测绘、水面舰艇、潜艇、潜水、空降、雷达专业外合格。
第四十四条 角膜、巩膜、虹膜睫状体疾病,瞳孔变形、运动障碍,不合格。
但是不影响视功能的角膜云翳,角膜缘外非进行性翼状胬肉,除指挥专业外合格。
第四十四条 晶状体、玻璃体、脉络膜、视网膜、视神经疾病,青光眼,不合格。
下列情况合格:
(一)先天性少数散在的晶状体小混浊点,不影响视功能的;
(二)短小的玻璃体动脉残遗,少数丝、点状玻璃体混浊,无症状的。
第六章 口腔科项目
第四十五条 深度龋齿超过3个,缺齿超过2个(经正畸治疗拔除、牙列整齐的除外),全口义齿及复杂的可摘局部义齿,重度牙周炎,颞颌关节疾病,唇、腭裂及唇裂术后明显瘢痕,影响咀嚼及发音功能的口腔疾病,不合格。
但是经治疗、修复后功能良好的龋齿、缺齿,合格。
第四十六条 中度以上氟斑牙及牙釉质发育不全,切牙、尖牙、双尖牙明显缺损或缺失,超牙合 超过0.5cm,开牙合超过0.3cm,上下颌牙咬合到对颌牙龈的深覆牙合,反牙合,牙列不齐,重度牙龈炎,中度牙周炎,潜艇、潜水专业不合格。
下列情况潜艇、潜水专业合格:
(一)上下颌左右尖牙、双尖牙咬合相距0.3cm以内;
(二)切牙缺失1个,经固定义齿修复后功能良好,或牙列无间隙,替代牙功能良好;
(三)不影响咬合的个别切牙牙列不齐或重叠;
(四)不影响咬合的个别切牙轻度反牙合,无其他体征;
(五)错牙合畸形经正畸治疗后功能良好。
第四十七条 慢性腮腺炎、腮腺囊肿,口腔肿瘤,口颌面部明显畸形,不合格。
第七章 妇科项目
第四十八条 闭经,严重痛经,子宫不规则出血,功能性子宫出血,子宫内膜异位症,不合格。
第四十九条 内外生殖器畸形或者缺陷,不合格。
第五十条 急、慢性盆腔炎,盆腔肿物,不合格。
第五十一条 霉菌性阴道炎,滴虫性阴道炎,不合格。
第五十二条 妊娠,不合格。
第八章 辅助检查项目
第五十四条 血细胞分析结果在下列范围,合格:
(一)血红蛋白,男性130~175g/L,女性115~150g/L;
(二)红细胞计数,男性4.3~5.8×1012/L,女性3.8~5.1 ×1012/L;
(三)白细胞计数,3.5~9.5×109/L;
(四)中性粒细胞百分数,40%~75%;
(五)淋巴细胞百分数,20%~50%;
(六)血小板计数,125~350×109/L。
血常规检查结果要结合临床及地区差异作出正确结论。血红蛋白、红细胞计数、白细胞计数、中性粒细胞百分数、淋巴细胞百分数、血小板计数稍高或者稍低,根据所在地区人体正常值范围,在排除器质性病变的前提下,不作单项淘汰。
第五十四条 血生化分析结果在下列范围,合格:
(一)血清丙氨酸氨基转移酶:男性9~50U/L,女性7~40U/L;
血清丙氨酸氨基转移酶,男性>50 U/L、≤60 U/L,女性>40 U/L、≤50 U/L,应当结合临床物理检查,在排除疾病的情况下,视为合格,但是须从严掌握。
(二)血清肌酐:
酶法:男性59~104umol/L,女性45~84umol/L;
苦味酸速率法:男性62~115umol/L,女性53~97umol/ L;
苦味酸去蛋白终点法:男性44~133umol/L,女性70~106umol/L;
(三)血清尿素:2.9~8.2mmol/L;
(四)空腹血糖:3.9~6.1mmol/L。
第五十五条 乙型肝炎表面抗原检测阳性,艾滋病病毒(HIV1+2)抗体检测阳性,血清梅毒螺旋体抗体检测阳性,不合格。
第五十六条 尿常规检查结果在下列范围,合格:
(一)尿蛋白:阴性至微量;
(二)尿酮体:阴性;
(三)尿糖:阴性;
(四)胆红素:阴性;
(五)尿胆元:0.1~1.0Eμ/d1(弱阳性)。
第五十七条 尿液离心沉淀标本镜检结果在下列范围,合格:
(一)红细胞:男性0~偶见/高倍镜,女性0~3/高倍镜,女性不超过6个/高倍镜应结合外阴检查排除疾病;
(二)白细胞:男性0~3/高倍镜,女性0~5/高倍镜,不超过6个/高倍镜应结合外生殖器或者外阴检查排除疾病;
(三)管型:无或者偶见透明管型,无其他管型。
第五十八条 尿液*品毒**检测阳性,不合格。
第五十九条 尿液妊娠试验阴性,合格。
尿液妊娠试验阳性,但是血清妊娠试验阴性,合格。
第六十条 大便常规检查结果在下列范围,合格。
(一)外观:黄软;
(二)镜检:红、白细胞各0~2/高倍镜,无钩虫、鞭虫、绦虫、血吸虫、肝吸虫、姜片虫卵及肠道原虫。
大便常规检查,在地方性寄生虫病和吸血虫病流行地区为必检查项目,其他地区根据需要进行检查。
第六十一条 胸部X射线检查结果在下列范围内,合格:
(一)胸部X射线检查未见异常;
(二)孤立散在的钙化点(直径不超过0.5cm),双肺野不超过3个,密度高,边缘清晰,周围无浸润现象;(水面舰艇、潜艇专业除外)
(三)肺纹理轻度增强(无呼吸道病史,无自觉症状)。
第六十二条 心电图检查结果在下列范围内,合格:
(一)正常心电图;
(二)大致正常心电图:
1.窦性心律,心率50~59次/分,或者101~110次/分,结合临床;
2.窦性心律不齐,经吸屏气后改善或者消失;
3.P波电轴左偏(P波在I、aVL直立且电压较高,Ⅱ低平或者正负双相,Ⅲ、aVF正负双相或者浅倒,aVR负正双相或者浅倒);
4.单纯的QRS电轴偏移在-30度至+120度,或者超过上述偏移度数且心脏彩超未见异常的;
5.单纯逆钟向或者顺钟向转位;
6.左心室高电压(无高血压,心脏听诊无病理性杂音,胸片无心脏增大);
7.心律较慢时以R波为主导联J点抬高,ST段呈凹面向上型抬高小于0.1mV;
8.以R波为主导联ST段呈缺血型压低小于等于0.05mV(aVL、Ⅲ可压低0.1mV)或者呈近似水平型压低小于0.08mV,或者呈上斜型压低小于0.1mV;
9.T波在Ⅱ直立,电压大于1/10 R波,aVF低平,Ⅲ倒置;
10.TV1、V2大于TV5、V6(TV5、V6大于1/10 R波);
11.窦房结内游走性心律;
12. V1、V2导联出现高R波,但是肢体导联QRS波电压无变化,QRS电轴无明显右偏,右胸导联无ST-T改变,临床无引起右室肥大的病因;
13.室上嵴型QRS波(V1呈rsr’型,r>r’,I、V5导联无s波或者s波在正常范围内);
14.偶发早搏;
15.不完全性右束支传导阻滞,无其他可疑的阳性病史、症状和体征;
16.U波明显,但是未高于T波,无其他可疑的阳性病史、症状和体征。
出现前款第二项第4、5、6条目的心电图表现,应当让受检者作原地蹲起20次,复查心电图无明显异常病理改变的,视为大致正常心电图。
第六十四条 腹部超声检查发现恶性征象、病理性脾肿大、胰腺病变、肝肾弥漫性实质损害、肾盂积水、结石、内脏反位、单肾以及其他病变和异常的,不合格。
下列情况合格(第四至十条,潜艇、潜水、空降专业除外):
(一)肝、胆、胰、脾、双肾未见明显异常;
(二)轻、中度脂肪肝且肝功能正常;
(三)胆囊息肉样病变,数量3个以下且长径均在0.5cm以下;
(四)肝肾囊肿和血管瘤单脏器数量3个以下且长径均在1cm以下;
(五)单发肝肾囊肿和血管瘤长径3cm以下;
(六)肝、脾内钙化灶数量3个以下且长径均在1cm以下,或者肝内串珠样钙化灶性质稳定、不影响肝功能的;
(七)双肾实质钙化灶,3个以下且长径1cm以下;
(八)双肾错构瘤数量2个以下且长径均在1cm以下;
(九)肾盂宽不超过1.5cm,输尿管不增宽;
(十)脾脏长径10cm以下,厚度4.5cm以下;脾脏长径超过10cm或者厚径超过4.5cm,但是脾面积测量(0.8×长径×厚径)38cm2以下,排除器质性病变。
第六十四条 妇科超声检查发现子宫肌瘤、附件区不明性质包块、以及其他病变和异常的,不合格。
下列情况合格:
(一)子宫、卵巢大小形态未见明显异常;
(二)不伴其他异常的盆腔积液深度不超过2cm;
(三)单发附件区、卵巢囊肿长径小于3cm。
第六十五条 心脏超声检查发现心脏、瓣膜、血管疾病或者异常,不合格。
但是心脏瓣膜结构正常,有少量生理性反流,长度不超过5cm,容积不超过5ml的,合格。
第九章 职业基本适应性检测项目
第六十六条 采用*队军**院校招收学员职业基本适应性检测专用软件及结构访谈对报考*队军**院校的考生进行职业基本适应性检测。有下列情况之一者,不合格。
(一)军校报考动机测验计算机测验任一题做否定回答,且结构访谈三项中任一项评分为2分或累计大于等于2分。
(二)健康人格计算机测验六个特质量表和效度量表中任一项大于等于70分,且七项健康人格结构访谈中任一项评分为2分或累计大于等于2分。
(三)职业人格计算机测验“情绪稳定性”“尽责性”“自律性”三项特质量表中任何一项小于等于25分,或“怀疑性”“忧虑性”“紧张性”三项特质量表中任何一项大于等于75分,且六项职业人格特征结构访谈中任一项评为2分或累计大于等于2分。
第十章 附 则
第六十七条 *队军**、*警武**部队院校招收干部学员的体格检查标准,参照本标准执行。
第六十八条 本标准自2017年1月1日起施行。2006年4月4日原总参谋部、总政治部、总后勤部发布的《*队军**院校招收学员体格检查标准》同时废止。
3.军校招生按哪些步骤进行?
① 政治考核。高考结束后参加报考所在地人武部组织的政治考核。
② 填报志愿。达到一本线,考生自愿填报提前批次*队军**院校志愿。
③军检和面试。达到军检线,参加省军区组织的面试和体格检查。
④投档录取。符合条件的考生按成绩和志愿投档录取。
⑤新生入校复审复查(政治复审、体格复查、心理测查)。
⑥学籍注册,参军入伍。
4.军校录取的学员享受哪些待遇?
经高考录取的本科学员,复审复查合格后,按有关规定办理入伍手续,享受供给制军校学员待遇,统一着*队军**制式服装。在校学习期间学费、伙食费、住宿费由*队军**供给,享受军人免费医疗。按月发放一定数额学员津贴,每年按规定报销一次探亲路费;家属享受军属待遇。
本科毕业,通常授予少尉,待遇级别定为十八级;
研究生毕业,取得硕士学位的授予中尉,待遇级别定为十七级;
取得博士学位的授予上尉,待遇级别定为十五级。
5.学员毕业时是如何进行分配的?
答:毕业时依据在校期间学习成绩、军事训练情况以及平时表现等综合评定、量化打分、排序选岗,在计划分配范围内自己选择去向,分配政策制度、考评结果、分配计划方案等全程公示公开。
6.学员毕业后是什么身份?
答:学习期满,考核合格,授予本科学历,学士学位,按规定授予少尉军衔,成为现役军官。
注意事项
1、院校区别
在报考军校的时候,要先弄清楚军校的区别,其中国防科技大学是中央军委直属院校,学员毕业分配是全军分配,而军种院校则基本上在本军种范围内分配。
2、信息获取
军校招生与其他地方高校招生一样,有严格的程序和规定。近年来,*队军**保卫部门与地方公安机关连续破获多起假冒*队军**院校招生诈骗案件。考生和家长一定要从正规渠道了解信息,切勿落入非法招生诈骗的圈套。
3、填报志愿
有关*队军**院校招生的详细信息,可通过教育部“阳光高考”网站或者通过“军校招生”官方微信公众号查询,也可咨询省招考部门等权威机构。
每个省出分和填报志愿的时间不同。考生根据个人志向、兴趣爱好选择报考院校和专业。*队军**院校招生为提前批投档录取,未被录取者,不影响其他批次志愿录取。
4、参加政治考核、体检和面试
政治考核工作由各省军区负责完成。根据每个省的情况,大概时间在五月底到六月中旬。这期间,需要考生填写政治考核表格,交到考生所在的县(市、区)人民武装部,领取表格的途径有三种:到当地人民武装部领取;到自己的高中领取;到省考试院官网上*载下**。各省军区会依据考生分数从高到低的顺序,按照招生计划数的3-5倍,确定参加面试和体检的考生对象,并在规定的时间内(一般6月底到7月初)组织考生体检面试。
5、个人健康管理
常态化疫情防控下,体格检查*考前**生要做好自我健康监测,确保体检时身体状况良好;考生及其共同居住者要减少外出,避免走亲访友、聚餐。考生应当关注本省体格检查工作相关安排,体检途中做好个人防护,全程佩戴口罩。
01 国防科技大学
厚德博学 强军兴国


02 陆军工程大学
厚德善工 精武强军


03 陆军步兵学院
文武兼备 忠勇善战


04 陆军装甲兵学院
信念 求实 献身


05 陆军炮兵防空兵学院
忠勇智信 精武胜战


06 陆军特种作战学院
守正致远 出奇制胜

07 陆军边海防学院
忠诚 向战 笃学 志边


08 陆军防化学院
使命 素质 荣誉

09 陆军军医大学
以质量取胜 以特色取胜


10 陆军军事交通学院
忠诚 博学 自强 先行

11 陆军勤务学院
笃学精武 勤务致胜

12 海军工程大学
严谨 求实 拼搏 创新


13 海军大连舰艇学院
献身 严格 图强 求实


14 海军潜艇学院
忠诚 精武 坚韧 奉献

15 海军航空大学
忠诚 勇敢 弘毅 奋进

16 海军军医大学
求实 创新 严谨 献身


17 空军工程大学
面向空天 脚踏实地 传承创新


18 空军航空大学
砺志 尚武 博学 精训


19 空军预警学院
先知先行 树德树人


20 空军军医大学
团结 求实 创新 献身


21 火箭军工程大学
博学笃志 砺剑图强


22 战略支援部队航天工程大学
忠诚 严实 创新 卓越


23 战略支援部队信息工程大学
忠诚使命 信息制胜


24 *警武**工程大学
忠于*党**和人民 造就现代警官


25 *警武**警官学院
忠诚 精武 博识


26 *警武**特种警察学院
忠诚 勇敢 团结 奉献


27 *警武**海警学院
忠诚 责任 荣誉 海洋

梦在前方,路在脚下
融入绿色,建功军营
让我们一起逐梦前行
-END-
来源 | 军校招生、央视军事