一、MOS管介绍
1、场效应管(FET)主要包括结型场效应管(JFET)和绝缘栅型场效应管(MOSFET);绝缘栅型场效应管包括增强型和耗尽型两种;增强型和耗尽型分别包括N型和P型两种。我们常用的场效应管一般是指增强型绝缘栅型场效应管,简称MOS管。
2、对于较常用的两种MOS管,N型与P型,一般N型管使用场景更为广泛。这是因为制造工艺不同,导致P型管的导通电阻大于N型管,且价格更昂贵。P型管与N型管参数也不容易做到对称,在集成电路中也是一样,因此在例如推挽这种电路中,上升时间与下降时间会存在区别。

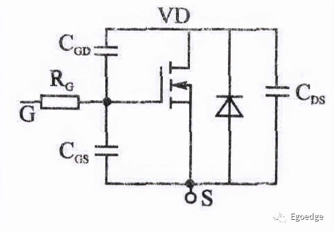
3、上图是MOS管等效模型,由于制作工艺问题,在3个管脚之间均存在寄生电容,它影响了MOS的开关特性,具体下面讲解。
4、如上图所示,在DS之间存在一个寄生二极管,叫做体二极管,在集成电路中并不存在。当MOS管驱动感性负载时,体二极管可以作为续流二极管存在,驱动感性负载时很重要。
二、MOS管的特性
1、开关特性。MOS管是压控器件,作为开关时,NMOS只要满足Vgs>Vgs(th)即可导通,PMOS只要满足Vgs<Vgs(th)即可导通。但是由于电压上升斜率以及MOS管管脚间寄生电容的存在,MOS管并不能做到瞬间开启,开关速度的限制由此而来。MOS管开启的过程可等效为对寄生电容的充电过程,因此,可以通过在G极输入电阻两端并联电容以达到减小Cgs的效果来加快MOS的开关过程。

2、开关损耗。MOS的损耗主要包括开关损耗和导通损耗,导通损耗是由于导通后存在导通电阻而产生的,一般导通电阻都很小。开关损耗是在MOS由可变电阻区进入夹断区的过程中,也就是MOS处于恒流区时所产生的损耗。开关损耗远大于导通损耗。减小损耗通常有两个方法,一是缩短开关时间,二是降低开关频率。

3、由压控所导致的的开关特性。由于制作工艺的限制,NMOS的使用场景要远比PMOS广泛,因此在将更适合于高端驱动的PMOS替换成NMOS时便出现了问题。在上图所示的高端驱动中,当MOS导通时,Vs=Vd=Vdd,此时要保持MOS的导通,就需要Vg>Vdd。在功率驱动电路中,MOS经常开关的是电源电压,或者说是系统中最高的电压,此时要保证MOS的导通就需要额外升压提供Vg。
4、在宽电压的应用场景中,栅极的控制电压很多时候是不确定的,为了保证MOS管的安全工作,很多MOS管内置了稳压管来限制栅极的控制电压。当驱动电压大于稳压管电压时,会额外增加管子的功耗。如果栅极控制电压不足时,则会导致管子开关不彻底,也会增加管子功耗。
三、MOS管的驱动

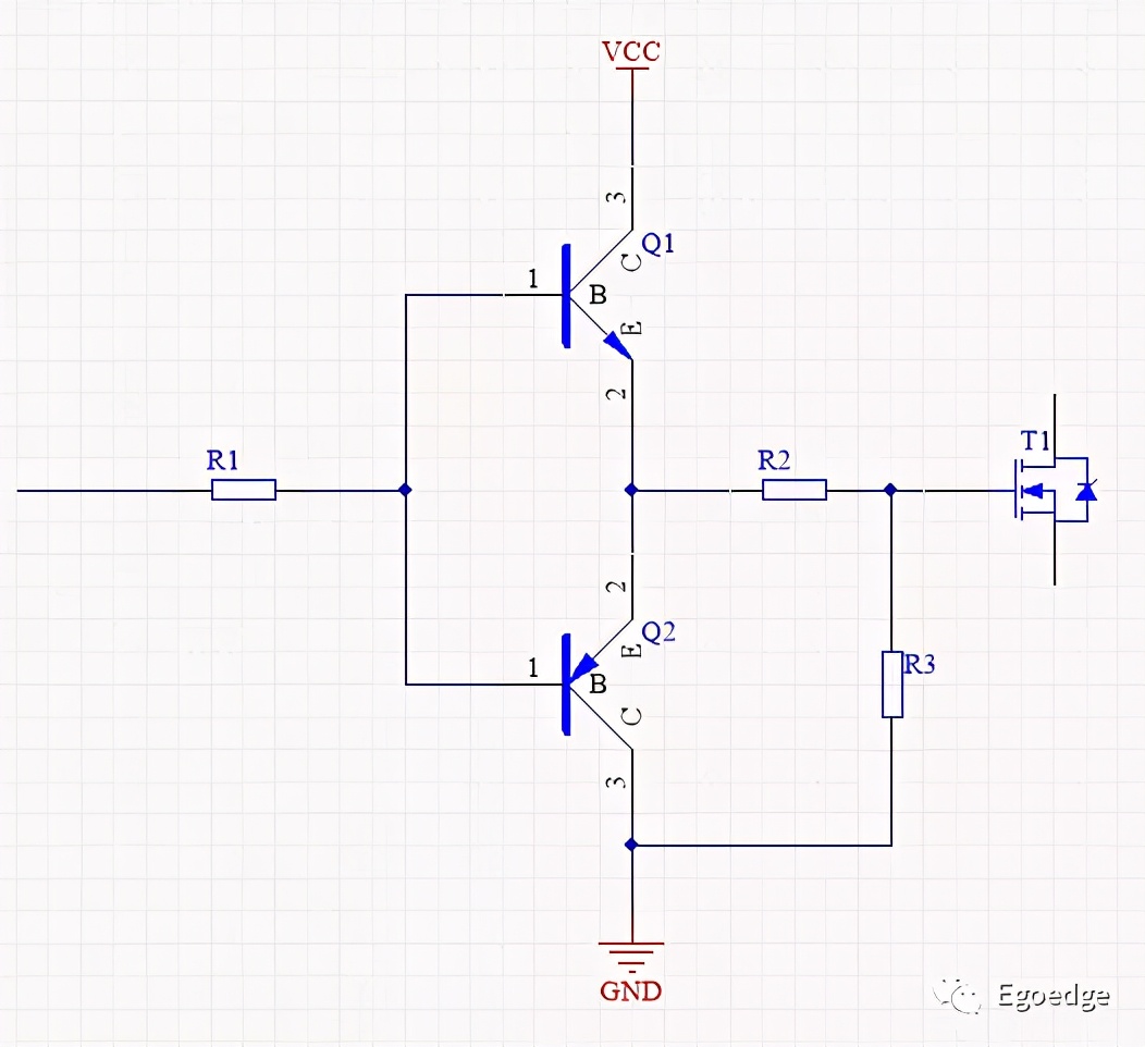
1、图腾柱驱动。上图是标准的图腾柱驱动的电路图,其实图腾柱与推挽原理是一样的,叫法不同而已。使用图腾柱驱动的目的在于给MOS管提供足够的灌电流和拉电流。
2、栅极泄放电阻。在不使用图腾柱驱动时,一般在栅极到地之间加泄放电阻,即上图中的R3。由于栅源之间寄生电容的存在,当栅极的驱动电压拉低时,MOS管并不会立即关断,这个过程不仅影响了MOS的关断速度,同时也增大了MOS的开关损耗。所以增加栅极泄放电阻用以减小寄生电容的影响。在使用图腾柱驱动时,由于PNP管的存在,该电阻可以省略。

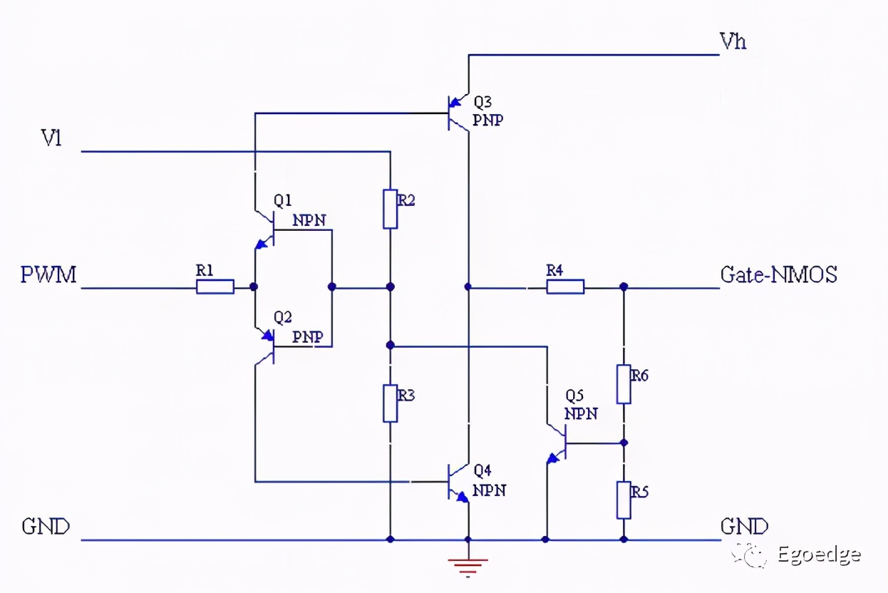
3、当低压侧驱动高压侧MOS管时,图腾柱并不能实现功能,因此需要通过自举电路来实现。仔细分析上图,相当于采用两级图腾柱来驱动MOS管。R2、R3可以调整第一级图腾柱的开启电压;Q3、Q4作为第二级图腾柱来驱动MOS管,为其提供足够的电压与电流;R5、R6、Q5形成负反馈,通过改变第一级图腾柱的开启电压,来对MOS管的栅极电压进行控制,使其处于可控范围内,避免出现上一节所讲的宽电压应用环境下的情况。
该内容是小编转载自网络,仅供学习交流使用,如有侵权,请联系删除。如果你还想了解更多关于电子元器件的相关知识及电子元器件行业实时市场信息, 敬请关注微信公众号 【上海衡丽贸易有限公司】