——原标题:重磅!2023年中国及31省市健康医疗大数据行业政策汇总及解读(全)政策环境持续利好
行业主要上市公司: 医渡科技(02158.HK);美年健康(002044);嘉和美康(688246);卫宁健康(300253);思派健康(00314.HK)等
本文核心数据: 健康医疗大数据相关政策
全文统计口径说明 :资料来源于各省份官网
1、政策历程图
我国健康医疗大数据的研究和实践起步较晚,但在国家政策的大力支持和推动下,健康医疗大数据研究发展迅速。根据我国国民经济“十五”计划至“十四五”规划,国家对健康医疗大数据的支持政策经历了从推进医疗信息化建设,再到“十三五”明确大数据在医疗领域的应用的变化。
从“十五”计划(2001-2005年)至“十一五”计划(2006-2010年)时期,国家层面提倡:在发展信息产业时,适当推进医疗领域的信息化;从“十二五”规划开始,明确了加强医疗卫生领域的信息系统建设;“十三五”规划期间,明确提升健康信息服务和大数据应用能力;到“十四五”时期,根据《“十四五”规划和2035年远景目标刚要》,医疗领域数字化建设和智慧医疗建设成为“十四五”时期的重要任务。

2、国家层面政策汇总及解读
——国家层面健康医疗大数据行业政策汇总
近年来,国务院、国家发改委、国家卫健委等多部门都陆续印发了支持、规范健康医疗大数据行业的发展政策,内容涉及医院管理系统、电子病历、远程医疗、智慧医疗等内容:

注:统计时间截至2023年5月9日,下同。




——国家层面健康医疗大数据行业发展目标解读
目前我国大部分医院处于临床信息化应用阶段,少数医院进入数据整合阶段。近年来,我国政策主要关注以电子病历为核心的临床信息化系统建设、以控费为目的的医保控费系统建设、以互联网+医疗为重点的医疗信息化改进以及以医联体为载体的区域卫生信息化建设。
根据《“十四五”规划和2035远景目标纲要》,我国在“十四五”时期将全面推进医疗信息化建设,积极推进医院信息化、公共卫生信息化、医疗保障信息化、新兴技术应用和监管等方面的建设。预计未来五年我国医疗信息化水平有明显提升。

3、各省市层面的政策汇总及解读
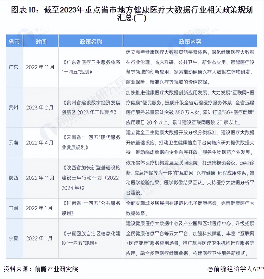
——重点省市健康医疗大数据行业政策汇总
随着国家加速出台健康医疗大数据行业支持和规范政策,以及各试点省市国家健康医疗大数据政策和中心的落地,其余地区也加快了健康医疗大数据支持和规范政策的发布,如湖北、河北、云南、广西、四川、重庆在国家发布《关于促进和规范健康医疗大数据应用发展的指导意见》和公布首批国家健康医疗大数据中心试点名单后,就迅速发布了相关的行业发展政策。而其他地区在国家政策的引领和市场推动,以及试点地区和先发地区健康医疗大数据支持和规范政策的影响下,也加快了行业政策的出台,具体发布的政策如下:



——31省市健康医疗大数据行业发展目标或方向解读

更多本行业研究分析详见前瞻产业研究院《 全球健康医疗大数据行业发展前景与投资战略规划分析报告 》。
同时前瞻产业研究院还提供产业大数据、产业研究报告、产业规划、园区规划、产业招商、产业图谱、智慧招商系统、行业地位证明、IPO咨询/募投可研、IPO工作底稿咨询等解决方案。在招股说明书、公司年度报告等任何公开信息披露中引用本篇文章内容,需要获取前瞻产业研究院的正规授权。