江苏设计ipo最新进展 (ipo定价是最终股价吗)

大家好,我是量子熊猫。

上个月在传的主动基金降费小作文落地,新政策规定新注册产品管理费率不能超过1.2%,托管费率不能超过0.2%,存量产品中已经有部分积极份子公告开始下调,剩下的目标是今年年内全部完成整改。

基金费率下调类似降印花税,通过降低基金持有成本吸引投资者投资,属于利好消息,但是从力度和影响规模看还远远不够的。

主动权益型基金主要包括股票型、偏股混合型、平衡混合型和灵活配置型四大类,其中大部分管理费都在1.5%,包括很多明星基金比如张坤、朱少醒、谢治宇、葛兰的基金。

按照券商给的测算数据,以2022年费用作为基数,费率降低后主动基金管理费和托管费将分别减少85亿元和15亿元。

对比2022年公募基金年报数据,管理费和托管费分别是1442.43亿元和304.56亿元,折算下来也就5%的毛毛雨影响,当然如果单论主动基金的话占比会高不少,但也不够。

参考老美的共同基金(对应国内公募),费主要也分为一次性费用和运营费用,根据美国投资公司协会的数据,2022年美国主动基金平均管理费率是0.66%,对比我们是1.42%…

ipo价格怎么定,苏州规划设计研究院有限公司ipo

网上有种说法是老美基金费率低是因为他们商业模式跟我们有差异,他们基金主要由第三方投顾机构代销,因此还会有一笔投顾费用包含在内。

这话也没错,美国基金投顾费跟购买规模有关,大概在1.2%-0.6%之间,这么一加确实跟我们公募差不多, 但如果你只需要买基金不需要投顾服务的话,这部分钱是可以省下来的,况且我们公募这水平算个球的投顾。

其实国内也有不少基金投顾,比如雪球或者其他基金APP上都会有很多大V搞的各种基金组合,里边都有一笔投顾费包含在内,只不过对于大部分国内基民来说,这笔钱简直就是雪上加霜...

扯得有点远,总之这事属于利好但不多,以后这种硬性收费希望能多去跟美股搞搞对标,最好能低到遥遥领先,然后通过帮助客户赚钱理直气壮的来收取投顾费,或者至少搞个浮动收益都限制,不赚钱就只保留最低管理费,否则旱涝保收得永远3000点。

熊猫给大家的建议依然是多买行业ETF,尽量少买主动基金,如果实在要买想赚取α收益,就挑那些长期业绩都表现好的。

另一个利好消息是美国劳工局公布6月非农新增就业20.9万人,低于预期的22.5万人,同时5月数据从33.9万人下修至30.6万人,4月数据从29.4万人下修至21.7万人。

有意思的是美联储公布的6月利率政策会议纪要里边,就有官员表示怀疑劳工局虚假夸大了劳动力市场的强度,看来老美不少官员也都下场炒波段啊。

劳工局数据出来后离岸人民币汇率反弹升值到7.23,不出意外的话,周一A股和港股应该都能跟着喘口气。

可惜看了下市场对美联储的加息预期基本没啥变化,7月加息25bp的概率93%,9月继续加息25bp的概率是24.2%。

耶伦访华很多消息都是偏利好,看了发言稿感觉一般,某国大使馆公众号有官方讲话原稿,感兴趣的可以去看看,这事反正不能谈。

蚂蚁被罚71.23亿,然后美股开盘阿里大涨8%,毕竟钱能解决的问题对这类公司来说都不是问题,跟着蚂蚁又公布了回购计划,按照回购价格估算市值在5671亿人民币左右,相比2018年C轮9600亿估值血亏了40%,马道长以后还敢不敢改变了?

这几天主要信息大概就这些,总的来说明天偏利好,除了下周又要发10只新股大抽血以外。

接着进入今天的打新内容,新股研究熊猫从2021年开始至今,虽然准确率较高但确实也无法保证一定准确,因此也将自己分析的思路提供给到大家,大家可以结合自己的风险偏好做二次决策。

新股分析主要围绕以下四个核心要素展开,分别是 可比行业和企业、发行情况、历史业绩、市场情绪, 具体分析应用详见正文。

2023年7月10日可申购新股分析

苏州规划(301505):

ipo价格怎么定,苏州规划设计研究院有限公司ipo

企业基本情况:

全称“苏州规划设计研究院股份有限公司 ”,主营业务为规划设计、工程设计、工程总承包及管理、智慧城市四个板块。

致力于为政府及各类开发建设主体提供精准有效并兼具操作性的城市规划建设解决方案。

ipo价格怎么定,苏州规划设计研究院有限公司ipo

a,规划设计业务

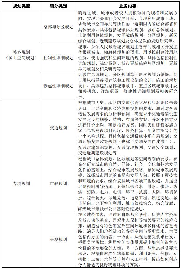
根据规划对象的不同,公司目前的规划设计业务可划分为城乡规划(国土空间规划)、专项规划。

其中,城乡规划是规划设计业务的主体,根据规划涉 及空间范围和规划详细程度的不同,城乡规划可以进一步分为总体与分区规划、 控制性详细规划、修建性详细规划。

根据专业领域的不同,专项规划可以进一 步分为交通规划、市政规划、景观规划等。

具体如下:

ipo价格怎么定,苏州规划设计研究院有限公司ipo

b,工程设计业务

规划设计是在研究区域国土空间格局基础上,根据城市和乡村地区的地理 环境、历史人文、经济发展状况等客观条件制定适宜未来发展方向和功能定位 的整体发展计划,对包括土地利用、区域布局、基础设施建设等方面作出综合 部署和统筹安排。

根据工程设计对象的不同,公司目前的工程设计业务可划分为建筑工程设 计、市政工程设计、景观工程设计,分别是前期不同规划类型项目的延伸。

具体如下:

ipo价格怎么定,苏州规划设计研究院有限公司ipo

c,工程总承包及管理业务

工程总承包是指承包单位按照与 建设单位签订的合同,对设计、施工等阶段实行总承包,并对工程的质量、安全、工期和造价等全面管理的工程建设组织实施方式。

报告期内,公司的工程总承包及管理业务主要分为两类:

第一,公司依托设计专业技术、经验优势和品牌影响力,联合具有专业优势的施工方等单位参 与联合体投标,按照合同约定对工程项目的组织实施进行全过程或若干阶段的 管理服务,并根据协议约定承担相应的管理责任;

第二,公司独立承包工程项目,以设计牵头,充分发挥公司在设计领域的技术优势,并对施工环节进行分 包和统筹管理。

d,智慧城市业务

智慧城市业务,是基于公司在规划、市政、交通等领域几十年来形成的技术沉淀与业务资源,融合信息技术,形成包含规划、市政、交通等领域不同应 用场景的信息化平台软件产品及相关技术成果,为政府管理部门提供城市信息 分析管理与决策的支持工具。

主要业务是城市规划和工程设计服务,然后还有一些项目的直接承包业务,属于地方级*用御**方案商。

具体营收方面,主要营收来源于规划设计和工程设计,两者营收占比超过90%。

ipo价格怎么定,苏州规划设计研究院有限公司ipo

对应行业为专业技术服务业,可比上市企业分别为新城市(300778)。

发行情况:

企业由长江证券主承销,新发行市值5.80亿元,发行后总市值23.19亿元,发行价格26.35元,发行市盈率29.98,PE-TTM21.85x,顶格申购需要5.0万元市值。

对比专业技术服务业PE-TTM为34.72x,对比新城市PE-TTM为61.09x。

业绩情况:

2023年1-6月,公司预计实现营业收入15,500万元左右,同比增加约 5.08%。

实现扣除非经常性损益后净利润2,200万元左右,同比增加约10.84%。

2022年营业收入40,436.56万元,2021年营收38,712.78万元,2020年营收35,114.96万元,年复合增速为7.31%。

2022年扣非归母净利润7,735.25万元,2021年扣非归母净利润7,161.81万元,2020年扣非归母净利润6,555.36万元,年复合增速为8.63%。

2020-2022年,营收和利润增速都比较低,不过增长很稳定,然后2023年继续稳定增长。

苏州不差钱又是*用御**供应商还是不错的。

具体毛利率方面,2020年到2022年主营业务毛利率分别为44.21%、44.41%和44.44%,毛利率非常稳定。

ipo价格怎么定,苏州规划设计研究院有限公司ipo

跟同业对比来看,处于较高水平。

ipo价格怎么定,苏州规划设计研究院有限公司ipo

从公司基本面看,行业概念还行,业绩增长非常稳定。

从发行情况看,创业板发行,发行单价一般,发行市盈率偏高,PE-TTM略高。

最后汇总如下,原则上只能给个谨慎,但实际可以考虑积极了。

ipo价格怎么定,苏州规划设计研究院有限公司ipo

打新评级:谨慎,我的操作:申购。

申购建议说明:

积极,基本面和发行情况都较好,破发风险较小。

谨慎,基本面或发行情况存在一定问题,破发风险一般。

放弃,基本面或发行情况存在较大问题,破发风险较大。

记得点赞和关注,也欢迎分享给更多朋友~