关于DAB话题,很多电源工程师工作中会遇到不同的问题。其实找到问题的根源,才能对症下药。下面给大家分享几篇不错的文章,供大家学习~
双有源桥式变换器:DAB
直流微电网作为一种新出现的输配电系统,由于其自身具备的优势,受到了广泛关注。直流微电网能够将多种微源、负荷、储能单元以及变换器组成一个有机运行整体,为分布式电源提供便易的消纳方式;此外,在直流微电网中,无需考虑相位同步、无功平衡等因素,且减少了大量电能转换环节,使微电网具有较高效率。双有源全桥变换器(DAB)能实现输入输出的电气隔离,拥有功率双向处理能力,具有功率密度高、易于实现软开关等优点,能够满足直流供电系统中各种应用场合的需求,有着巨大的应用潜力和发展前景。
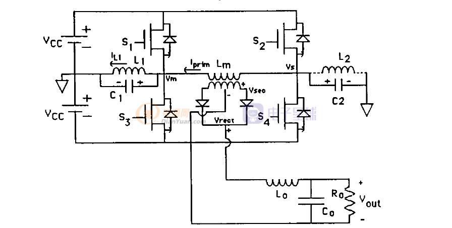
下图为DAB变换器电路拓扑结构,如图所示开关器件S1—S4组成原边全桥H1,开关器件Q1—Q4组成副边全桥H2,由电感Ls和高频变压器组成的磁性网络连接H1和H2的交流端口。其中,电感Ls可外接辅助电感或使用高频变压器的漏感,高频变压器变比为N:1。H1桥的交流端口电压用vp(t)表示,H2桥的交流端口电压用vs(t)表示。vi表示输入直流电压,iL(t)表示流经电感Ls的电流,vo(t)表示输出电容Co两端的电压。

对于DAB变换器而言,可以通过控制vp(t)和vs(t)两个交流方波电压的占空比以及vp(t)和vs(t)之间的相位差实现对传输功率和输出电压的控制。单移相(single phase shift,SPS)调制方法是将vp(t)和vs(t)的占空比固定为0.5,仅通过改变vp(t)和vs(t)之间的相位差调节变换器的输出。因为SPS 调制采用的控制变量少,简单易行,得到了广泛应用。
在SPS调制下,变换器主要工作波形如下图所示,其中,DT为器件Q1和Q4开通的时刻,即vp(t)和vs(t)之间的相位差,T为二分之一开关周期,其与开关频率fs之间满足2T×fs=1。在每一个开关周期中,DAB变换器可以根据开关器件的导通状态划分为4 个子状态。

为了调节输出电压或控制传输功率,变换器通常工作在闭环状态,闭环系统的稳定性受到变换器硬件参数、端口电压、负载和控制器增益等多方面的影响。本文以电压闭环控制的DAB变换器系统进行控制,控制框图如下图所示,其中电压控制器为比例控制器。

采用simulink搭建DAB模型,H1侧输入电压400V,H2侧初始设定输出电压参考值为400V,0.6s后为600V,其仿真结果如下:

上图为高频变压器一次侧和二次侧两端交流电压,从仿真结果可以看出,通过对H2移相角的控制,使二次侧输出电压对给的指令进行跟踪。

上图为输出电压Vo和指令电压信号,从仿真结果可以看出,输出电压可以很好跟踪指令电压,实现电压控制……
原文链接:https://www.dianyuan.com/eestar/article-2417.html
DAB 双有源桥变换器随笔
时至今日,可以说变换器发展的十分成熟了。近几年来,由于各方面技术的突速发展,变换器技术也得到了快速发展。时下,最为流行的拓扑之一应是LLC谐振变换器簇,知网搜索“LLC谐振”就出现了近2000个词条,在加上外文文献可想而知有多少研究论文。仔细查阅就2020年硕士毕业论文就多达百余篇,可以看出这是一个非常热门的研究领域。仔细回想,本人开始学习LLC变换器的时候已经得到了广泛应用。

同样,全桥移相PSFB变换器也是一种热门变换器,从文献数量来看,相比于LLC变换器就稍逊一点。

下面提到的是双有源桥DAB,不知道为什么这个研究的比较少一些,但是已经有出版相应的书籍。但是,上 述两种变换器却没有系统的书籍,不知道这是由于什么原因导致的?

同样,DAB也是一种非常优秀的拓扑,凭借软开关 ( zero voltageswitch,ZVS) 、无源元件少等优点,得到了学术和工业界的广泛关注。
事实上,尽管DAB具有功率密度高、软开关容易实现、双向功率传输和模块化结构等优点,但由于使用谐振电感和漏感传输能量,工作过程中,两端电压与变压器变比不匹配时变换器的环流很大,导致具有很大的电流应力和较低的效率。
目前,主要从连个方面来解决这一问题,一是:采用改进变换器拓扑,二是:改进控制方法(现有的控制方法:PWM,SPS,EPS,DPS,TPS,UTPS)。
查阅相关文献发现,早在1990年前后就提出了DAB拓扑,但是受限于器件,没有达到广泛的应用,后来在2007年的时候,日本学者率先开始研究,并一步步发展至今。
最早在《A three phase soft switched high power density DC-DC converter for high power applications》一文中提出了三相双向主动桥拓扑,采用SPS控制。文中提到了该变换器的由来,有需要的朋友可以 *载下**获取资料 阅读。
从文献中获知,早在上世纪90年代初,就实现了1MHz的谐振变换器,现在仔细想想确实挺不可思议的,只不过哪个时候仅仅停留在实验阶段,但确实挺了不起的。文献[1]是结合图1提出的一种变换器。《Performance characterization of a high-power dual active bridge DC-to-DC converter》文献中详细的描述了该变换器的由来和工作原理。该变换器的是在谐振的概念下提出的,可追溯到《High-frequency quasi-resonant converter technologies》一文,该篇文章详细讲述了谐振实现ZCS,ZVS。

图1 伪谐振变换器
......
原文链接:https://www.dianyuan.com/eestar/article-4091.html
DAB 漏感选择(基于SPS的DAB特性分析)
双有源全桥变换器最早追溯到上世纪90年代,我在双有源桥(DAB)变换器 随笔中已提到。最初DAFB采用SPS控制,这种控制方法十分简单,容易实现,但是它也有许多的缺点,主要是轻载和电压不匹配时效率低,而且ZVS容易丢失。典型DAFB拓扑如图1所示。

图1 DAFB拓扑
可以将图1中的拓扑功率传输可以看作为电力系统中两条母线之间功率流动,简化电路如图2所示。

图2 功率流向示意图
工作原理不再这里展开,许多论文和书籍中有详细分析过程。
在双有源桥的功率级设计中,最重要的因素是漏感的选择、相移角、输出电容额定值、开关频率、SiC mosfet的选择、变压器和预期的ZVS运行范围。这些设计参数中有许多是相互关联的,其中任何一个参数的选择都直接影响到其他参数。例如,漏电感的选择直接影响到传输的最大功率,进而影响到相移。
1、漏感
漏电感的选择是设计中最重要的参数。与变换器输出功率密切相关,表达式如下

式中可以看出,电感值减小输出功率增大,给定开关频率、漏电感、输入输出电压时,功率变换的最大值出现在Ø=π/2处。
SPS控制DAFB电感电流工作波形如图3所示。

图3 电感电流工作波形
根据波形可以得到I1和I2的电流表达式如下

根据电流表达式可以达到软开关的条件如下

第一个式子是副边满足软开关的条件,第一个式子是原边满足软开关的条件。
根据上述分析,就可以得到漏感、电压传输比、移相角与输出功率的曲线。如图4所示。

图4 不同电感值软开关范围与电压传输比的关系
TI参考设计 TIDA-010054给出的关系曲线如图5所示。

图5 不同电感值软开关范围与电压传输比的关系
图4根据分析得出的曲线和图5曲线规律恰好相反,不知道是自己的问题还是参考手册上的有问题,但是不影响原理的分析……
原文链接:https://www.dianyuan.com/eestar/article-4148.html
DAB 电感对电流影响疑问说明(基于SPS的DAB特性分析)
这里存在一个疑问——本人推导出来的变压器原边电流有效值表达式与原文献中的不同。经过查阅文献和验证计算,最终确定原文献中的公式漏掉了一个系数。

图1 原边电感电流表达式

图2 电感电流波形
根据图2波形可以计算出I1和I2两点的表达式,这部分在(漏感选择(基于SPS的DAFB特性分析))一文中给出了计算方法,计算结果如下

式中,d为电压传输比,φ为移相角。
将式(7),(8)代入推导出的电流有效值表达式,可以得到下列结果。

图3 电流有效值推导结果
对图3中最后一个式子化简,近似处理后就可以得到下列式子

说明,图3推导过程中D表示移相角,式(4)中D表示移相比……
原文链接:https://www.dianyuan.com/eestar/article-4171.html
DAB 大降压比仿真验证(基于SPS的DAB仿真)
前面几节分析了SPS的DAB特性,也分享了TI的参考设计说明书,这里不再展开。
DAB变换器功率传输与漏感密切相关,这里给出了,传输功率一定时,漏感值的大小与移相角、频率之间的关系。曲线如图1所示。

图1 移相角与电感和频率的关系
图1看出,在相同功率等级下,频率增加,电感值减小,磁性元件体积减小,但会带来损耗的增加。根据SPS调制下传输平均功率表达式可以得到,移相比等于0.5时,传输的功率最大,也就是移相角为45度时,传输的功率最大,那么根据图中曲线选择合适的工作频率,就可以确定漏感值,这样就可以进行下一步建模。
仿真基本参数:Vin=300V,Vout=48V,Po=240W,fs=120kHz,L=300uH。

图2 仿真模型
基于PSIM的仿真结果如图3、4所示。

图3 仿真波形
图3中,第一竖列分别为一次侧和二次侧电流波形,测量发现原副边电流并不遵循变压器匝比。 这里有些不太明白,还希望知道原因的前辈帮忙解释一下,万分感谢!

图3中,第二竖列分别为一次侧和二次侧MOS管的波形,图中可以看出开关管实现了零电压开通。

图4 测试波形
图4中,第一竖列为输出电压和输出的功率,仿真结果,在移相比D=0.5时,输出电压Vout=48V,po=240W。
图4中,第二竖列第一行为原边桥臂中点电压差和变压器一次侧电压,第二行为电感两端电压。图中可以看出变换器工作于Buck模式,电压传输比k=V1/nV2<1……
原文链接:https://www.dianyuan.com/eestar/article-4356.html
更多精彩内容,尽在电子星球 APP(https://www.eestar.com/)
宝藏半导体技术文章合集,送你!
来囤超超超多的技术仿真实例啦!
PWM搞不定,读完此文得心应手
快速入门PWM的技术难点,从此开始!