一、综述
在工业调速传动领域中,与传统的机械调速相比,用变频器调速有诸多优点,考虑到其应用非常广泛,但由于变频器逆变电路的开关特性,对其供电电源形成了一个典型的非线性负载,变频器在现场通常与其它设备同时运行,例如计算机和传感器,这些设备常常安装得很近,这样可能会造成相互影响。因此,以变频器为代表的电力电子装置是公用电网中最主要的谐波源之一,其对电力系统中电能质量有着重要的影响。
二、变频器原理及其谐波的产生
变频器是工业调速领域中应用较广泛的设备之一,目前已在企业大量使用。变频器一般采用是交-直-交结构(如图1所示),它是把工频(50HZ)变换成各种频率的交流电源,以实现电机的变速运行的设备。其中控制电路完成对主电路的控制,变频调速装置用于交流异步电动机的调速,调速范围广、节能显著、稳定可靠。

图1. 一般通用变频器为交-直-交结构
众所周知,电机的转速和电源的频率是线性关系。
变频器就是利用这一原理将50Hz的工频电通过整流和逆变转换为频率可调方向的交流电源。变频器输入部分为整流电路,输出部分为逆变电路,这些都是由非线性元件组成的,在开断过程中,其输入端和输出端都会产生高次谐波。另外变频器输入端的谐波还会通过输入电源线对公用电网产生影响。
从结构上来看,变频器有交-直-交变频器和交-交变频器之分。目前应用较多的还是交-直-交变频器。变频器主电路为交-直-交,外部输入380V/50Hz工频电源,经三相桥式不可控整流成直流电压,经滤波电容滤波及大功率晶体管开关元件逆变为频率可调的交流信号。
在电力电子装置大量应用以后,电力电子装置成为最主要的谐波源。变频器输入侧产生谐波机理:对于变频器而言,只要是电源侧有整流回路的,都将产生因非线性引起的谐波。以三相桥整流电路为例,交流电网电压为一正弦波,交流输入电流波形为方波,对于这个波形,按傅氏级数可分解为基波和各次谐波,通常含有6K±1(K=1,2,…)次谐波,其中高次谐波干扰电网。单个基波与几个高次谐波组合一起被称为畸波(如图2)。

图2. 基波与高次谐波畸波

图3. PWM控制的基本原理示意图
在采样控制中有一个重要结论:冲量相等而形状不同窄脉冲加在具有惯性的环节上时,其效果基本相同。冲量即指窄脉冲的面积。此结论是PWM控制的重要理论基础。把图3a的正弦半波分成N个彼此相连的脉冲所组成的波形。这些脉宽相等,都等于Π/N,但幅值不等,且脉冲顶部不是水平直线,而是曲线,各脉冲的幅值按正弦规律变化。如果把上述脉冲序列用同样数量的等幅而不等宽的矩形脉冲序列代替,使矩形脉冲的中点和相应正弦等分的中点重合,且使矩形脉冲和相应正弦部分面积(冲量)相等,就得到了图3b所示脉冲序列,这就是PWM波形。对于正弦波负半周用同样办法也可以得到PWM波形。像这种把正弦波等效的PWM波形也称为SPWM波形。
变频器输出侧产生谐波机理:在逆变输出回路中,输出电压和输出电流均有谐波。由于变频器是通过CPU产生6组脉宽可调的SPWM波控制三相的6组功率元件导通/关断,从而形成电压、频率可调的三相输出电压。其输出电压和输出电流是由SPWM波和三角载波的交点产生的,不是标准的正弦波,如电压型变频器,其输出电压波形为方形波,用傅氏级数分解电压方波和电流正弦锯齿波可分析出包含较强的高次谐波成分,高次谐波对设备产生很强的干扰,甚至造成设备不能使用,周围仪器信号失真。谐波产生的根本原因是由于非线性负载所致。当电流流经负载时,与所加的电压不呈线性关系,就形成非正弦电流,从而产生谐波。
三、谐波的危害
一般来讲,变频器对容量相对较大的电力系统影响不是很明显,而对容量小的系统,谐波产生的干扰就不可忽视,谐波电流和谐波电压的出现,对公用电网是一种污染,它使用电设备所处的环境恶化,给周围的通信系统和公用电网以外的设备带来危害。谐波污染对电力系统的危害严重性主要表现在:
1) 谐波对供电线路产生了附加的谐波损耗。由于集肤效应和邻近效应,使线路电阻随频率增加而提高,造成电能的浪费;由于中性线正常时,流过的电流很小,故其导线较细,当大量的三次谐波电流流过中性线时,会使导线过热、绝缘老化、寿命缩短、损坏甚至发生火灾。
2) 谐波影响各种电气设备的正常工作。对发电机的影响除产生附加功率损耗、发热、机械振动和噪声和过电压;对断路器,当电流波形过零点时,由于谐波的存在可能造成高的di/dt,这将使开断困难,并且延长故障电流的切除时间。
3) 谐波使电网中的电容器产生谐振。工频下,系统装设的各种用途的电容器其电路比系统中的感抗要大得多,不会产生谐振,但谐波频率时,感抗值成倍增加而容抗值成倍减少,这就有可能出现谐振,谐振将放大谐波电流,导致电容器等设备被烧毁。
4) 谐波引起公用电网局部的并联谐振和串联谐振,从而使谐波放大,这就使上述危害大大增加,甚至引起严重事故。
5) 谐波将使继电保护和自动装置出现误动作,并使仪表和电能计量出现较大误差;谐波对其他系统及电力用户的危害也很大:如对附近的通信系统产生干扰,轻者出现噪声,降低通信质量,重者丢失信息,使通信系统无法正常工作;影响电子设备工作精度,使精密机械加工的产品质量降低;设备寿命缩短,家用电器工况变坏等。
四、谐波的抑制
变频器给人们带来极大的方便、高效率和巨大的经济效益的同时,对电网注入了大量的谐波和无用功,使供电质量不断恶化。另一方面,随着以计算机为代表的大量敏感设备的普及应用,人们对公用电网的供电质量要求越来越高,许多国家和地区已经制定了各自的谐波标准,以限制供电系统及用电设备的谐波污染。
目前,谐波治理方式主要有两种:有源滤波方式、无源滤波方式。

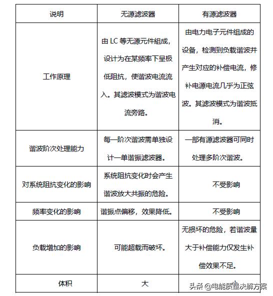
无源滤波器与有源滤波器比较
所以从综合成本、适应能力、响应速度、等经济技术角度看,有源滤波器是治理谐波的首选方案。
五、有源滤波器

有源滤波器模块
最新一代有源滤波器与传统技术相比有以下几项特殊优势:响应速度更快、模块体积更小、设备功能更强大,这些技术优势使其能轻松解决电能质量问题;
1)快速响应:有源滤波器能在2ms内对干扰做出响应,并在干扰造成破坏前将其消除;
2)模块化设计:采用模块化设计,方便安装与维护;
3)并联接入电网,不会因故障导致电网断路;多台并联系统,如果一台因故障退出运行,其他有源滤波器仍能正常工作实现滤波功能;
4)滤波效果不受电网阻抗和系统阻抗变化的影响;
5)功能强大:谐波治理,三相不平衡治理,无功补偿等功能,优先级可选择性设置。