自2020年以来,中国交通运输行业经历了前所未有的考验和挑战。2023年,中国实施扩大内需战略、优化和稳定产业链供应链,随着复工复产稳步推进,交通运输行业也逐步恢复了正常秩序。在中国交通基建政策的引导和支持下,货客运量实现了稳定回升,并为交通基建投资增长提供了强劲动力。在公路建设发展空间大、运输需求回升、国家战略支持、海外“大土木”基建发展的驱动因素下,中国交通固定资产投资市场具有巨大潜力,将进一步助力中国交通基础建设、公路建设领域蓬勃发展。
01 交通基础建设与公路建设简介
交通基础建设主要指为交通系统而建立的基础设施,是支持我国经济发展的重要部分,也是固定资产投资领域的重要组成部分。交通基础建设按照主要类型可以划分为公路、水路、铁路以及民航等基础建设,是支撑国家经济发展和现代产业体系的重要载体。
其中,公路基础建设行业不仅为其他交通方式提供衔接和支撑,而且也是促进国内经济发展和社会进步的重要因素。公路与铁路、水路等其他交通基础设施有较大的差异性。公路的适用性更广,其需要承担的货运和客运任务更重,因而公路需要覆盖的地区更广、类型更多,不同等级的公路存在较大的区别。

来源:沙利文分析
公路建设根据使用任务、功能和适应的交通量划分为高速公路、一级公路、二级公路、三级公路等五个等级。目前中国高等级公路和高速公路的占比较少,未来存在较大的提升空间。

来源:沙利文分析

来源:沙利文分析
02 中国交通固定资产投资额及公路总里程
交通基础设施作为全社会固定资产投资的重点领域,具有项目储备足、受外部经济环境制约相对较少等特点,能够保持投资规模稳定支撑经济平稳运行。中国交通固定资产投资额从2018年超3万亿元增长至2022年约4万亿元,期间年复合增长率约为4%。
其中,中国公路固定资产投资额从2018年约2万亿元以年复合增长率7%左右增长至2022年约3万亿元。公路作为最基础、最广泛的交通基础设施,是衔接其他各种运输方式和发挥综合交通网络整体效率的主要支撑,在综合交通运输体系中具有不可替代的作用。不论投资规模还是增速,公路基础建设均为近年来全国交通固定资产投资高位运行且稳步增长的重要支柱。2022年,中国公路固定资产投资额占比超过60%。
随着“十四五”期间中国加快基础设施建设,努力打造安全、便捷、高效、经济的现代化公路交通运输体系,推动全国公路基础建设高质量发展,支撑全国经济发展需求。预计2027年中国公路固定资产投资额将超过4万亿元,2022至2027年复合增长率约为7%,预计到2027年全国公路里程将接近600万公里。

*交通固定资产投资额包括铁路、公路、水路以及民航等领域投资额 来源:沙利文分析

来源:沙利文分析
03 交通基础建设行业产业链分析
交通基础建设产业链上游主要包括原材料及工程设备供应商,中游主要以公路水路、铁路以及民航为主的基础设施建设商,下游主要包括基础建设运营商以及相关的养护运维商。其中,中游基础设施建设商在产业链扮演重要角色,连接上下游供应商和运维商,并直接影响基建项目的质量、效率和安全。下游公路养护业务为公路建设产业链形成有利补充,公路养护是指为保护公路经常处于完好状态,防止其使用质量下降,能够延长公路使用寿命,保障行驶车辆和出行的安全,对于公路基础建设高效运行起到关键性作用。

来源:沙利文分析
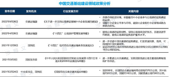
04 中国交通基础建设政策分析
随着国家在“十四五”期间针对交通公路建设领域的政策支持,中小企业将有更多机会参与公路基础设施投资、建设、运营,享受更多优惠政策和服务,共同实现全国综合交通网络总里程与公路建设总里程的新目标,中国交通固定资产投资市场具有巨大发展潜力。

来源:沙利文分析
05 中国交通基础建设驱动因素
1)中国公路建设仍有提升空间
截至2022年底,中国公路和高速公路密度尚未到顶,仍未可观的提升空间。与欧美和日本等国家对比,中国的公路密度和高速公路密度并不高。随着“十四五”交通基础建设相关政策支持,交通固定资产与公路固定资产投资额不断增长,以及公路货运和客运量的需求将持续提升,将进一步推动中国的公路建设,未来发展潜力巨大。
2)公路货运量及客运量增长驱动公路建设
2019至2022年期间,受到多轮疫情影响,中国公路交通运输受阻,全国公路货运量和客运量受到不同程度影响。公路货运方面,2023年随着疫情防控措施优化调整,疫情总体实现平稳转段,公路客货运市场反弹预期较强。同时,随着我国电商行业的高速发展,商品运输需求不断增长,公路货运量的增长将进一步推动公路建设的稳定发展。
公路客运方面,旅*行游**业是我国公路客运主要的需求领域之一,由于受到区域防疫政策影响,旅客出行受阻,2019年至2022年期间全国客运量大幅下降。随着疫情被有效控制,全国旅游出行人次将逐渐回升,区域政府加快推进道路客运复工复产,公路客运量将逐渐恢复,预计2027年全国公路客运量将恢复到疫情前水平。
3)国家战略大力支持公路建设
中国固定投资额占GDP比重远高于G7成员国,表明中国依然处于基建投资的上升通道,中国交通基础设施建设行业仍然具有广阔的发展空间,“大土木”基建企业也将拥有良好的持续性发展机遇。同时,积极响应国家“一带一路”战略政策,中国基建龙头企业加大“走出去”步伐,深耕海外市场,未来海外市场业务发展将持续提升。
4)中国大土木基建企业海外发展战略
基础设施建设是经济稳增长的重要领域,公路建设作为支撑中国全面建成现代化经济体系和社会主义现代化强国的重要环节,预计将迎来高质量发展。
2022年7月,国家发改委、交通运输部印发了最新的《国家公路网规划》,与2013版规划相比,规划总规模增加了约6万公里。新的规划路网进一步加强了对城市群和都市圈发展的支撑,国家高速公路网整体覆盖范围从城镇人口超过20万的中等及以上城市,进一步延伸到了城区人口10万以上的市县,普通国道进一步补强了地市间通道和对重要景区的连接。《国家公路网规划》实施后,国家公路将依然保持“国家高速公路+普通国道”两个层次。
- 在国家高速公路网方面,明确国家高速公路网规划总里程约16.2万公里,未来建设改造需求约5.8万公里。
- 在普通国道网方面,普通国道网规划总里程约29.9万公里,未来建设改造需求约11万公里。