
期货,对于很多投资者来说,并不陌生,在日常的生活中,也经常有报道期货的各种新闻。对于这种金融衍生品,全社会也越来越重视,因为期货是获得各种大宗商品定价权的重要工具!
但是,如果福哥问各位朋友,到底什么是期货?期货的学术定义是什么?估计很多朋友就答不上来了!
那么,作为期货投资者的基本功,福哥就为大家讲讲什么是期货!

期货,是期货合约的简称!一般所对应的标的物是大宗类商品和金融类指数!
期货合约,即由期货交易所统一制定、规定在将来某一特定时间和地点交割一定数量标的物的标准化合约。
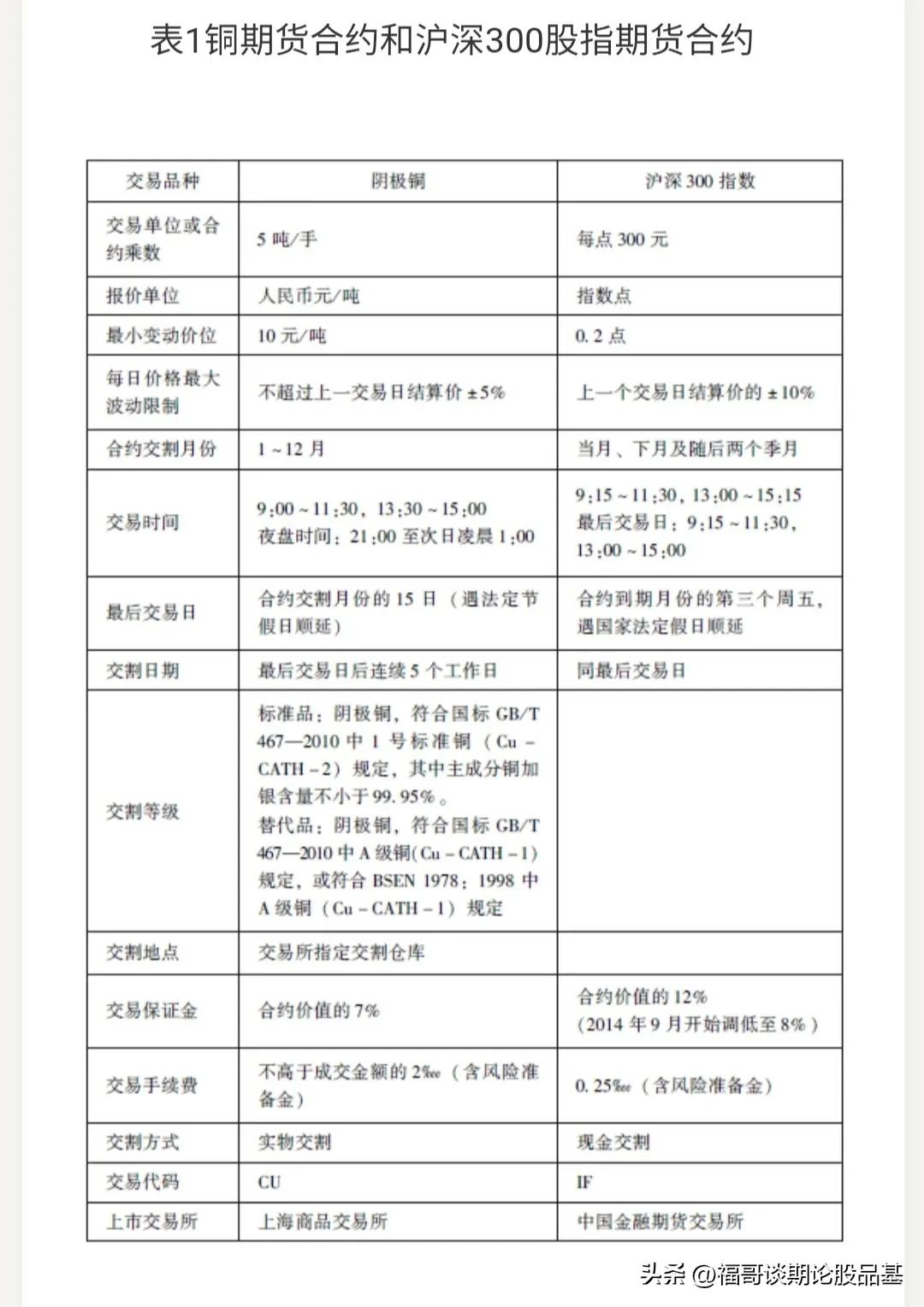
合约内容主要包括:合约名称、交易单位、报价单位、最小变动价位、涨跌停板幅度、合约月份、交易时间、最后交易日、交割日期、交易代码、最低交易保证金等。
我们知道,投资者经常把远期和期货拿来做对比,而远期和期货最大的区别就是标准化的不同!一份远期合同(合约)涉及多个要素,最主要的要素有:
(1)商品名称及质量等级;
(2)商品计量单位及数量;
(3)交货日期;
(4)交货地点;
(5)价格。
买卖双方一对一订立合同(合约)时,上述要素都可以谈判。显然,这种因人而异的合约是非标准的。
而期货,则是由期货交易所统一制定的标准化的合约。而所谓标准合约是指交易者在交易所买卖时,合约的上述要素中,除第(5)条价格外,都由交易所预先统一规定。
比如,在上海期货交易所买卖铜,交易所规定:每一个合约对应数量是5吨,质量必须符合国标GB/T 467—2010中1号标准铜(Cu-CATH-2)规定,其中主成分铜加银含量不小于99.95%。替代品必须符合国标GB/T 467—2010中*级A**铜(Cu-CATH-1)规定;或符合BSEN 1978:1998中*级A**铜(Cu-CATH-1)规定。交货地点为交易所指定的交割仓库。交货日期为指定合约月份最后交易日后连续5个工作日。如此一来,买卖双方在交易之前就已明确知道自己应该承担的责任和义务。例如,某交易者在3月5日卖出10张6月份的合约,6月15日为最后交易日,意味着他应该在6月15日之后的5个交易日期间将50吨符合质量要求的铜送至交易所的交割仓库,由交易所负责交给买方,同时由交易所负责将全部货款付给他。
对于非实物的股指期货,由于交易对象是一个统计数字,很难进行实物交割,因此普遍采用现金交割方式。只要在合约中规定一个合约乘数就可以同商品期货一样进行交易。
表1是铜期货合约和沪深300股指期货合约的样式。


期货投资交易就是买卖期货合约的行为。由于期货这种衍生品的机制设置,期货拥有很多股票所不具备的交易制度和交易投资功能。期货最显著的交易功能包括:
(1)双向交易机制,
(2)保证金杠杆机制,
(3)T+0交易机制。
根据这些期货交易机制,期货投资交易可以衍生出很多的交易方法,比如:
(1)套期保值,
(2)套利,
(3)高频量化。
上述各种期货交易方法,都是期货投资交易的显著制度优势!
声明与提示
本文章版权归属“福哥谈期论股品基”*今条头日**号独家所有,任何引用、转载、刊发需注明出处为“福哥谈期论股品基”*今条头日**号,且不得对本文章进行有违原意的删节和修改。本文章中的信息和内容仅供参考,不代表交易的指导意见!且本文章中的资料、意见、预判均反映初次公开发布时的判断,可能会随时调整。敬请读者注意!