做过财务的都知道,想要写一份完美的财务分析是很难的。首先是需要财务人员花时间去研究财务的数据,用合理的方法分析财务的数据,还有就是把财务分析报告编撰出来。 如何把财务分析报告写得既有深度老板又能看懂,内容丰富不冗余,这可是一门“功夫活”。 (文末可抱走)

想要得到领导的重视,就要把财务分析报告写得让领导满意。想要写出一份完美的财务分析报告, 我们要知道财务分析的数据是什么、用什么方法合适、跟往年的数据作对比还是跟同行的数据作对比? 这些都需要我们去研究透彻才行。
对一些有升高或者降低的财务指标,我们应该挖掘它变化的原因和趋势,影响的因素,以及会给企业的发展带来什么影响等等。具体该怎么写呢?今天我就和大家分享一份5000字的企业财务分析报告范文,一起来看看吧~
企业财务分析报告范文
目录:
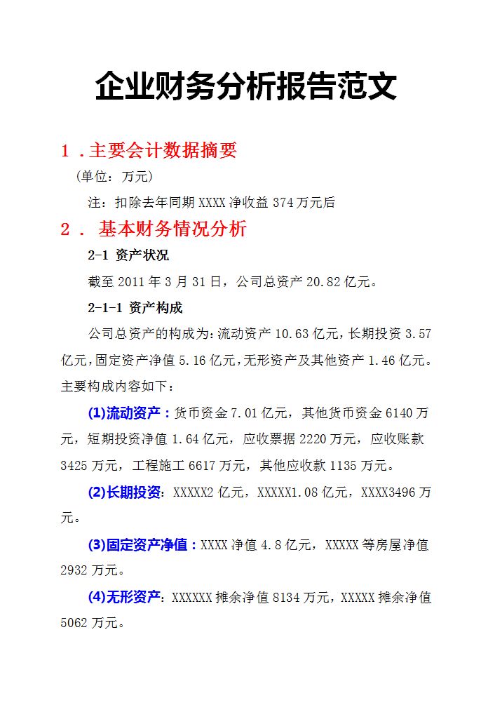
1、主要会计数据摘要
2、基本财务情况分析
2-1 资产状况
2-1-1 资产构成
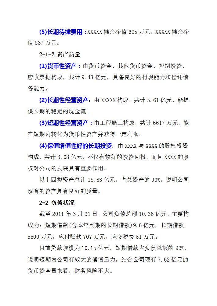
(1)流动资产(2)长期投资 (3)固定资产净值(4)无形资产 (5)长期待摊费用
2-1-2 资产质量
(1)货币性资产(2)长期性经营资产 (3)短期性经营资产(4)保值增值性好的长期投资
2-2 负债状况
2-3 经营状况及变动原因
2-3-1 主营业务收入
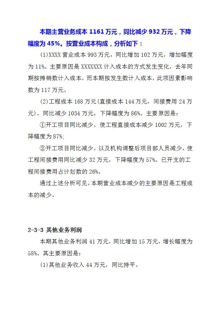
2-3-2 主营业务成本
2-3-3 其他业务利润
2-3-4 管理费用
2-3-5 财务费用
2-3-6 投资收益
(1)国债收益
(2)股票收益
(3)跌价准备
2-3-7 营业外支出净额
2-3-8 经营状况综述
3、预算完成情况及分析
3-1 收入收益类
3-2 成本费用类
3-3 预算分析综述
4 . 重要问题综述及建议
4-1 XXXXX收入增长分析
4-2 国债跌价幅度较大
4-3 工程项目完成量不足
......
(一)

(2)

(3)

(4)

(5)

......
篇幅有限,这份企业财务分析报告范文就不和大家一一展示了,有完整的,希望能对大家有所帮助
