下周,我会重点关注以下机会:
1,券商及互金
周五,券商和互金集体*动暴**。
没买到这俩板块的,会感觉经历了一个假“粗阳”。
券商的逻辑,我多次说过:
长期看,受益于国家大力改革资本市场,发展“直接融资”的历史大机遇。这是阿尔法的逻辑。
短期内,券商是否能涨,主要取决于是否会有牛市预期,以及流动性是否宽松。这是贝塔的逻辑。
一般,券商都是贝塔行情。很容易出现快速的暴涨或暴跌。
所以,只能把券商股当作周期股来做,关键在于判断“拐点”。

2,协议文本
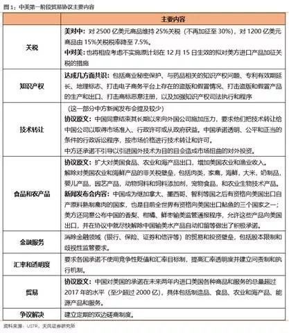
中美第一阶段经贸协议文本达成一致。
协议文本包括序言、知识产权、技术转让、食品和农产品、金融服务、汇率和透明度、扩大贸易、双边评估和争端解决、最终条款九个章节。

短期,市场可能会炒作“知识产权”概念。

3,科技
最近,科技股非常热闹,新名词层出不穷。所以,我打算坚持给大家做做科普,也倒逼我自己多关注下科技最新动态。
今天我要给大家说的是“交换机芯片”。
日前,博通发布Tomahawk 4交换机芯片,容量翻倍至25.6T,单板支持64路400G端口,支持50G PAM4 Serdes。
交换机(Switch)意为“开关”,是一种用于电(光)信号转发的网络设备。最常见的交换机是以太网交换机。其他常见的还有电话语音交换机、光纤交换机等。
而这里说的400G交换机芯片,主要应用于IDC(数据中心)。
天风证券认为,随着技术和需求的持续发展,运营商、专业云厂商在云计算基础设施的投入有望持续增长,带动交换机、光模块、连接线缆等全产业链需求。
同时,云计算领域技术迭代速度较快,下一代400G产品有望在2020年进入规模部署阶段,进一步提升产品价值量,龙头厂商份额也有望继续提升。
相关个股包括::星网锐捷(运营商中高端交换机份额持续提升)、中际旭创(400G数通光模块龙头)、新易盛(400G有望突破)、太辰光(400G连接线缆重要厂商)等。

另外,再说下最近比较火的Mini LED和Micro LED。
你可以这么理解:Mini LED和Micro LED都是相对LCD、OLED更新的面板技术。
Mini LED一般要求LED芯片尺寸小于100微米,而Micro LED则要求LED芯片尺寸小于50微米(LCD、OLED都不用芯片技术)。
在现实中,只要LED显示屏灯珠点间距小于1毫米,我们都叫做Mini LED。
目前,产业内专家认为:
未来可能将率先应用于比LCD或OLED更具优势的领域,主要针对TV、可穿戴设备、车载等运用场景,以及适用于柔性透明的运用场景。
明年可能会有更多产品出现。
不过,规模化商用仍有诸多问题需要解决。
所以,目前仍处于“炒概念”阶段。
(此处已添加圈子卡片,请到*今条头日**客户端查看)