
京东app注册页
1. 手机号注册
国内App普通都会采用手机号注册的方式,一方面便于用户在手机端进行注册验证码相关的验证,另一方面企业也想收集用户的手机号码,便于后期的广告、活动相关的通知和发放
2邮箱注册
常见的App可提供邮箱注册的情况下,相对邮箱注册入口不是很明显。另外目前国内App应用市场上使用邮箱注册的App还是属于比较少的,国外App和国内PC端使用邮箱注册的较多。主要是邮箱注册也避免不了输入验证码,如果使用邮箱收验证码的话,当用户手机中未安装邮箱,则无法在有效时间内完成注册,造成用户体验较差或者是注册用户的流失。

京东app注册页
3昵称&手机号注册
简书是属于比较少见的使用昵称&手机号注册的,对于内容型App来说,的确是每个用户都需要有昵称。手机号相当于“身份证”,昵称相当于“姓名”。但是昵称&手机号同时在注册页完成,对于用户而言,操作成本增加(昵称&手机号校验唯一性),一种是分步,先是手机号注册,其次是昵称选择。或者是直接使用手机号注册,然后拿手机前3位+*+后4位当做用户名,当用户进行评论、点赞、等交互时,提示修改昵称,否则无法进行评论、点赞相关操作。
4无需注册
App无需注册的情况有三种,一种是使用手机号+验证码进行快速登录(即默认手机号进行注册);另外一种是通过第三方联合登录,常见的是通过微信、QQ、新浪微博等获取昵称、头像等信息(可以拿第三方提供的openid进行注册);最后一种是一号多用,即通过一个注册账号可以登录多个不同的App,比如腾讯、阿里、百度大家族。

1.手机号码+密码方式
在移动终端产品中,目前手机号+密码的方式是最为常见的APP登录注册方式,在注册时需要向用户手机发送验证码已验证输入的号码是真实有效的。
2.手机号码+验证码
在登录时需要向用户输入的手机号发送验证码,匹配正确的验证码后登录成功。
3.第三方验证方式
通常是通过微信、QQ、微博这些第三方平台授权登录;当然也有个别阿里系应用使用自主第三方平台淘宝和支付宝授权登录。
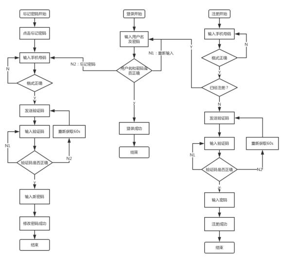
常见登录方式流程与优缺点分析-手机号

优点:
1、用户保有量大,方便记忆
2、获取验证更方便
3、安全性高
4、便于推送运营信息
5、便于获取社交链
6、对于用户后期的找回密码操作也更方便登录注册的方式有所不同。
缺点:
1、手机号复用问题,当用户更换手机号码后,运营商就会把这个号码再卖给其他人,所以用户使用手机号注册后适当时机引导用户绑定邮箱也是有必要的,方便用户日后更改手机号码;否则当用户更换了手机号码并且忘记了之前的手机号码或密码就无法找回之前的账号。
2、手机号*会码**涉及到用户的隐私安全问题,导致一些用户对其有所保留。
常见登录方式流程与优缺点分析-手机号+短信验证码登录

优点:
1、更加的方便快捷,用户无需记忆密码;
2、可以实现注册即登录,登录即注册
缺点:
1、安全性低,当用户手机丢失时,只要知道了当前手机的手机号码就可以冒充用户进行操作。
2、短信验证成本高,用户量小的小公司负担不起,用户量巨大的大企业更负担不起。(短信推送通知最便宜4分/条)
常见登录方式流程与优缺点分析-第三方授权登录

优点:
1、门槛低,无需用户输入注册信息就可直接注册,注册成功后需要完善个人信息(如绑定手机号,体验可能会大打折扣)
2、避免了涉及到用户隐私的不信任感
3、提高日活和留存
4、便于传播(通过第三方平台授权登录同时也获得第三方平台的ugc的分享发布入口)
缺点:
1、通过第三方平台登录只能获取有限的用户信息;
2、若注册成功后强制用户绑定手机/邮箱,是一种很不好的体验,解决方法是让用户选择性的绑定。
来源:千锋UI设计