“今夜我们都是小期货公司”。
1月10日,永安期货、南华期货、中信期货等十多家期货公司发布公告暂时关闭文华软件。
期货公司和文华财经的“开撕”已经发酵一段时间,小编简单给概括一下。
期货公司;“文华财经交易软件不符合监管要求。”
文华财经:“谣言!不过是有些小期货公司不想出升级软件的钱。”
期货公司:“不好意思,我们是小期货公司,再见。”
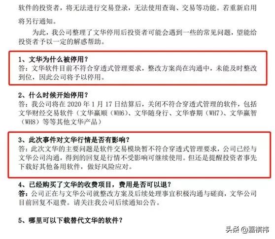
按照多位期货公司人士的说话,问题主要还在于文华软件不符合穿透式监管要求,暂时关闭软件影响最大的就是一些个人投资者,后续还要看文华软件的整改情况。1月10日下午,基金君致电文华财经,电话并无人接听。
多家期货公司公告关闭文华软件
称其不符合穿透式监管要求
今日,永安期货、南华期货、海通期货、中信期货、一德期货等多家期货公司发布公告,将在1月17日夜盘开始关闭文华财经软件和ATP,届时,投资者将无法使用此软件进行交易登入、交易等功能。
在一众期货公司的公告中均提到,暂停是因为文华软件不符合穿透式监管要求。

永安期货在《关于文华等交易软件停用常见问题解答》中称,此次文华的主要问题是软件交易模块暂不符合穿透式管理要求,公司已经与文华公司沟通,得到的回复是行情不受影响可继续使用。但还是提醒投资者事先*载下**好其他备用软件,做好风险应对。

南华期货也在1月10日发布了公告。

一德期货公告称,文华财经截至目前提交期货公司的终端整改方案(包括赢顺云WH6、睿期大户室WH7、赢智量化WH8、库安算法WH9、随身行APP)是否符合监管要求方面存在诸多不确定性。一德期货公告了符合监管要求的客户端明细,提醒文华财经交易软件的客户务必在1月17日夜盘前*载下**安装符合监管要求的客户端。
并称将持续关注各交易软件看穿式监管合规性认定的进展情况,如文华财经交易软件符合监管要求,将及时通知公告。

投资者很慌 期货公司两难
期货公司停了文华财经的渠道,也就意味着投资者不能通过文华财经来交易开在这些期货公司的户了。
“我一直在打文华财经的客服电话,想问问还有哪些期货公司可以用文华软件,哪家能用我就换到哪家,但是他们的客服电话一直没人接听。”有期货投资者对小编表示。
该投资者表示,这一变化对自己的影响非常大。“对会写程序的投资人可能会还好,对我这种不会写程序的人来说,我是希望交易软件可以自带的自动交易功能,特别是那种在云端的,可以放在服务器上,换交易机器也可以用。现在文华软件停用对我做交易影响挺大的。”
除此之外,更换交易软件还会给投资者带来迁移成本。有投资者对小编表示,以前用文华软件的投资者的,期货公司会要求切换到其他软件上,这肯定会有迁移的成本,但是并不会对交易结果进行赔偿。
业内人士表示,期货公司停用文华软件影响最大的是散户。机构类客户基本都是用API接入CTP交易,并不通过文华去下单哈,如果是普通的下单交易,很多其它交易软件可以替代的,像博易闪电手、快期、恒生网上交易系统、易盛、TB、MC、金字塔。
“投资者会有迁移成本,这真的是个两难的问题,我们也很关注,文华财经到底能不能在20日之前完成整改。”有期货公司人士对小编表示。
“我们也不愿意发生现在的情况,因为事情一发生,对于我们的技术、运营还有业务部门都产生了很大的压力,我们今天整天要给客户发通知打电话解释。”上述期货公司人士称。
遭到众多期货公司集体“*制抵**”
文华财经的问题到底是什么?
遭到众多期货公司集体“*制抵**”,文华财经到底是怎么了?
资料显示,文华财经创立于1996年,20多年专注金融软件开发,其产品打入40家证券公司、146家期货公司和1510家投资管理公司。

有业内人士表示,主要是因为文华自己搭建服务器,客户的交易数据是经过他们的服务器的,但是监管要求软件公司不得留存客户数据。
“其实并不仅仅是文华有问题,其它有几款软件也有问题需要整改的。”有期货公司人士表示并非仅仅针对文华。
亦有头部期货公司人士表示,因为看穿式监管的要求,认为这两个软件还存在一定的风险,所以暂时关闭,在此期间会给客户提供一些替代方案。
不过,文华财经的公告表明了自己的态度。1月6日,文华财经公告称,“文华财经交易软件存在不符合监管要求的情况及可能停用”系谣言,称系部分“小期货公司不想投入,拒绝升级而已。仅仅个别不想升级的小期货公司客户,会受到影响”。
“说白了就是文华财经认为应该期货公司承担软件升级的成本。”有期货投资人士对此解读。这也正是这件事情持续发酵的原因。
不过期货公司人士并不认可这种说法。有人士表示,“期货公司的技术投入还是比较大的,但其实我们主要还是觉得有合规风险,对于期货公司来说,如果客户有使用需求,它的软件功能也不错,那我们肯定要配合市场去做相应的技术投入。其它的软件整改没问题,只有文华的整改上出了这么多周折,本身也说明他们的方案本身肯定的可行性低。”
“硬刚”一众期货公司
期货圈流行“小期货公司”梗
文华财经和期货公司的纠葛之所以不断发酵并受到越来越多的关注,主要还是1月6日发布的一则公告,公告的“硬刚”态度引发业内争议。

1月6日,文华财经公告对“文华财经交易软件存在不符合监管要求的情况及可能停用”的市场传言进行澄清,并在最后称“小期货公司不想投入,拒绝升级而已,仅仅个别不做升级的小期货公司客户,会受到影响。”。
表述中的奚落和傲慢显而易见。(所以,小期货公司就不要面子了吗?)
尽管1月8日文华财经又发布了一则语气缓和了很多的公告,但还是引发了业内的争议。
有机构投资人士对此表示,“也不知道为啥被穿透式监管,然后文华还这么硬气……”
也有投资人士称,文华的软件可以说是目前市场占用率真最高的交易软件之一,功能很多,风控做的也不错,很有竞争力。这也许是他们的底气。
不过“小期货公司”的梗也在期货圈传开,不少头部期货公司也纷纷称自己是“小期货公司”。传闻国内排名第一、评级AA的永安期货在回应是否与文华财经续约时说,“我们是小期货公司”。
有头部期货公司人士对小编表达无奈之后随之自嘲,“没办法,谁让我们是小期货公司。”
