很多HR不是科班出身,每次写报告、会议纪要等公文都要耗费大量时间:
“小李,整理一份办公室行为规范。”
“面谈记录表传我一份~”
“加班管理制度有吗?”
“出一份处置决定哈。”
“今天的会议记录下班前传给我!”
“放假通知拟好了吗?”
……
各种各样的公文,犹如一座大山
叫人不知如何是好!
但是,HR日常经常接触的员工人事报表,会议通知、公告等行政文书,这些事务性的公文工作又不能不做。
规范严谨的商务文书,可以有效解决企业公文写作中文种误用、词不达意、格式欠规范、文理不通顺等问题。
如果有直接模板可以参考,毫无疑问可以大大提高HR或者相关部门的工作效率!告别无效事务性工作!
今天, 为HR贴心地准备了丰富的《企业常用公文写作范本及写作技巧》,帮助HR高效优质完成各类企业公文写作。

各种报告、企业人事管理制度、财务管理制度、采购管理等公文,海量模板拿来即用,HR可以避免70%公文写作时间! 免费领取方式见文末

01
常用办公文档
常用办公文档多达277份,无论是 办理员工入职离职 ,还是 日常申请考评签到 ,你想要的,都在这里:

资料涵盖HR日常工作常用到的各类公文模板,可以极大提高HR的工作效率。


02 法律文书
作为一名HR,在处理企业与员工关系的同时,还要时刻避免法律风险。
疫情当下,纠纷不断,这份上至仲裁下至担保的万能公文箱,HR务必人手一份!

03 行政文书
HR日常涉及到行政文书模板应有尽有,如:公告、行政令等。
还在为每次领导口头的决定、通知而烦恼吗?有了这款百宝箱, 日常只需要复制粘贴,3秒出公文不是梦!



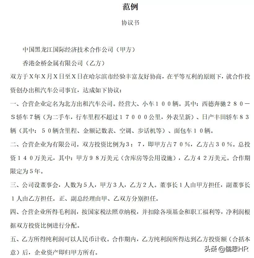
04 经济文书



05 礼仪文书
一会儿要表扬信,一会儿又要感谢信,又不是做文案的哪会写那么多东西?
没关系,全套礼仪文书来帮你!



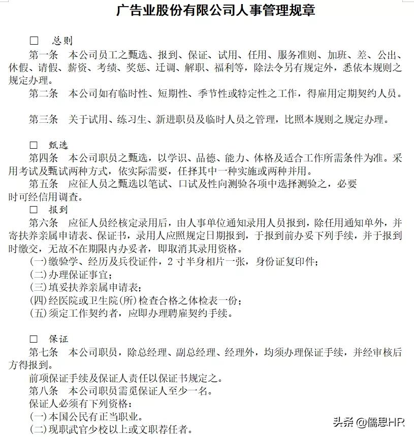
06 企业管理制度
当然, 各种管理制度应有尽有。



07 新闻信息
最后,一些HR也会涉及到写工作简报、声明、企业内部新闻等,再也不用发愁咋开头,咋措辞,咋结尾了...全套公文模板来帮你!

由于篇幅有限,更多实用干货资料就不一一列举了, 这份《企业常用公文写作范本及写作技巧》非常全面,涵盖了广大HR或者职场人士的公文写作需求。
领取方式:转发,点赞+关注头条,私信回复“ 公文写作范本 ”即可领取