
声明:本文部分数据来源于网络搜集整理,仅供大家参考学习使用!

浙江 宁波
宁波大学体育学院是国家“双一流”建设高校宁波大学下属的学科性学院。现有体育学博士学位一级学科授权点,体育教育、运动训练2个本科专业和一级学科硕士点、专业学位授权点,其中体育教育、运动训练2个专业均入选国家级一流本科专业建设点,体育教育专业通过教育部师范类专业二级认证,在2021软科中国大学专业排名位列第13位(13/178)。体育学学科在全国第四轮学科评估中,位于B-档次;2019“软科中国最好学科”排名第10(前9%)。
#1
学校排名
School Ranking

#2
报考条件
Entry Requirements
一、报名参加全国硕士研究生招生考试人员,须符合下列条件:
1.中华人民共和国公民。
2.拥护中国*产党共**的领导,品德良好,遵纪守法。
3.身体健康状况符合国家规定的体检要求。
4.考生学业水平必须符合下列条件之一:
(1)国家承认学历的 应届本科毕业生(含普通高校、成人高校、普通高校举办的成人高等学历教育等应届本科毕业生)及自学考试和网络教育届时可毕业本科生。 考生录取当年入学前必须取得国家承认的本科毕业证书或教育部留学服务中心出具的《国(境)外学历学位认证书》,否则录取资格无效。
(2)具有国家承认的大学本科毕业学历的人员。
(3)获得国家承认的高职高专毕业学历后 满2年(从毕业后到录取当年入学之日,下同)或2年 以上的人员,达到大学本科毕业生同等学力,且具有所报考专业6门本科主干课程合格成绩单(需有进修学校教务部门出具成绩证明或出具自学考试成绩通知单)的人员,以及国家承认学历的本科结业生,按本科毕业同等学力身份报考。
(4)已获硕士、博士学位的人员。
5.在校研究生报考须在报名前征得所在培养单位同意。
二、学习方式、学制、学费
(一)学习方式:
全日制与非全日制
(二)学制:
全日制体育学硕士研究生学制 3年
全日制体育硕士研究生学制 2.5年
非全日制体育硕士研究生学制 2.5年
(三)学费:
全日制体育学硕士研究生学费标准为0.8万元/生/学年,
全日制体育硕士研究生学费标准为0.8万元/生/学年
非全日制体育硕士研究生学费标准为1.4万元/生/学年。
(四)奖助:
详情见招生简章
#3
招生目录
Enrollment catalogs
2023招生目录

注意:宁波大学体育学院2023年招收学硕33人;招收全日制专硕86人;非全日制专硕40人。2023实际招生人数为159人,以上所有专业均接受同等学力报考。
详细内容私信情形,私信获的
#4
指定用书
Prescribed book
641 参考书
1、《运动生理学》王瑞元主编2012年版
2、《学校体育学》潘绍伟主编第三版
3、《体育社会学》卢元镇主编第四版

346 体育综合 参考书
1、《运动生理学》邓树勋主编第三版
2、《学校体育学》潘绍伟主编2004年版
3、《运动训练学》田麦久主编2012年版

#5
历年分数线及报考情况
Summary of Review Lines
近三年招生人数
以下数据为体育学院20、21、22三年招生人数,23年招生人数详见本文体育学院招生计划。

复试及录取分数分析

拟录取名单分析

#6
复试情况介绍
Briefing on retesting
(一)专业招生计划

(二)复试要求与复试比例
1. 实行差额复试。第一志愿复试录取后有缺额的专业进行调剂。调剂考生请关注后续调剂公告。
2. 第一志愿复试比例为1:1.2,折算后若存在小数点,复试人数按进位计算,最后一名如遇同分,则同分考生全部进入复试。第一志愿上线人数不足专业,按实际上线人数进行复试。
(三)复试形式与内容
1.所有专业均采用线下现场复试。
2.040300体育学 复试采用笔试和面试相结合的方式。笔试为体育基础理论与应用考核(含同等学力加试体育概论、运动训练学)。面试主要包括外语口语与听力测试、专业与综合面试以及思想政治面试等,重点考察考生的科研能力及创新意识;
045200体育、045201体育教学 复试内容包括专业面试、体育专业理论与实践考核。面试主要包括外语口语与听力测试、专业与综合面试以及思想政治面试等,重点考察考生的科研能力及创新意识;体育专业理论与实践考核按照考生所选专项进行考核。
3.通过对考生大学学习成绩单、毕业论文、科研成果等补充材料的审核,加强对考生既往学业、一贯表现、科研能力、综合素质和思想品德等情况的全面考查。
4.每个考生面试时间一般不少于20分钟,其中外语口语及听力测试不少于5分钟。
5.以同等学力参加复试的考生,在复试时须加试 2门不同于初试科目的本科主干课程,加试科目需单独计分。
6.符合国家加分政策的考生可在学校分数线公布后的3个工作日内向我院提出申请并提交相关证明材料。
7.所有拟录取考生自行前往报名点所在地二级甲等(含)以上医院进行体检,并将体检报告原件(须有体检结论)于复试成绩公布后一周内交至体育学院办公大楼313研究生教育办公室。外地考生也可邮寄,但必须选择顺丰快递或EMS,不接受其它快递方式,截止日期以邮件寄出时间为准。邮寄地址:浙江省宁波市江北区风华路818号宁波大学体育学院313研究生教育办公室,联系电话0574-87600456。
(四)成绩计算办法
1.复试成绩计算:
复试成绩=专业课成绩×0.25+专业面试成绩×0.5+外语口语及听力测试成绩×0.25
2.综合成绩计算:
综合成绩=(初试成绩/5)×0.6 + 复试成绩×0.4
3.复试成绩和综合成绩计算均至小数点后2位(四舍五入)
#7
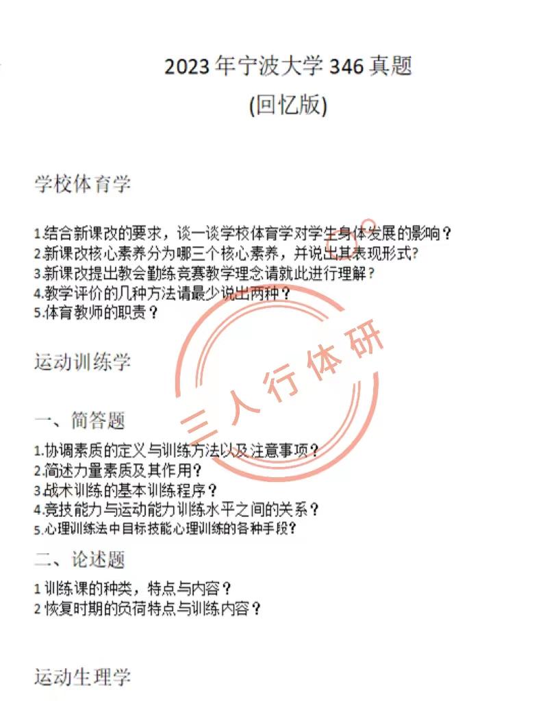
346真题
346 ProposedList
