
前言
会阴损伤是阴道分娩最常见的产科疾病。2016年,在昆士兰,73.5%的顺产女性经历了会阴损伤,其中57.2%的人需要手术修复。
接上文:指南速递 | 昆士兰指南:会阴护理(上)
翻译:崔世超(惠州市中医医院)
审核:陈亚琼(天津*警武**后勤学院附属医院妇产科)
5分娩期风险降低情况
在妊娠期,就要与孕妇讨论如下产时可能减少严重会阴损伤的措施。但是要尊重孕妇拒绝这些技术的权利,因为:
*分娩期会阴尤其敏感
*相较减少会阴损伤风险,孕妇可能更看重尽可能避免侵入性的阴道手术(如会阴按摩)
5.1母亲体位
尚缺乏高质量证据指导第二产程采用哪种最佳体位以使会阴损伤最小化。

5.2第二产程出力方法

5.3产时会阴按摩

5.4会阴热敷

5.5会阴切开术
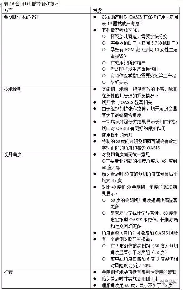
无论是历史上还是国际上,会阴切开术的使用在技术和使用政策上都有很大差异。是否实施会阴切开术的时机不是总是明了的。切开术可能是用来预防OASIS的,但是也可能会造成否则不会有的创伤。

5.5.1侧切术

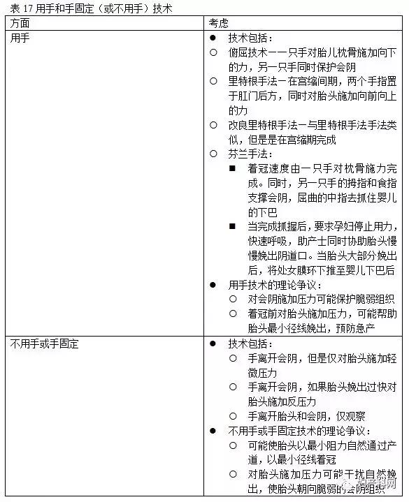
5.6人工会阴支持
在全世界范围内,有几项手支撑头和会阴的技术。本文在此列出,并通过文献进行研究。

5.6.1证据和推荐

5.7器械助产

5.8联合干预
有几个试验研究了联合使用多种产时措施对OASIS的影响。参阅表20联合干预。
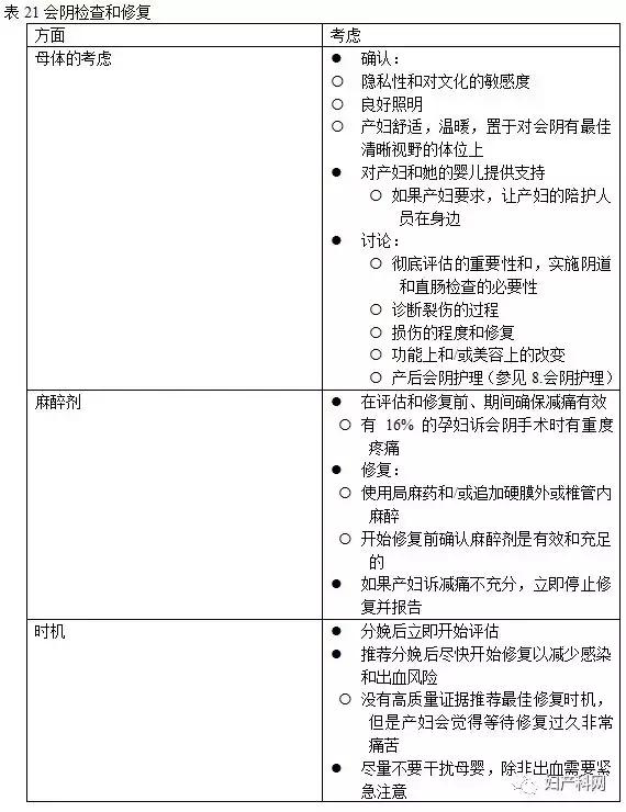
6会阴评估和修复
对会阴的正确诊断和有效护理需要系统性的会阴评估和最好的修复技术。

6.1.1会阴评估挑战

6.1.2会阴评估内容
对会阴结构进行温柔、清晰的系统评估

6.2会阴修复

6.2.1修复类型

6.2.2OASIS的修复


审校专家

陈亚琼
陈亚琼,女,医学博士,教授,主任医师,博士生导师,擅长生殖微创手术、中西医结合治疗不孕症、妇科内分泌疾病,尤其擅长微创手术治疗输卵管妊娠、输卵管积水、盆腔粘连引起的女性不孕症。曾在德国、英国、美国交流生殖手术经验。曾任全军优生优育专业委员会委员,*警武**部队优生优育计划生育中心主任,*警武**部队优生优育委员会副主任委员。现任中国中西医结合学会妇产科专业委员会委员,天津市中西医结合妇产科专业委员会副主任委员,天津市医药专家协会妇产科学分会主任委员。兼任《国际妇产科学杂志》、《国际生殖健康/计划生育杂志》副主任委员,《生殖医学杂志》编委、《*警武**医学》及《*警武**医学院学报》编委。承担和完成国家级、省部级课题11项,获国家级、省部级各类奖项9项,发表论文60余篇,参编著作8部,其中英文著作1部。培养博士后1名,博士研究生9名,硕士研究生30余名。其带领的科室曾获得我国妇幼医学领域最高奖——杨崇瑞妇幼卫生奖和全国“三.八优秀集体”称号,并荣立集体三等功。曾获全军院校育才奖“金奖”。