中秋将至,大家纷纷购买月饼赠送亲朋好友。今年的月饼质量如何?能否放心购买?市市场监督管理局已经开始行动了。

“八月十五月儿圆,中秋月饼香又甜。”杭州市市场监督管理局近期针对杭州市月饼生产企业、大型商场、超市、批发市场、小食杂店、餐饮单位等各环节的月饼开展了监督抽检,加强生产源头、流通环节管控,强化质量抽检及食安科普,保障群众食品安全。
本次共抽检月饼165批次,全部合格。
表明杭州市场月饼的食品安全状况总体稳定可控,节日期间市民可放心食用。
其中,食品生产环节共抽检杭州翠沁斋食品股份有限公司、杭州楼外楼食品有限公司、杭州采芝斋食品制造有限公司等46家生产企业103批次月饼,样品抽样检验项目均合格;食品流通环节抽检了世纪联华、物美、大润发、永辉等超市的52批次月饼,样品抽样检验项目均合格;餐饮服务环节抽检了可莎蜜儿、丹比等餐饮店的10批次月饼,样品抽样检验项目均合格。
同时,杭州市市场监管部门组织开展了针对月饼市场存在的资源浪费、过度包装、价格虚高等行为的专项整治行动。在“厉行节约、反对浪费”的倡导下,从包装到规格都兴起节俭之风,各式月饼纷纷“轻装上阵”。
消费者如果发现购买的月饼存在食品安全问题或存在资源浪费、过度包装、价格虚高等行为,可保留相关证据,及时向当地市场监管部门反映。
温馨提示
一、通过正规渠道购买月饼,并留存购物凭证。购买时注意查看包装是否完整、盛放容器是否清洁(特别是散装月饼)、包装标示的产品生产日期、保质期、贮存条件、配料表、生产厂名、厂址、联系方式等内容。不要购买或食用无标签或标签信息不全、内容不清晰或篡改标识内容的产品。
二、购买后按照包装标签标示的方法贮存,选择温度、湿度等适宜的贮存环境,贮存时限不能超过产品保质期。
三、月饼应在保质期内食用,食用前应注意观察月饼外观是否正常,有无异味、霉变等现象,一旦发现异常,应停止食用。
四、大部分月饼糖分、热量、油脂含量较高,建议不要过量食用,并保持均衡饮食。对于老人、儿童、糖尿病、高血脂、心血管疾病及肠胃不适者,建议根据自身身体状况适量食用。
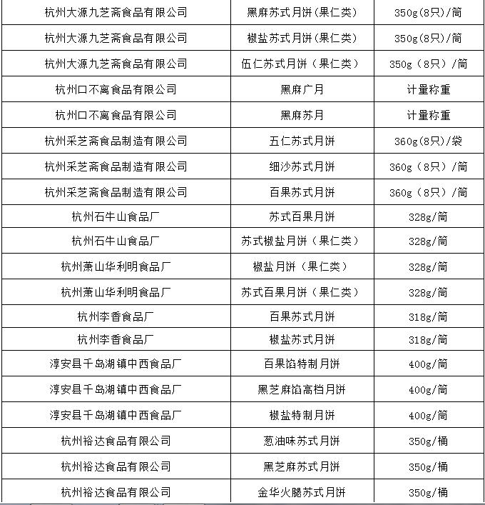
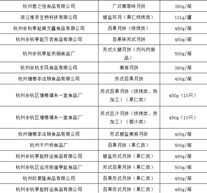
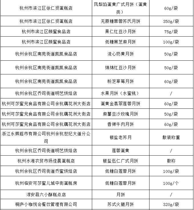
中秋节令食品监督抽检产品

图文来源:杭州发布、市市场监督管理局
本文为钱江晚报原创作品,未经许可,禁止转载、复制、摘编、改写及进行网络传播等一切作品版权使用行为,否则本报将循司法途径追究侵权人的法律责任。