有些人说氨溴特罗口服液含“瘦肉精”,不能给孩子用;也有些人说中药止咳慢,孩子受苦;孩子咳嗽与成人有什么不同?反复咳嗽的原因是什么?咳嗽一定要吃药吗?哪个药效果更好?哪个药更安全?
本文以沙棘糖浆和易坦静的对比为例,与大家多维度的了解咳嗽,以便于您根据情况选用更合适的治疗方案。
首先,咳嗽不是疾病,而是多种疾病共有的症状,它是身体的保护性呼吸反射,可有效清除呼吸道分泌物和异物,但频繁,反复的咳嗽,就是病理状态了。
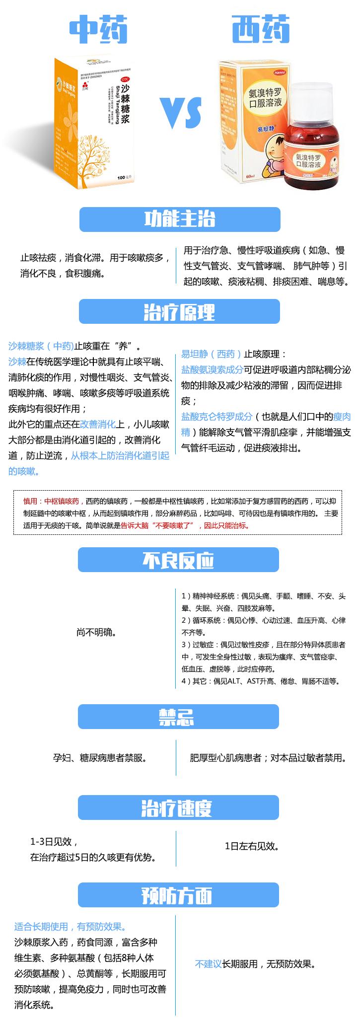
一、中西对比

总结:中药安全高,见效慢,治养结合,有预防效果
西药安全性低,见效快,解决燃眉之急,无预防效果
二、咳嗽原因判断
1.上床半小时内的咳嗽
症状:咳嗽、有痰、坐起后有所缓解。
疑因:多为鼻涕倒流刺激咽喉引起,可能是鼻炎、鼻窦炎等疾病所致。
治疗:明确病因,必要时遵医嘱服用氯雷他定等过敏药治疗。
2.入睡约1-2小时后的咳嗽
症状:突然剧烈咳嗽,咳嗽为干咳无痰或少痰,伴随胸闷、胀气、口干口苦、声音沙哑、心做热感等症状。
疑因:胃食管反流。
治疗:尽早规范治疗,并调整生活方式,少食多餐,避免睡前饮食,睡觉时把枕头垫高。
3.睡到一半时的咳嗽
症状:突然胸闷,喘不上气,咳嗽不止,带有血丝的痰液等。
疑因:心脏病引起的咳嗽。
治疗:尽快到医院就医。
4.凌晨四五点的咳嗽
症状:咳嗽,有痰。
疑因:若长期如此,可能是哮喘发作,需及时就医,找出过敏原;若短期如此,可能是支气管炎。
治疗:查明并用后,在医生的知道下持续用药。
5.不定时的咳嗽
疑因:临床上多由吸烟、慢性阻塞性肺病(慢性支气管炎、支气管扩张、肺气肿等)引起。
6.无特定时间的咳嗽
疑因:通常是环境中某种过敏原、或者服用某种药物所致。
三、如何正确止咳
1、多喝水
由干咳到痰多咳嗽是自然病程发展到后期的表现,前提是没有再伴随发热、哭闹、精神不振等症状。痰多是体内对支气管炎症的免疫反应启动的表现,建议此时给孩子多喝水,尽快把分泌物排出来。

2、可适量选用祛痰药
祛痰药能将痰液溶解,变得稀薄一些,这样孩子比较容易将痰排出,不给细菌留下繁殖的机会,随着呼吸道恢复通畅,咳嗽也将随之得到有效缓解。小儿最好选择单一成分的祛痰药。

3、拍背祛痰,比祛痰药还有效
让宝宝俯卧在有斜度的平面上,头低脚高,或者直接抱起,妈妈一只手护住宝宝,另一只手窝起手掌,用空心掌轻拍宝宝背部。维持同样的姿势及手法,在宝宝上背部的左右两边轻拍,目的是拍出积痰,每个动作需拍3—5分钟。原理是通过空气及手掌的震动力,使积痰松动而被排出。如果一拍到某一部位时宝宝就咳嗽,说明宝宝的痰液就积在此处,应重点拍。多数是肩胛下的部位,也就是肺底部容易积痰。只要有痰的刺激,宝宝就会咳嗽,一旦有痰液排出,咳嗽就能暂时缓解。

▲ 空心掌

▲ 拍痰法
4、保持适宜的温度和湿度
对小宝宝来说,室内最适宜的温度是18-22℃。当室内温度过高、湿度过低时,会大大降低宝宝呼吸道纤毛运动功能,使呼吸道抵御病菌的能力下降,反复遭受致病菌的侵袭,呼吸道内膜受到损伤,宝宝的咳嗽就会经久不愈。

本文由“神秘的大熊”发布,2017年9月25日