
黄酒属酿造酒,是中国独有的酒种,也是世界三大发酵酒之一,酿造技术独树一帜,堪称“国粹”。绍兴黄酒更是有着约 2500 年历史,凭借悠久的历史传承、独特的酿造技术,被列入第一批国家级非物质文化遗产。但是,受历史、文化和地理等诸多因素影响,黄酒行业区域经济的特征显著,长期发展低迷。
数字化品牌战略咨询公司欧赛斯从中国黄酒市场概况、消费者洞察、发展趋势三个方面,全面解读中国黄酒市场。
欧赛斯调研:中国黄酒行业市场概况
- 产业规模效应开始体现,行业集中度开始提升
- 价格长期低迷,难以在消费者心目中树立“好酒”印象
黄酒行业长期处于低价竞争状态,和同为大众饮品的啤酒比较,黄酒对啤酒的价格领先幅度从 2008 年最大的 0.74 元/升缩小到 2015 年的 0.21 元/升;而同样作为中国特色饮品的白酒,对黄酒的价差已经从 1.58 元/升扩大到现在的 3.57 元/升。

▲黄酒吨单价与其他酒种相比提价乏力(元/吨) 资料来源:万得,信达证券研发中心
2)产销局限在华东区域,但日渐有全国化趋势
由于口感和认知度低,黄酒主流消费群体长期局限于江浙沪区域,古越龙山、会稽山、金枫酒业三家黄酒企业存量竞争激烈。不过,甘肃、河南、山东、福建、陕西等地黄酒企业实现了社会效益经济效益双丰收,如福建的红曲黄酒,连续两年高速的增长,利润率远远高于其他黄酒,全国化的发展正在形成。


数据来源:360搜索大数据 360智库
3)从2019年起,黄酒行业开始底部回暖,回归百元价格带
2018 年黄酒行业产量 334.8 万千升产品,2019 年产量、销售收入和利润总额均恢复上涨,实现产量 353.1 万千升,销售收入和利润总额分别为 173.3亿元和 19.3 亿元,分别同比增长 2.7%和 11.5%。

▲黄酒行业产量及同比增长 资料来源:wind,华创证券
2016-2020年,我国黄酒行业CR3企业市场集中度(营收)整体小幅上升,2020年,黄酒行业CR3市场集中度为21.95%。

- 黄酒市场潜力及发展趋势
1)黄酒市场潜力巨大
黄酒行业整体销售收入不到200亿,市场规模小,参与主体少,资本化程度低。不过,随着低度、营养化的饮酒观念深入人心,以及越来越多改良口味和包装的黄酒产品投放市场,黄酒消费潜力得到进一步得到激发。
- 我国白酒人均需求约为9升,啤酒人均需求约为38升,葡萄酒人均需求量1升左右, 但黄酒销售量人均不足2升 。可以看出市场消费存在巨大差距,另一方面也说明黄酒拥有巨大的发展空间。
- 随着居民收入水平的提高、消费结构升级和对健康重视程度的提升,消费者日趋倾向于选择具备低酒精度、营养保健等特点的健康酒类产品,烈性酒消费被替代的趋势日益突显。作为国粹酒之一的黄酒,其营养价值、口感、文化底蕴比较符合中国甚至亚洲消费者的饮食习惯,因此,黄酒的有效消费边界将得到较大扩张。
- 随着经济辐射和文化渗透,黄酒消费习惯可在除江浙沪之外的黄酒非传统消费区域进一步渗透。未来黄酒消费有望突破区域限制,显著扩大市场容量。

2)行业发展趋势是高端化+年轻化
从2019年起,多家黄酒头部企业在优化产品结构的同时,推出高端黄酒产品,提高自身品牌力和提升消费者对行业的整体认知。高端化已经成为发展趋势共识之一。近年来,许多黄酒企业推出了二十年陈、三十年陈产品,售价都在400元~900元之间。同时,吸引年轻消费者进入黄酒市场是黄酒企业正在做的课题,有利于扩大黄酒的消费群体,提高黄酒产业需求。
整体而言,黄酒市场正在不断扩大,从原来的江浙沪地区逐渐向全国范围辐射,产品消费结构也在从低档黄酒向中高端产品升级,消费人群也在从之前的中老年人群向年轻人群扩散。 如古越龙山国酿 1959、女儿红大师酿 1919 、塔牌本酒 、丹溪 1327 等。▲

古越龙山国酿 1959 高端产品
3)黄酒市场面临产业升级、结构调整等多方问题
我国黄酒行业整体规模200亿左右,面临产业升级、结构调整等多方问题
2019 年,规模以上黄酒生产企业 110 家,其中亏损企业 6 个,企业亏损面为 5.5%;
黄酒企业累计完成营业收入 173.3 亿元,同比增长 2.7%;累计实现利润总额 19.3亿元,同比增长 11.45%;黄酒商品累计出口总额 2431 万美元,同比增长 2.9%;累计出口 14868 千升,同比增长 1.3%。
一方面反映了黄酒行业营业收入的增幅不温不火,不够强劲;另外一方面也反映了黄酒行业产品结构、价值回归初现成效。黄酒行业需要进一步的整合规划,解决产品层次偏低、全国市场推广、新一代消费者教育等诸多问题。
数字化品牌战略咨询公司欧赛斯认为,黄酒发展到现在还脱离不了低端竞争,主要是以下原因
1)黄酒作为一个老酒种,缺少文化的适应性
2)行业生态竞争档次低
3)黄酒行业规模企业数量少。
4)行业巨头全国化野心较白酒小,全国化力量单薄等
5)黄酒的受众规模有限
6)品牌没有摸透各阶层的消费者的心理诉求,没有针对各阶层的消费者策划出相应的广告宣传与市场推广,难以传递出与消费者共鸣的理念

黄酒与其他酒种在行业生态和附加值方面的比较资料来源:湘财证券研究所
- 黄酒行业知名品牌分析
1整体品牌概况
以古越龙山、会稽山、金枫酒业三大巨头为首。古越龙山产能最大,品牌优势明显。



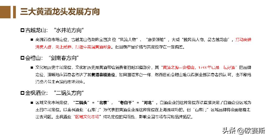
2三大黄酒龙头发展方向
古越龙山:高端消费市场定位,“水井坊”方向,但产品价格和定位存在偏差
会稽山:黄酒鼻祖地位,“剑南春”方向,但难以得到消费者认可
金枫酒业:区域文化市场定位,“二锅头”方向,影响全国市场布局和品牌拓展

3古越龙山
目前黄酒行业唯一集中国名牌、中国驰名商标、国宴专用黄酒于一身的品牌,收购女儿红后,成为唯一拥有两个驰名商标、全国性品牌的黄酒企业。
1)公司概况
主要产品:古越龙山、女儿红、状元红、沈永和、鉴湖牌等。
产品经销全国各大城市,远销日本、东南亚等多个国家和地区,享有“国粹黄酒”的美誉。
2)产品及价格
产品分为不同系列,包含加饭酒、封缸酒、花雕酒、善酿等,又按不同类型分瓶装自饮、坛装黄酒、精品礼酒、浮雕原坛等。价格从低价的¥29至万元以上收藏款皆有,产品单价以百元下为主。
3)经营模式
原料:与种植大户合作粮食种植基地供应,采用比较管理、招标采购等方式控制采购成本。
销售方式:经销、商超、直销等多种销售方式。目前主要以经销为主,同时采用自营专卖店及电子商务等直销模式全方位拓展公司销售渠道。
4)经营收入
古越龙山2017-2021年营收分别为16.37亿元、17.17亿元、17.59亿元、13.01亿元、15.77亿元,同比增长分别为6.65%、4.87%、2.47%、-26.06%、21.19%;净利润分别为1.643亿元、1.72亿元、2.096亿元、1.5亿元、2.0亿元,同比增长分别为34.57%、4.69%、21.85%、-28.22%、33.21%。
- 核心竞争力
- 产品品质优势
拥有丰富的优质库藏酒资源,确保年份酒的“保真年份、足年库藏”的品质。2019 年鉴湖酒坊被国家工信部认定为国家工业遗产。
- 品牌优势
五大品牌,以古越龙山、女儿红为主品牌,沈永和、鉴湖、状元红为补充的多品牌互补发展战略。
销售网点覆盖全国所有省会城市,并坚持不懈地对黄酒文化进行传播引导,积极培育消费者,江浙沪以外部分区域已实现较好销售。
- 技术研发优势
现有 2 名全国酿酒大师、22 名国家级评酒大师、各类中高级专业技术人员 600 余人。拥有行业内唯一的国家黄酒工程技术研究中心。

4会稽山

与古越龙山形成差异化定位:更多绍兴人喝的酒,更地道,更传统
1)公司概况
主要产品:拥有“会稽山”、“西塘”、“乌毡帽”、“唐宋”等主品牌,主要生产会稽山纯正、会稽山 1743、水香国色、帝聚堂、大师兰亭、西塘本酒、乌毡帽冻藏冰雕、绿水青山等系列黄酒产品。
2)经营模式
建立全国性的销售渠道和营销网络。国内营销网点主要由经销商、商超卖场和直销网点等共同组成,覆盖全国 20 余个省、直辖市及自治区
3)产品及价格
分瓶装、坛装、礼盒三种,除会稽山黄酒外同样出售白酒、花雕、善酿、大米黄酒等酒类,价格从¥15到¥1599不等。
- 经营模式
采用经销商模式为主,商超卖场、餐饮流通、直销网点、网店微店和个性化定制等销售模式相结合,覆盖全国 20 余个省、直辖市及自治区。
- 经营收入
会稽山2017-2021年营收分别为12.89亿元、11.94亿元、11.71亿元、11.08亿元、12.50亿元,同比增长分别为22.91%、-7.36%、-2.3%、-5.36%、12.81%;净利润分别为1.8亿元、1.78亿元、2.3亿元、2.89亿元、2.84亿元,同比增长分别为28.62%、-2.26%、-3.36%、-73.6%、-1.81%。
- 核心竞争力
历史悠久,品牌优势突出
“中国驰名商标”、“中华老字号”、“国家地理标志护产品”。公司创建于 1743 年,曾在美国旧金山举办的“巴拿马太平洋万国博览会”上为绍兴酒获得了第一枚国际金奖;被北京人民大会堂指定为国宴专用黄酒;成为 G20 杭州峰会指定用酒。
持续生产,工艺优势独特
历经 270 多年的持续生产,期间从未间断,已成为专注酿造黄酒的“专家”。“绍兴黄酒酿制技艺”已被列入国家级非物质文化遗产生产性传承基地。
聚焦营销,市场基础扎实
全国运营历史最悠久的黄酒企业之一,位居黄酒行业前三位。精耕细作江浙沪成熟市场的深度营销,确保成熟市场的品牌领先优势,积极拓展培育性市场的和黄酒文化传播。
体系保证,研发团队领先
参与制定《黄酒国家标准》、《绍兴黄酒国家标准》,严格按照相关国家标准体系生产黄酒,原料到产品生产的全程管控,与大学紧密合作。
原酒充足,资源优势明显
原酒丰富,储量较大,处于行业领先地位。为满足不同消费需求、生产各档次产品和产品结构调整提供有效保证,也为未来业务的可持续发展提供了坚实有力的保障。

二,欧赛斯洞察:消费群体、消费品类、消费理念、消费场景
深入分析研究黄酒市场,欧赛斯有4大核心洞察,涉及消费群体、消费品类、消费理念、消费场景。
1消费群体
1)中老年人为主,男性比例较大
黄酒的渗透率份额小,价格偏低,高频黄酒消费者中男性比例大。
消费年龄段分为两个层面,50 岁以上的消老年费人群和 25~35 岁的青壮年消费人群,尤其以前者为主。
老年消费群体购买黄酒的主要原因是饮酒习惯和关注身体健康,到 2030 年我国 65 岁以上人口将超过 2 亿,巨大的潜在消费群体将刺激黄酒行业的发展;

▲资料来源:《中国酒业》杂志
2)年轻消费者是酒水市场重要的增长动力
年轻化是酒水市场的重要发展方向。从消费人数和人均消费水平来看90/95后消费者皆呈现增长趋势,年轻消费者逐渐成为市场消费的主力军。




资料来源:CBNData《2020年轻人群酒水消费洞察报告》
2消费品类:格局分化,喜欢黄酒的消费者属于小众



资料来源:CBNData《2020年轻人群酒水消费洞察报告》
▲
酒水行业品类多元化发展,近三年从品类集中度来看,前三位的细分品类(白酒、葡萄酒和洋酒)三者消费规模占比呈下降趋势。黄酒消费人群较少,且有降低趋势。
3消费理念:更加理性,从豪饮转向浅酌
随着对自身健康关注度对提升,消费者的饮酒观念也在发生变化:从不醉不归一醉方休的酒桌文化发展到如今更为理性的“适量饮酒”“健康微醺”。


资料来源:CBNData《2020年轻人群酒水消费洞察报告》
4消费场景:酒水送礼是主要需求,黄酒是送领导首选
送礼、收藏是是年轻酒水消费者最主流的需求。例如中秋、国庆、春节等节庆场合长辈及领导送礼需求增加,年轻人也投其所好根据场景选择相应的酒水。

资料来源:CBNData《2020年轻人群酒水消费洞察报告》

▲
资料来源:CBNData《2020年轻人群酒水消费洞察报告》
三,欧赛斯判断:未来发展趋势是高端化+年轻化
高端化+年轻化已经是黄酒行业发展共识。 2021《中国酒业“十四五”发展指导意见》发布,明确了黄酒发展的路径、方向,提出了“高端化、年轻化、时尚化”的产业发展方向,描绘了黄酒未来五年的规划图:以传承创新发展为主线,逐步发展黄酒中高端,提升黄酒产品,实现黄酒的价值回归,

事实上,从2019年起,多家黄酒头部企业在优化产品结构的同时,也同时推出高端黄酒产品,并通过跨界联名、酒水联合、话题营销等多种营销方式,力求提升黄酒价值,占领消费者心智。
1跨界联名
酒水市场的联名合作不断破壁,除了引入IP,酒水品牌也在不断尝试与品牌合作推出双方产品礼盒互补渗透,或者将自身作为IP介入合作产品,进一步助力酒水市场年轻化发展。




2019-2020年中国市场上出现了至少14款含酒精零食

2酒水联合
泸州老窖星球版酒心巧克力(2018年)
以占星术为设计灵感,酒心是用独特技术注入泸州老窖定制级浓香白酒,保持流心的口感。此前泸州老窖还推出过世界杯版、治愈马卡龙版等酒心巧克力。

绍兴黄酒棒冰(2016年)
土豪金包装的柱形冰棍,奶味加黄酒口味浓郁,加入糯米口感层次丰富。

绍兴当地专做黄酒衍生品开发的“黄酒+”品牌绘璟轩陆续推出了黄酒奶茶、黄酒牛轧糖、黄酒双皮奶等产品。

3话题营销
江小白 x 钟薛高断片雪糕相关微博话题#白酒断片雪糕#阅读量达1.5亿,4.5万讨论。
江小白先后与Pocky、蒙牛、乐乐茶等品牌推出的跨界白酒味产品,在六一期间,蒙牛和江小白推出的随变白酒冰淇淋上写了“大人才能吃的冰淇淋”,带有大人特权味道的冰淇淋,自带一波流量。


结语
黄酒是中国独有的酒种,有一定体量的消费基础,但市场占比相对不高。随着消费升级,黄酒市场呈现年轻化趋势,市场有望迎来一轮改变。欧赛斯衷心希望以古越龙山为代表的龙头名企能够抓住千载难逢的发展机遇,通过品牌战略的深度配称,在顾客心智建立不以个人意志为转移的心智产权,实现品牌致胜。

