“我这个月姨妈还没来,没有排毒,感觉皮肤都变差了……”
都2022年了,为什么还有那么多女孩子坚信月经能排毒?

子宫:排毒?臣妾做不到
子宫是女性生殖系统中的重要器官之一,位于骨盆腔中央,在膀胱与直肠之间,像个倒置的鸭梨,分为底、体与颈三个部分。
它是产生月经和孕育胎儿的器官,也是非常重要的内分泌器官。

但通过大姨妈排毒这个功能,子宫真没有!
月经:内涵丰富却“无毒”
每个月,卵巢会经历卵泡发育、排卵、黄体形成后萎缩的周期性变化。
伴随着这种周期性变化,子宫内膜也会出现周期性脱落和出血,这就是每个月都会来看你的亲戚——大姨妈。
正常月经周期为21~35天,平均28天,月经量为30~50毫升。

大姨妈的主要成分是血液,其中75%是动脉血,25%是静脉血。同时还混有子宫内膜碎片、炎性细胞、宫颈黏液及脱落的阴道上皮细胞、各种活性酶及生物因子等。
这些血液成分和我们全身血管里流淌着的正常血液一样,当中并没有一丁点儿毒素。
经血为什么会有黑块?
一般来说,大姨妈的颜色是深红的,如果变黑,可能是以下原因引起的:
● 月经量较少,经血流动性差,积聚在体内延迟排出,血液中含铁的血红素被氧化,颜色就会发黑;
● 月经中混有的子宫内膜碎片等其他物质较多,血液较少,也会使颜色偏暗;
● 子宫内膜损伤(如反复流产)、卵巢功能衰退,也可能导致月经量变少,进而出现经血变黑的状况。
经血变黑与经量多少有关,而月经量与个体差异有关。

不管量多量少、鲜红或暗红,它都只是血而已,不存在毒素。只要月经量在正常范围内,不必过于纠结。
但这里要划重点:
如果大姨妈变黑的同时,伴有 周期缩短、周期不规律 ,需要考虑是不是存在卵巢和内分泌方面的问题,如甲状腺功能减退、多囊卵巢综合征等。
此外,宫腔感染、精神压力大、运动过度、减肥不当等也会引起大姨妈变化。
这样的问题就不能再拖了,赶快去医院!
给子宫“排毒”,反而容易出问题

这样的广告各位姐妹一定都见过吧。
但就像我们上面说的,月经不含毒素,子宫也不会排毒!这些东西用了反而可能对身体造成危害。
商家推出的私密护理一般是栓剂、凝胶、敷贴和口服药物。
其中的栓剂、凝胶,许多是“消”字号批文,也就是说本质上它们是消毒产品,并不是药品,不但可能破坏阴道的菌群平衡,还可能违规添加了雌激素。
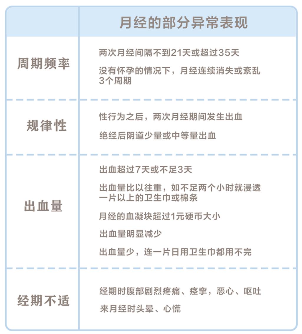
所以,即便月经有异常,也只有及时就医才能安全地解决问题。小编给大家总结了一下月经有哪些表现,可能是提示有问题:

如果出现以上状况
不是身体在提醒你要去排毒
而是提示你——
别自己瞎想,赶紧去医院!