大家好,我是阿杰,先做一个简单的自我介绍。我负责直营管理15+幼儿园,遍布广东省和湖南省,省内每个地区的园所*证办**我都是从零到一成功申办。
在幼儿园*证办**总结了一套 “先签意向合同,拿到证件后前签正式合同” 的方案。
今天,很开心在这里和大家分享我是如何在短短两个月内, 从对幼儿园证件零认识到成功申办的经历 ,希望能够对大家有点帮助。
一.刚入局就差点被迫中途退局
入局并不顺利,因为新手没人引路, 我们全程是委托中介去*证办**,而且还签订了*证办**合同 ,合同大致内容:委托中介在2个月内帮我们办理好幼儿园的相关证件,先付定金30%,后续拿到筹*证办**付到进度款的50%,拿到办学许可证付完尾款。金额随着时间递减,每超1个月递减10%。
我们一看这合同,完全没有问题,而且 时间挂钩金额,会促使中介加快速度的 。
可这都是我们的理想而已,事实就是我们的中介 整整拖了我们6个月的时间 ,才告诉我们没办法*证办**,而且期间不断要求加价,最后连定金都没有退给我们,*证办**的事情就不了了之。
中介在收取了定金后,要求我们递交了相当多的资料,因为我们是新手,只能听从中介的要求,最过分就是中介会要求我们做很多没有听过的报告,然后中介推荐人来服务,从中又捞了一笔费用。 周而复始,我们迟迟没有看到我们需要的证件,可是幼儿园的装修工作已经有序开展中,卡在中间的我们是最难受的。
到最后我们才知道,中介们的*规则潜**:收起全部资料,能顺利办理的就快速办理,拿证换费用;遇到难以办理的证件,拖着业主,能榨取多少算多少。
二.开启自己*证办**之路
身心俱疲的阿杰,见识了中介的不靠谱后, 决定从零到一,开启自己的*证办**之路。
我首先来到对应的区政务服务中心,先了解幼儿园申办的流程和证件,从大的框架开始,一步一步攻克其中的报告和文件资料。
1.确认办学指标
有些地区的办学指标是限额的,阿杰到街道办和教育局报备,打听是否还有指标。有了指标才能进行下一步。
2.确定场地合规
阿杰了解到:土地使用性质为办公和综合,接下来就是变更房屋使用性质,其中综合用地变更为教育用地,有些地方无需变更即可使用。
如果你的场地使用性质为工业,原则上不可变更,具体翻阅当地相关职能部门公示。
有关部门特意提醒以下几点要格外关注:
- 土地使用性质:综合或办公;
- 租期:最少10年;
- 楼层要求:幼儿园要求3层及3层以下;消防要求:有一次消防备案,有些地区要求有场地配有双向通道、前后门等;
- 场地装修:建议让*防队消**推荐消防公司做消防装修,消防验收建议外包;
- 租赁合同:租房时要先询问房东房子的整体消防是否审核通过。
签租赁合同之前,可以邀请教育局相关人员出检,通过之后,再进行签订。(无需费用)
3.名称预核准
场地准备就绪了,就要对幼儿园名称进行审核了,其中营利性质的(XX有限公司)去工商局申请办理,非营利性质的(xx幼儿园)去民政局申请办理。

3个工作日就拿到了
提交名称审核时,名称格式一定要正确,就像这样:xx市+xx区+学校名字+幼儿园(具体参见当地名称办法)。
4.递交资料领取”同意筹设书“
阿杰申办的是非营利性的幼儿园,我们递交的资料清单:



5.办理消防验收合格意见书
办学消防许可证大概是是资质办理中最难的一部分,稍有细节做不到位就会影响审核结果。
这里阿杰告诉你们一个好办法: 将幼儿园的装修和消防工程全部外包,然后与工程款与消防验收合格意见书挂钩,这样消防证件你就无需担心。
先来看流程:
- 先到当地消防办事大厅咨询、领取准备相关材料;
- 将备好的资料带去办事窗口录入,参加备案抽查;
- 如果未抽中,进入装修报审流程准备装修;
- 如果抽中就需要办理手续,等待参谋员现场考察;
- 考察通过后开始装修,竣工后进入验收阶段;
- 提交所需材料等待审批;
一般20个工作日内(具体时间看相关部门的办事效率)会给出书面消防合格证书,不合格会给出书面整改意见。
再来看需要提交的资料:
(1)消防备案所需材料
①《建筑消防设计防火审核申报表》;
② 《自动消防设施设计防火审核申报表》;
③计委、规划、土地等主管部的立项批文及其它有关文件(土地产权证明或租赁协议书及其复印件、会议纪要、领导批文等);
④1∶500总平面图及室外消防给水图;
⑤ 建筑平、立、剖面图;
⑥有关消防部分的设计图纸和设计计算书(含消防给水、供电、通风、空调及火灾自动报警系统、自动喷水灭火系统、防烟及排烟系统);
⑦工业项目另报生产工艺流程图和说明书(说明原料及产品的品种、数量、规格、闪点、燃点、爆炸极限、储存方式等);
Tips:
① 需要填写递交的表格,在办事窗口处或相关网站都可以拿到,按实际要求填写递交即可;
② 涉及到场地资质的书面证明,需要在签订场地协议前要求房东或者物业提供这些资料,以供后续使用;
③ 大部分资料提供复印件即可,部分材料需要原件或者加盖公章的复印件,每个地区具体管理办法不同,提前打听做好功课很有必要;
④ 备案的同时,可以进行装修报审,获得施工许可。
(2)报审装修所需材料
①《建筑内部装修防火审核申报表》;
②施工单位资质等级证书及复印件;
③所装修建筑产权证明或租赁协议书及复印件;
④所装修建筑原《建筑消防设计防火审核意见书》;
⑤装修平、立、剖面图;
⑥集中空调系统图及设计计算书;
⑦消防系统设计图及设计计算书。
Tips:
① 办消防许可证,最麻烦的是一些比较细的条件:过道宽度、通风面积、消防栓/消防喷淋/烟感报警器/消防警铃等相关消防要求,对于品牌、规格、密度、数量都有着冗长死板的规定,其中有一样不过关就有可能不过关要求整改。关键点在于有些场地是先天条件不足,不具备整改条件;
② 在装修期间尽量和消防参谋搞好关系,最好能来现场具体指导下,一来装修效率和质量会提高很多,二来会大幅度增加通过几率;
③场地原有资质证明材料找房东或者物业拿,没有的材料大部分都可以外借挂靠;
④如果能力和精力允许,也可以自己请人装修,真的能省很多钱,施工单位资质可以花钱外借挂靠。
(3)消防验收所需材料
①《建筑工程消防验收申请表》;
② 原《建筑工程消防设计审核意见书》;
③ 经公安消防机构认可的设计变更,会议纪要等文件;
④工程竣工图纸;
⑤各类消防产品的有关资料和购销合同复印件;
⑥各消防工程施工单位的有关资料和施工合同复印件;
⑦ 施工记录(包括隐蔽工程验收记录、有关检测报告);
⑧《建筑工程自动消防设施技术检测委托书》和有关消防设施的调试、检测报告;
⑨ 建设单位和施工单位的自检报告;
⑩有具备消防设施检测资质的检测机构出具的消防设施检测报告;
Tips:
① 注意提前收集、准备需要提交的所有材料及相关具体要求;
② 场所内部的消防产品和设施都有产品供货证明,购买时务必让厂家提供相关书面证明留档;如果入场前就装有一定数量消防设施,签合同前找房东拿一下相关材料;
③此阶段,有些地区还需要提供消防责任人和管理的消防培训合格证明,有些地区可以后补,这个要提前问清楚,因为需要去指定地点参加课程及考试。
6.办理幼儿园食品经营许可证
幼儿园的食品经营许可证都是到对应区(县)食品药品监督管理局,找到食品经营许可证审批窗口,递交以下资料即可: (15个工作日内完成,一般一个星期就下来了)

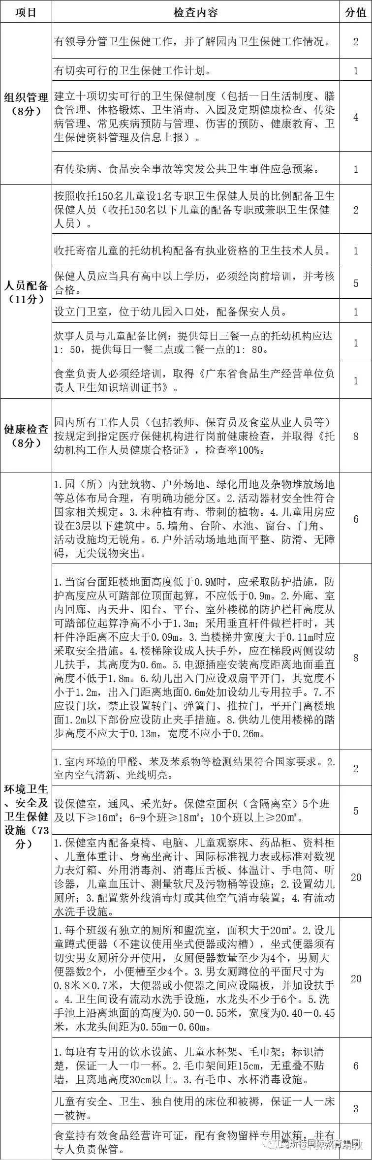
7.申报卫生保健检查结果
到当地的妇幼保健院申请即可,幼儿园接种疫苗的地方。
当地的妇幼保健院就会按照表格给我们幼儿园打分,只要分数达到80分即可:


8.领取办学许可证
完成到这里,也就可以真正开始申办许可证了。申请办学许可证需要的资料:



经过递交以上全部资料,阿杰终于在两个月的时间内, 成功获取到幼儿园的所有证件,一步一步做,没有想象中那么困难。
三.幼儿园*证办**的认知误区
1.场地初审
如果场地初审不通过,那么后面的工作都没有办法进行。
①场地的土地使用性质,必须要确保可以申请幼儿园,再进行投入。
②层高:幼儿园在三楼及三楼以下。
③符合规划、消防、卫生、房屋安全等法律法规规定。
④面积:各省市规定不一,但有一点相同的是,不同级别面积的消防标准也是不一样的。
⑤租赁期:一般不得少于十年。
2.场地消防许可证≠办学消防许可证
《办学消防许可证》需在获得教育局《筹办申请同意书》后,到当地消防办事大厅领取相关材料进行筹备,将填写完整的材料递交办事窗口后等待抽签,如中签需要等待消防大队人员进行现场考察, 考察通过后领取《办理施工许可证》可以开始进行装修工作;如果没有被抽中,可以直接进入装修阶段。竣工之后提交所有材料等待审批。
一般情况下,20个工作日之内会收到书面消防合格证书,如果不合格也会给出书面的整改意见。
在消防这块,最好能够按标准来执行,因为不合格的话后期改动起来费用会比较高,尤其是消防通道。
3.筹办申请同意书 ≠ 办学许可证
在办学许可证这件事情上, 大部分省市都采取强硬措施, 这一纸证书甚至被戏称为大规模复课形势下幼儿园的“生死符”。
四.总结感悟
从第一次知道幼儿园,到现在成功开办了15+幼儿园,中间走了一些弯路,不过幸亏结果还是好的。
1.勇于小成本快速试错
我们宁愿在时间上花费2个月的时间和少许的意向租赁金,也不要着急签订房屋的租赁合同。我们一定要小成本快速试错,如果场地不能申办,我们花费的时间和金钱都有限,可如果已经全部投入了,那真的没办法回头的。
2.保持谦虚态度
在*证办**的时候,我们或许会遇到很多卡住的问题,但如果保持谦逊态度,多向朋友、同行虚心请教,大家多一点交流、思考和碰撞,可能一句简单的提醒,我们就能轻而易举地解决眼前的问题。
阿杰经过了11年的幼教经验沉淀,总结了一套“独家自媒体运营幼儿园的策划笔记3.0版”,如果你有需要,私信阿杰,阿杰免费给你分享。
