工作有什么好用的小程序 (玩转职场小程序)

使用一个好工具可以让我们的工作和生活更加高效、便捷,就拿小程序来说,很多人都只是用它来玩玩游戏消磨时间。

但事实上还有很多好玩又实用的小程序不为人知,本篇文章,我就为大家梳理了职场人最值得试试的十款办公小程序,马上来了解一下吧~

01

创客贴作图神器

◆ ◆ ◆

工作中,领导难免会让我们做一些年会海报、邀请函等等。如果自己没有设计的基础,又希望做出好的设计的话,「创客贴作图神器」这款小程序强烈推荐给你。

小程序职场必学,工作有什么好用的小程序

这款小程序有三个优点:

❶ 设计精美。我随便选取几个模板,感受一下:

小程序职场必学,工作有什么好用的小程序

❷ 操作简单。不需要你有设计基础,只需要换换文字换换图片就可以了。

小程序职场必学,工作有什么好用的小程序

❸ 场景众多。小程序提供了很多个工作场景,满足你的所有需求。

小程序职场必学,工作有什么好用的小程序

02

Vgo 微海报

◆ ◆ ◆

小程序职场必学,工作有什么好用的小程序

和「创客贴作图神器」类似,「Vgo 微海报」是一个在线生成精美海报的小程序,它的模板同样精美:

小程序职场必学,工作有什么好用的小程序



03

文档扫描识别

◆ ◆ ◆

很多时候,我们需要提取书本或截图上的文字,一个一个地码字会白白浪费很多时间,这时候我们就可以借助一款传图识字小程序——文档扫描识别。



小程序职场必学,工作有什么好用的小程序

其实类似的传图识字的工具还有很多,那「文档扫描识别」有什么特别之处呢?

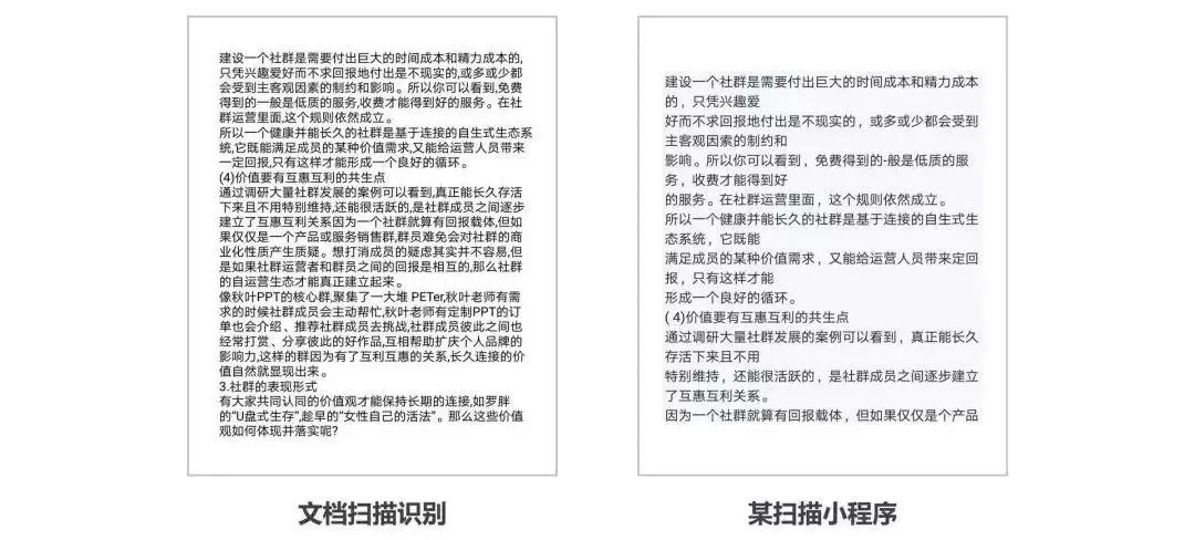
❶ 扫描结果会保持段落结构。

与其它类似小程序相比,「文档扫描识别」在保持段落结构方面表现更好。我们来看一下对比效果吧:

小程序职场必学,工作有什么好用的小程序

❷ 扫描识别结果会自动保存 7 天。

点击「批量/记录」可以查看和编辑最近 7 天的扫描结果:

小程序职场必学,工作有什么好用的小程序

❸ 提供中英文翻译。

小程序职场必学,工作有什么好用的小程序

04

PPT 小助手

◆ ◆ ◆

作为一个职场人少不了与 PPT 打交道,但是又常常苦恼于找不到好的 PPT 资料,那么「PPT 小助手」这款小程序值得你了解一下!

小程序职场必学,工作有什么好用的小程序

PPT 小助手是一个 PPT 文件交流工具,在这里不仅可以看到很多行业的 PPT 案例,而且还能挖掘到一些好的 PPT 设计。



05

群空间助手

◆ ◆ ◆

很多人都吐槽微信群不能像 QQ 群那样上传群文件、群相册,导致我们需要在群里面发大量文件的时候不得不一个一个发,不仅浪费时间,还会给别人造成不便。

好在有一款小程序「群空间助手」,可以让这些问题统统得到解决。

小程序职场必学,工作有什么好用的小程序



简而言之,它就是一个可以让微信群变得像 QQ 群一样具有存储功能的小程序,我们只需要将小程序发到微信群里面,就可以创建群文件、群图片等等。

小程序职场必学,工作有什么好用的小程序



06

印象笔记微清单

◆ ◆ ◆

工作中,我们经常需要记录很多待办事项、采购清单等等,如果你觉得麻烦不想*载下**一个专门的 APP,那你就可以使用「印象笔记微清单」这款小程序。



小程序职场必学,工作有什么好用的小程序

「印象笔记微清单」作为一款清单类小程序,与其它类似小程序相比,还为我们提供了很多工作和生活清单,可以说是很实用了。



小程序职场必学,工作有什么好用的小程序

07

嗨图

◆ ◆ ◆

逢年过节想发一张富有创意的朋友圈图片祝福大家,但是自己又不会做,该怎么办呢?没关系,有了这款小程序,分分钟搞定创意图片:

小程序职场必学,工作有什么好用的小程序

「嗨图」是一款很好玩的做图小程序,而且简单易上手。使用它你可以做出很多好玩的图片,比如,微信对话:



小程序职场必学,工作有什么好用的小程序

当然了,还有很多好玩的图片效果,等你挖掘哦~

小程序职场必学,工作有什么好用的小程序

08

小睡眠

◆ ◆ ◆

工作劳累之余,也需要好好休息。如果你睡眠质量不好,就可以使用「小睡眠」这款小程序。

小程序职场必学,工作有什么好用的小程序

这款小程序为我们提供了很多可供选择的白噪音,能带给我们一个好的睡眠环境。

小程序职场必学,工作有什么好用的小程序



09

微软小蜜

◆ ◆ ◆

你有没有想过,如果有一款神器可以让你只需要上传一张图片就做成一页 PPT,那会有多方便呢?事实上,这样的神器已经出现了,它就是「微软小蜜」。

小程序职场必学,工作有什么好用的小程序

「微软小蜜」有一个功能叫做「智能创作」,我们只需要上传一张图片,就可以做成一页 PPT,还可以选择不同的模板。

小程序职场必学,工作有什么好用的小程序

除此之外,「微软小蜜」还有其它三个实用功能:传图识字、表格还原、智能裁剪。

小程序职场必学,工作有什么好用的小程序



不过需要注意的是,它目前需要首先登录企业 Office 365 账号,才可以导出为 PPT。

10

听听文档

◆ ◆ ◆

日常工作中,我们经常需要用微信给别人分享 PPT 文件,有时候为了方便别人的理解我们还需要对每一页 PPT 进行说明。

这时候,如果又一页一页地给别人发图片和说明,会很麻烦。

小程序职场必学,工作有什么好用的小程序

那这种情况应该怎么办呢?给大家推荐一个小程序「听听文档」。简而言之,它是一个可以让我们的文档说话的小程序。



小程序职场必学,工作有什么好用的小程序

我们只需要在小程序中上传 PPT,就可以为每一页 PPT 录制讲解语音,录制完成之后就可以分享给别人啦~这就意味着别人收到 PPT 之后可以边看 PPT、边听语音说明!

小程序职场必学,工作有什么好用的小程序

听听文档还有极速上传 PPT、PPT 自动转图片、永久保存等优点。

同样需要注意的是,目前如果要上传 PPT 文档需要首先登录企业 Office 365 账户,普通用户只能上传图片录制语音。

怎么样,今天推荐的 10 款小程序是不是非常实用呢?你还知道哪些好玩又实用的小程序,欢迎到留言告诉我们哟~

关于小程序的更多操作:

❶ 在微信「发现」界面点击小程序,可以查看最近使用的小程序,也可以搜索其它小程序;

❷ 在微信下拉页面也可以看到最近使用的小程序;

❸ 常用的小程序可将其添加到桌面。