现在的大部分智能手机都以配备了快速充电技术,并且一些智能手机也以此为卖点,大力宣传,就像充电5分钟通话两小时这样的广告语,总是朗朗上口。面对日益竞争激烈的智能手市场,快速充电技术也衍生出三种方案,今天我们就来聊聊市面上较为成熟,并得到广泛应用的这三种快速充电技术。
而快速充电的定义则是,手机充电过程中根据电池电压、电量和温度等参数动态请求充电器调整输出电压和电流的方法。调整方式主要有以下几种:

1.高电压恒定电流模式:一般手机的充电过程是,先将220V电压降至5V充电器电压,5V充电器电压再降到4.2V电池电压。整个充电过程中,如果增大电压,产生热能,所以充电时,充电器会发热,手机也会发热。而且这样功耗越大,对电池损害也是越大的;
2.低电压高电流模式:在电压一定的情况下,增加电流,可以使用并联电路的方式进行分流,恒定电压下,进行并联分流之后每个电路所分担的压力越小,在手机中也进行同样处理的话,这个每条电路所承受的压力也就越小。
3.高电压高电流模式:这种方式同时增大电流与电压,这样由之前的公式P=UI,我们可以知道的是,这种方式是增大功率最好的办法,但增大电压的同时会产生更多的热能,这样其中所消耗的能量也是越多,并且电压与电流不是无限制的随意增大。
VOOC闪充技术
VOOC闪充是OPPO独立自主研发的快速充电技术,并申请18项专利,将最快充电速度提升了4倍以上,并有无懈可击的智能全端式五级防护,是全世界最快最安全的手机充电技术。

根据公式功率=电压×电流,VOOC闪充不同于以往许多手机厂商采用的提升手机充电电压的快充思路,而是采取了提升电流的方法。不同于一般厂商采用的5V/1A类似的充电形式,OPPO Find 7采用的为5V低电压和5A高电流充电模式。

VOOC闪充系统中两样与众不同的硬件设计——7针micro USB接口和8金属触点电池以及相对应的内部MCU电路;电池部分可以理解为一个普通两块电池形成的串联,按照输出为5A算,VOOC闪充就相当于是在分别用2.5A的电流给这两块电池充电。
代表机型OPPO R7s
OPPO R7s是10月份发布的一款智能手机,其不仅在外观设计上传承了OPPO R7 Plus的设计风格外,配置的升级让这款手机性能更加强劲,是中端智能手机中比较强势的一款主力机型,这款机型为了迎接春节大促提前降价100元现售价2499元,喜欢的朋友可以选择购入了。

OPPO R7s正面配备了一款5.5英寸的全高清屏幕,表面配备流行的2.5D弧面玻璃,手感舒适。此外,OPPO R7s依然采用了全金属机身的设计,拿在手里质感十足。同时,OPPO R7s配备了3070mAh电池,当然少不了OPPO自家的VOOC闪冲技术,充电5分钟通话2小时的宣传语相比大家都已经耳熟能详了。OPPO R7s有移动版和全网通版两个版本,双卡设计,有金色、银色和玫瑰金三种颜色可选。

硬件方面,OPPO R7s搭载了联发科MT6752八核64位处理器,辅以3/4GB运行内存和32GB机身存储,并支持128GB扩展。相机方面,采用后置1300万+前 置800万的组合,主摄像头光圈为f/2.2,副摄像头f/2.4,支持1080P视频录制,同时支持超级微距、相位对焦等,相机启动速度提升30%,优选防抖技术将照片优中选优。
抢购地址:http://hd.oppo.com/2015/r7s/order/rose/index.html
高通Quick Charge 2.0
虽然在去年9月份高通推出了高通Quick Charge 3.0快速充电技术,但并没有被任何机型适配,在这里我们还是先来介绍高通Quick Charge 2.0快速充电技术。

Quick Charge 2.0是随骁龙800开始盛行的快充技术,由于高通处理器平台的普遍性,这一技术目前应用的也相当广泛。相对于Quick Charge 1.0技术最高支持的10W充电功率,Quick Charge 2.0在此基础上将最大充电功率进一步增加到了36W,因此大大缩短了充电时间。
Quick Charge 2.0技术分为*级A**和B级两种标准,其中*级A**标准适用于智能手机、平板电脑以及其它便携式电子设备。根据高通给出的数据,Quick Charge 2.0 *级A**标准规定的最大充电电流为3A,如果在5V的情况下,充电功率就为15W。
配 合使用9V/1.67A充电器,充电效率比传统5V/1A快将近75%,也就是提供9x1.67=15.3W的电量,至于实际效果,高通的演示曾经对一块 3300mAh容量的电池进行半小时分钟充电实验,并给出以下数据:使用快充 2.0,电量在 30 分钟可由 0% 充到 60% (9V/1.67A);使用快充 1.0,电量在 30 分钟可由 0% 充到 30%(5V/2A);而传统充电,电量在 30 分钟只从 0% 充 到 12%(5V/1A)。

此外,Quick Charge 2.0还支持5V、9V和12V三种电压,从而进一步提升充电功率。这意味着一台高电压充电器可以适配更多设备,而且可以抵消劣质充电线和较长充电线带来的电压损耗,从而保证充电的效率。
该说Quick Charge 2.0是目前应用非常广泛的快充技术,而且除了搭载高通平台的众多机型之外,高通也授权其他平台使用Quick Charge 2.0技术,比如今年年初发布的三星Galaxy S6/S6 edge虽然并未采用来自高通的处理器,但也支持Quick Charge 2.0,充电器也提供了5V/2A以及9V/1.67A的快充输出模式。
代表机型 小米note顶配版
小米note顶配版是小米手机冲击高端市场的一次尝试,为了契合一贯的为发烧而生,小米note顶配版使用了当时时下最主流的配置,高通骁龙810处理器,外加4GB大运行内存更是霸气外漏。

小米Note 顶配版将曲面玻璃作为机身主要材质,造型同样非常美观。小米Note顶配版使用了一块了5.7英寸的屏幕,分辨率为2560x1440,并采用了阳光屏技 术,让用户即使在阳光下也能享受清晰的浏览体验。前置400W后置1300W像素摄像头,并且配置了时下非常流行的Hi-Fi系统。

米Note搭载高通骁龙810八核处理器,主频为2.0GHz(大四核),1.5GHz(小四核) ,并辅以4GBRAM加64GB ROM组合,在性能方面可以达到无可挑剔,同时配备了3090毫安时电池容量,为你的影音娱乐酷爽体验保驾护航。
购机链接:http://www.mi.com/
代表机型 乐Max
如今,手机越来越朝着全金属和大屏的方向发展。而去年杀入手机市场的乐视便推出了一款全金属的大屏旗舰手机乐Max,除了全金属和大屏外,乐Max还拥有2K分辨率屏幕、指纹、Hi-Fi等诸多亮点。

乐视超级手机Max正面采用了一块6.33英寸2560*1440像素分辨率的大屏,有90%超广NTSC色域,拥有1.6mm的极窄边框。同时,屏幕采 用业内首创的全悬浮设计,使得整块玻璃屏幕完全悬浮于金属之上,尽显工业之美。而且,乐视超级手机Max采用航空铝合金的全金属一体化机身,精雕细琢,内 外皆美。此外,乐视超级手机Max还拥有基于TrustZone技术的指纹解锁方案,给手机提供硬件级别的安全防护。

硬件方面,乐视超级手机Max采用64位架构的高通骁龙810处理器,主频达2GHz,采用20nm工艺制成,辅以机身4GB运行内存和 64GB/128GB机身内存,不可支持扩展,运行基于安卓5.0的EUI,电池容量3400mAh。相机方面,后置摄像头为2100万像素,f/2.0 光圈,6P镜头,制成4K视频的录制,并配有OIS光学防抖和PDAF快速对焦功能当然还有双色温补光灯,还原真实色彩,更添自然明艳。前置采用400万 像素摄像头,2.0微米大像素以及F2.0大光圈有效提升了进光量,同时,拥有81度广角,让自拍更简单。
购机链接:http://www.lemall.com/le_max.html?alys_id=head
联发科Pump Express
Pump Express也是平台厂商推出的快充技术,来自联发科;据悉Pump Express可以为智能手机或平板电脑的充电时间省时高达50%。Pump Express技术内置于PMIC的电源管理集成电路和DC壁式充电器,此外该技术还拥有Plus版本,目前已经被MT6575、MT6732等联发科旗下平台采用,比如魅族MX5的mCharge就是利用了该技术。
联发科的快速充电新技术Pump Express内置于PMIC的电源管理集成电路。允许充电器根据电流决定充电所需的初始电压,由PMIC发出脉冲电流指令通过USB的Vbus传送给充电器,充电器依照这个指令调变输出电压,电压逐渐增加至高达5V达到最大充电电流。

关于该技术我们了解并不多,这里转载一段来自与非门/CSDN对于PE快充技术的原理解析:

对于一块电池,我们假设它的容量 是6000mAh,并且标称电压是3.7V,换算成Wh(瓦时)为单位的值是22.3Wh(6000mAh*3.7V);普通的充电器输出电压电流是 5V2A(10W),理想状态下充满这块电池需要2.23小时(22.3Wh/10W)。现在我们假设充电器调整输出电压电流为10V2A(20W),那 么充满同样的一块电池需要1.115小时(22.3Wh/20W)。
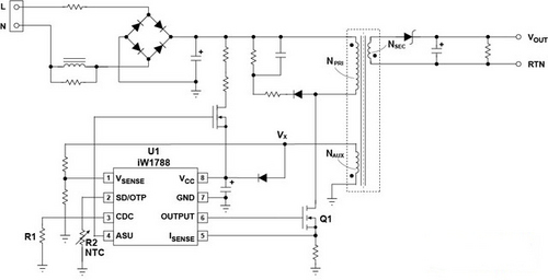
MTK Pump express采用的是减少恒流充电时间的快速充电方式;由于变压器的“负载调制”特性,也就是当次级线圈接上负载后,初级线圈的电压和电流会产生变化,Pump express因此利用VBUS上的电流的变化来不断调整恒流阶段的充电电压。
恒流充电时,送往电池的电流不断减少,从Nsec到Naux组成的反向变压器上的电压和电流也产生变动,Naux的输出电流送给了Vsense引 脚,Vsense电路会计算电流的变化,然后调高Npri变压器的电压,这样次级线圈Nsec的输出电压也提高了,根据公式P=UI,输往手机 Charger IC的功率就增大了;保证了当电池的电压接近4.2V时,不断的执行从P=UI(5V*很小电流)到P=UI(大于5V的电压*很小电 流)的调整,实现了对电池的快速充电目的。
代表机型 魅族MX5
魅族MX5是魅族在2015年发布的MX梦想系列主线的新 机,从设计语言上我们看到了魅族的改变,从小众品牌走向大众潮流。 在魅族MX5身上,我们可以看到旗舰机身上应有的特质,全金属一体式机身、指纹识别、相对更为成熟的操作系统、大屏幕、高成像像素等等。喜欢金属机身并且 对系统有着一定要求的朋友可以考虑魅族MX5。

魅族MX5外观尺寸为149.9x74.7x7.6mm,重149g,有银白、灰色、金色和银灰四种颜色可选。搭载一块5.5英寸1080p分辨率显示 屏,像素密度达401ppi。魅族MX5采用mTouch2.0(指纹+返回+主键)功能,据悉像素点比上代增加了81%,解锁速度最快可达0.48秒。

魅族MX5处理器选用了联发科helioX10处理器,搭载3GB运存+16/32/64GB存储组合.摄像头方面魅族MX5搭载前置500万,F /2.0大光圈;后置2070万像素摄像头,搭配F/2.2光圈和双色温补光灯。MX5本次在系统方面升级至给予安卓5.0底层深度优化的 Flyme4.5,并搭配3350mAh电池支持运行。
购机链接:http://www.meizu.com