相对于中小股东而言,上市公司的大股东、特定股东(即持有公司IPO前股份和持有公司非公开发行股份的股东)及董监高,具有股东地位、持股成本及信息获取等天然优势。在利益驱动下,部分上述持股主体利用自身优势进行违规减持,“过桥减持”、“断崖式减持”及“精准减持”等乱象一度盛行,扰乱了市场秩序,严重侵害了广大中小股民的利益。因此17年证监会发布了《减持新规》,即《上市公司股东、董监高减持股份的若干规定》,以及沪、深证券交易所配套发布了相关实施细则,主要针对的是三类主体——大股东(即控股股东和持股5%以上股东)、特定股东(即持有公司首次公开发行股份和持有上市公司非公开发行股份的股东)及董监高,并将集中竞价、协议转让、大宗交易均纳入规范范围,同时完善减持信息披露制度。
主要参考法条:《上市公司大股东、董监高减持股份的若干规定》、《深圳证券交易所上市公司股东及董事、监事、高级管理人员减持股份实施细则》、《上海证券交易所上市公司股东及董监高减持股份实施细则》、《上市公司收购管理办法》、《上海证券交易所上市公司股份协议转让业务办理指引》、《深圳证券交易所上市公司股份协议转让业务办理指引》。

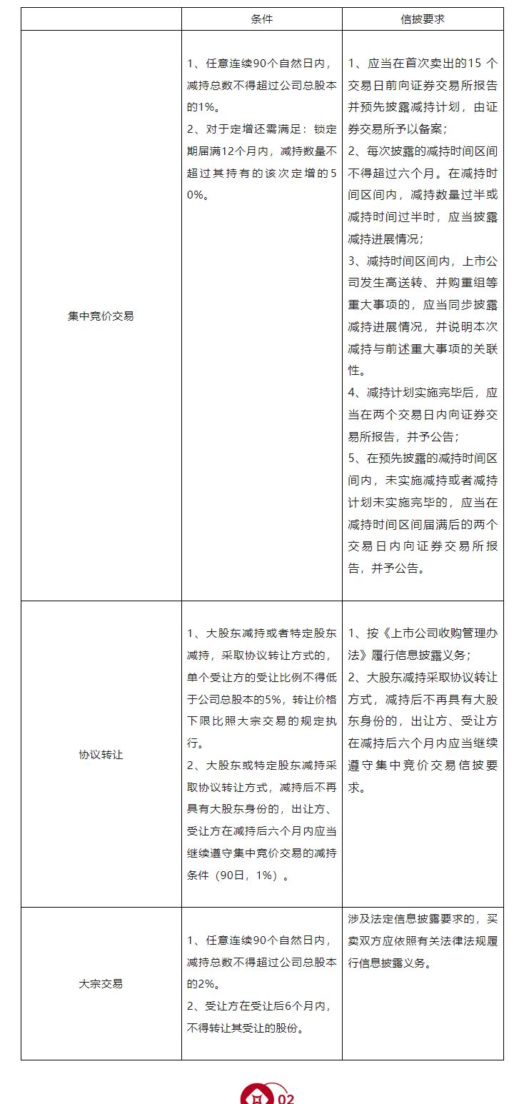
减持方式比较

大股东不得减持股份的情形
(一)上市公司或者大股东因涉嫌证券期货违法犯罪,在被中国证监会立案调查或者被司法机关立案侦查期间,以及在行政处罚决定、刑事判决作出之后未满六个月的;
(二)大股东因违反证券交易所业务规则,被证券交易所公开谴责未满三个月的;
(三)法律、行政法规、部门规章、规范性文件以及业务规则规定的其他情形。
对于集合竞价:
在集合竞价减持方面,《减持新规》添加并明确了信息披露的要求,进一步健全和完善上市公司大股东、董监高转让股份的事前、事中和事后报告、备案、披露制度,防止和避免故意利用信息披露进行精准减持
对于大宗交易:
在大宗交易方面,明确有关股东通过大宗交易减持股份时的出让方、受让方的减持数量和减持期限要求,防范过桥式减持,并明确合并计算大股东与其一致行动人的减持股份,防止大股东通过他人持有的方式变相减持。
对于协议转让:
在减持新规中,协议转让虽在减持后6个月内集中竞价交易受到相同限制,但协议转让本身不受转让时间段、减持比例的限制。持有更高比例(5%以上)股份的股东,且如果作为特定股东的话,退出最好的模式就是协议转让。
(1)协议转让的范围
根据《流通股协议转让暂行办理规则》第三条,上市公司流通股股份转让涉及下列情形之一的,可以通过证券交易所和结算公司办理流通股协议转让手续:
(一)与上市公司收购及股东权益变动相关的股份转让;
(二)转让双方存在实际控制关系,或均受同一控制人所控制的;
(三)外国投资者战略投资上市公司所涉及的股份转让;
(四)中国证监会认定的其他情形。
同时,根据《上市公司股份协议转让业务办理指引》第六条,转让双方申请办理协议转让,应当符合以下要求:
(一)转让协议依法生效;
(二)协议各方为自然人或者依法设立并有效存续的法人、其他组织;
(三)拟转让股份的性质为无限售条件流通股,法律、行政法规、部门规章、规范性文件以及本所业务规则另有规定的除外;
(四)单个受让方的受让比例不低于公司股份总数的5%,转让双方存在实际控制关系、均受同一控制人所控制及法律、行政法规、部门规章、规范性文件、本所业务规则另有规定的除外;
(五)股份转让价格不低于转让协议签署日(当日为非交易日的顺延至次一交易日)公司股份大宗交易价格范围的下限,法律、行政法规、部门规章、规范性文件、本所业务规则另有规定的除外;
(六)依据相关规定应当经行政审批方可进行的协议转让,已获得有关部门的批准;
(七)转让双方应当披露相关信息的,已经依法合规履行信息披露义务;
(八)转让双方应当申请豁免要约收购的,已经取得豁免;
(九)中国证监会以及交易所认定的其他要求。
第七条,存在以下情形之一的,不予受理协议转让申请:
(一)不符合第六条规定的要求;
(二)拟转让股份已经被质押且质权人未书面同意转让;
(三)拟转让股份存在尚未了结的诉讼、仲裁、其它争议或者被司法冻结等权利受限情形;(四)拟转让股份存在中国证监会《上市公司股东、董监高减持股份的若干规定》或《减持细则》规定的不得减持的情形;
(五)本次转让可能导致规避股份限售相关规定;
(六)违反转让双方或者任何一方作出的承诺;
(七)协议签署日与提交申请日间隔超过6个月且无正当理由;
(八)本次转让可能构成短线交易或者存在其他违反法律、行政法规、部门规章、规范性文件或本所业务规则的情形;
(九)交易所认定的其他情形。
根据交易所的回复,在符合《流通股协议转让暂行办理规则》第三条有关规定,且没有其他不转让承诺的情况下,可按照前述暂行规则办理转让,但股份受让方仍应遵守股份限售规定或承诺。
即,限售期内是无法对限售股进行集合竞价和大宗交易的,但可以通过协议转让的方式进行转让。但股份出让人不得以规避限售规定为目的进行股份转让,即指出让方不得违反法定或承诺的股份限售,需符合《上市规则》的锁定或豁免锁定规定。
(2)协议转让的步骤
①签订股份转让协议
通常情况下,股份转让是上市公司双方股东之间的交易,不需要上市公司股东大会批准。但有一个例外情况,即涉及外国投资者战略投资时,签署股份转让协议前需取得上市公司股东大会批准。
②履行信息披露义务
按照《上市公司收购管理办法》,披露《简式权益变动报告书》或《详式权益变动报告书》。超过30%的,需要披露《收购报告书》并申请要约豁免或发出要约收购摘要。
③向交易所申请办理协议转让业务
具体参见《上市公司股份协议转让业务办理指引》。
④办理股权过户