

小学教育专业毕业论文撰写的第一步是选择题目。题目就是可研究的问题,但不是所有的问题都能作为小学教育专业毕业论文的题目。
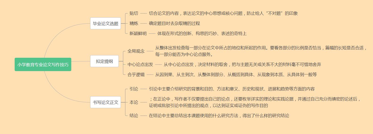
教学实践证明,毕业论文题目选得好,可以事半功倍,取得较好的成绩。因此毕业论文题目首先是贴切,要切合论文的内容,表达论文的中心思想或核心问题,防止给人“不对题”的印象;其次是精炼,指确定题目时去杂取精的过程;再者是新颖;最后是新颖鲜明,可以体现在形式的创新、构思的巧妙、表述的奇特上。例如,“如何发展XX同学的智力水平”,就没有必要作为课题。必须有明确而集中的范围和任务。例如,“如何发展学生的智力”,范围太大、任务不明确,因而不宜作为毕业论文题目。
在确定选题后,拟定提纲,首先要有全局观念。就是从整体出发检查每一部分在论文中所占的地位和所起的作用。要看各部分的比例是否恰当,篇幅的长短是否合适,每一部分能否为中心论点服务。其次,从中心论点出发,决定材料的取舍,把与主题无关或关系不大的材料毫不可惜地舍弃,尽管这些材料是是煞费苦心花费很多劳动搜集来的。再次,合乎逻辑。论文的逻辑顺序主要包括6种:从因到果、从主到次、从整体到部分、从概括到具体、从现象到本质、从具体到一般等。因此,在草拟论文提纲时,我们可以此为依据梳理论文脉络、组织论文材料。
在确定论文提纲后,就是书写论文正文。从论文内容上分析,事实根据、他人论述和自我论述一般是正文内容的重点。从结构组成上分析,正文一般包括引论、本论、结论三个部分。引论中主要介绍研究的背景和目的、方法和意义、历史和现状、进展和趋势等方面的内容;在正论中,写作者不仅要提出自己的论点,还要枚举详实的理论和实践论据,并通过自己充分而缜密的论述后,证明或批驳引论中所提出的观点,以达到证实或证伪的写作目的。在结论中主要总结出本课题使用的什么研究方法,得出了什么样的研究结论。