“我们这里几乎没有不认完达山的,我弟弟都是吃这个奶粉长大的,为啥突然间就人去楼空了呢?”
烟台市福山区陈以民(化名)摸了摸越发后退的发际线,门外是“围追堵截”的邻居们,门里是气得发抖的妻子,怀里是嗷嗷待哺的孩子。
陈以民今年三十岁了,专门给完达山做订奶的工作,平时在小区门口摆摊签单,也有不少邻居朋友过来订奶。由月到年,预交奶款。一个月90,一季度270,半年540,一年1080元。
日子过去,手中也攒了几百个客户,但是没想到钱没赚着反而瞬间背负了将近十万元“欠款”。
一条短信引发的信任崩塌
11月16日,许许多多“陈以民们”都接到短信,烟台完达山设备改造停奶到12月10日。原本以为只是简单的设备问题,没想到这个问题,不简单。

知情人爆料:
表面工厂改造,实际已经人去楼空?

烟台完达山工厂大楼门口用鲜红的油漆写着欠债还钱几个字。
据知情人透露,11月16日以前完达山资金链就断裂了,出现巨大漏洞,已经无力生产鲜奶。因此以设备改造为由停止供奶。

欠薪、停奶、退押金难
甚至工人已经五个多月没有交社保,也没有发工资。欠奶源、采购包装、电费燃气费等等合计亿元负债。工人们在门口拉起了横幅:完达山拖欠工资,不退客户奶款。
按照公司规定,每个经销商必须缴纳五千元押金,否则不授权代理。现如今风云突起,经销商们的押金也没有退还。
《中国食品安全报》记者搜索网页后,在烟台论坛上看到一个名为微浪淘沙的用户说:“估计悬了,都能进厂子喷字了,肯定是没人了。 ”
工厂停奶,那么订奶的客户怎么办?退钱?这世间一直有一个“真理”存在,那便是给出去的银子就像泼出去的水,收回来便难了。
找烟台完达山的人找不到,碰了壁的订奶用户们只好一窝蜂的来找这些夹在中间,满腹委屈的“陈以民们”。


网上民声诉,奶款退随缘
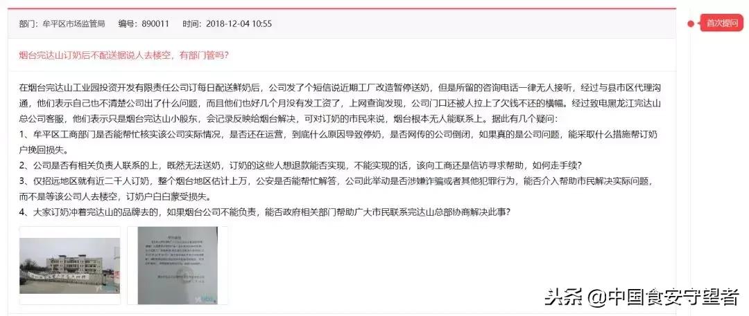
其实,早在12月4日的时候就有民众在网上民声中向有关部门进行反馈。截止12月7日,牟平区市场监管局回复称经请示牟平开发区管委,管委正在和完达山烟台分公司磋商,现正在筹集相应资金,按原定计划于12月10日开始对完达山的订奶业户进行退款工作。
结果怎么样呢?
12月18日,烟台论坛上一位名为清菊犹香1962的用户反馈,订的完达山牛奶今天中午收到退款,13天奶只退了9块钱。
懒喵喵:“我家刚定了半年500多,送了三天,今天就退给我174。”
如此“退一半”的情形不止一两家。
烟台完达山一地鸡毛,甚至电梯里的广告还在打。

暂停接受新的鲜奶订单
为了解进展,《中国食品安全报》记者拨打牟平区市场监管局电话,数次无人接听。
那么黑龙江省完达山公司与烟台完达山到底是什么关系?
记者又拨通了黑龙江省完达山公司液体奶热线,相关人员面对记者的询问回答:黑龙江省完达山公司只是烟台完达山公司的一个股东,并且对烟台完达山是否关闭还是只是暂时性的维护设备,黑龙江省完达山公司表示并不了解。但是烟台完达山暂时并不能承接新的订奶订单,并表示不清楚什么时候可以恢复鲜奶的预定配送业务。

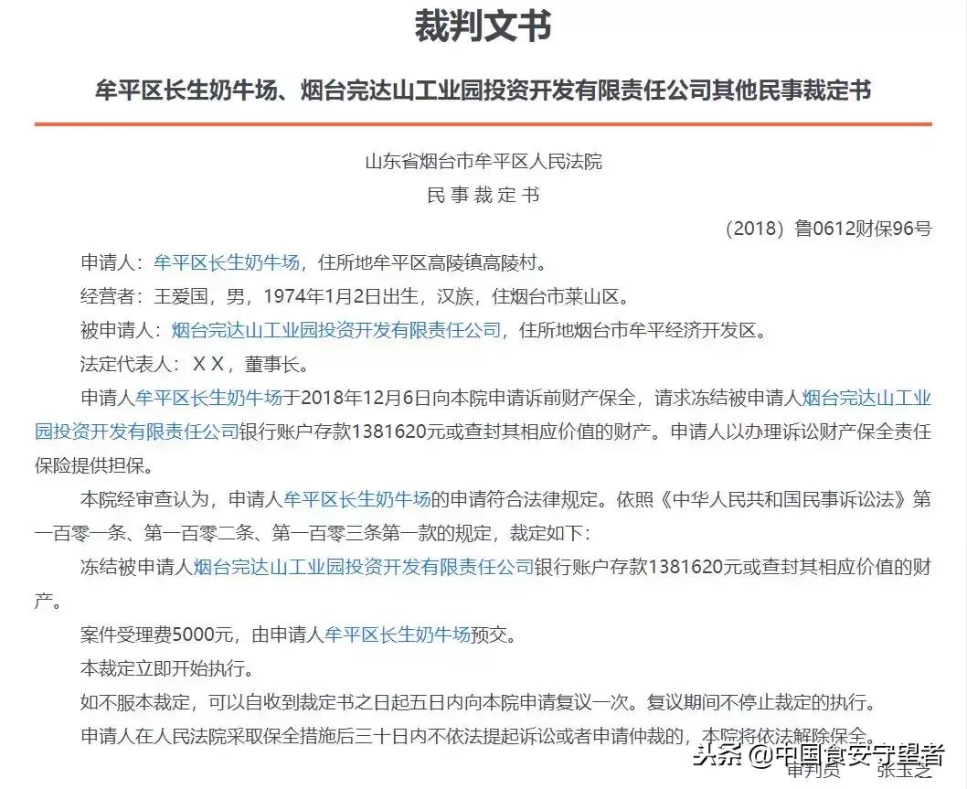
百万资金被冻结
欠薪、停奶的烟台完达山真的只是单纯设备维修吗?虽然退了部分人的奶款,但是当《中国食品安全报》记者在启信宝上搜索的时候发现烟台完达山的营业期限为2003-09-22 - 2018-09-21,还惹上了官司。
烟台完达山工业园投资开发有限责任公司在12月5日及12月6日的时候分别被两家公司诉讼申请财产保全,最终法院判决其分别被冻结银行账户存款1381620元、银行账户存款180万元。


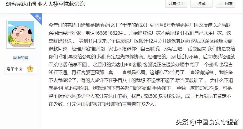
为什么不退,就是1毛钱也要给退
甚至截止一月初,还有部分定过完达山奶的用户没有收到短信、接到电话,完全被遗忘在一隅。
一名叫坚强的肖的用户在贴吧上发帖问询,并发表帖子称:这都拖了2个月了,一直没有消息 ,我怕拖下去就拖没了,有的人或许不在乎百八十的,不退就不退了,就当买教训了 。 为什么不退,就是1毛钱也要给退。

资金链断裂,那些钱都去哪儿了?
预收订奶用户款项,收取经销商押金,扣住工人薪水,那么多钱都去哪儿了?董事长王勇,总经理吕鲜平,财务总经理于根苗每人手里都有好几个公司。而董事长王勇的翼道更是涉及多个区域好几万客户,哈尔滨、长春、四平、伊通、扶余、白山、松原等多个地区。且据知情人爆料,公司老总已经办理离婚手续。
欠薪、停奶,完达山乳业虽然只是烟台完达山的一个股东,但是人们订奶无非是冲着完达山的牌子和积累起来的名气。
入了股,打了招牌就不要一推到底。冰冻三尺非一日之寒,烟台完达山的资金状况定不是一日之事,如何在事件演变至此之前嗅到危险的味道?完达山乳业应该负起监管的责任。
完达山乳业家喻户晓,由一个1965年的小型乳品厂发展起来并于1997年组建成完达山集团,伴随的是一代人的童年记忆。甚至在三聚氰胺事件的时候也被证实是少有的良心企业,那么应该知道什么是爱惜羽毛。
创业容易守业难,对比最近频频出事的老字号企业,如何守住好不容易的口碑才是大型食品企业应该思考的永久课题。(来源:中国食品安全报、食品安全头条)
投稿邮箱:719499402@qq.com