体检无非检前、检中、检后这几件事儿,其中包含了一些常见问题如,检前如何选体检项目?去哪里体检;检中要做哪些准备?体检流程是怎样;检后拿到报告怎么看等……这篇文章就体检这件事,从开始到结束,基本会遇到的各个问题一一地给你捋清楚~
目录概览
一、体检前那点事儿
1、体检项目选择
(1)不同年龄段,如何科学选择最适合自己的体检项目?
(2)如何做好防癌筛查?
2、选择体检医院
(1)体检选公立医院还是体检机构好?
(2)看准4点,轻松找到靠谱的体检机构
(3)体检预约方式
二、体检时那点事儿
(1)体检需要做好哪些准备?
(2)体检具体流程是怎样?
三、体检后那点事儿
(1)拿到体检报告重点看哪里?
(2)体检报告高频异常项解读及建议
(3)已有疾病,往后重点要查哪些项目?
(4)体检常见问题 不同年龄段,如何科学选择最适合自己的体检项目?
现在大家对健康的重视程度在不断上升,都知道定期需要去做常规体检,但面对市面上眼花缭乱的体检套餐一头雾水无从下手。这么多套餐和项目,到底应该怎么选?会不会有一些不适合自己,白花钱? 体检应该做什么项目,从来就没有标准答案,而是要根据个人的性别年龄、身体状况的不同,选择不同的检查项目。
1、20-30岁

20-30岁的人。这部分人年富力强,还没到高血脂、高血压、糖尿病的时候,关注的重点应 该在传染病、皮肤病、和生殖系统疾病上。
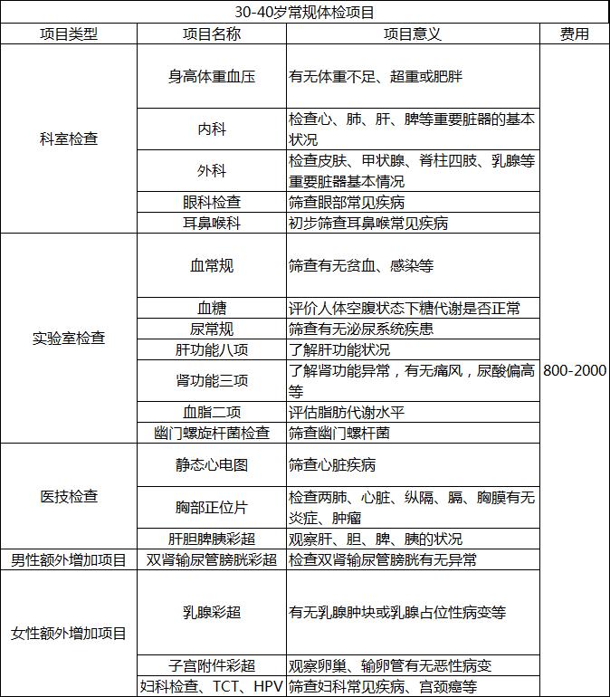
2、30-40岁

30-40岁的人。这时候大家工作比较忙,吃得多动得少,糖尿病、高血压、高血脂、脂肪肝正在逐步萌芽,一定要关注血压和血糖两方面问题。
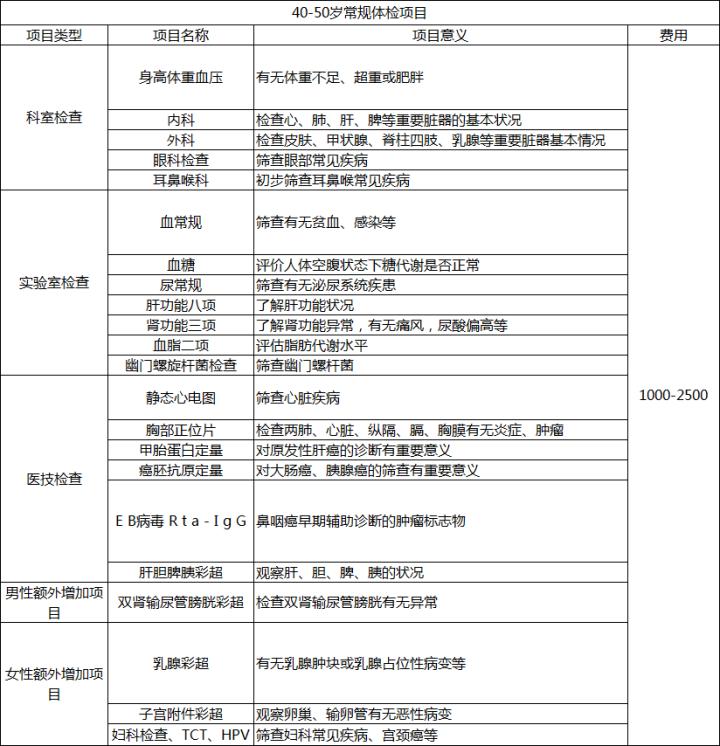
3、40-50岁

40-50岁的人。这时候就是健康高危期,心血管疾病此时多半已经形成,癌症也逐渐开始萌芽,这个年龄段的人,体检是必不可少的事情。
4、50-60岁

50岁开始,女性骨质疏松高发。此外,要警惕萎缩性胃炎、肠息肉、慢性溃疡等病变发展成肿瘤。同时要开始关注自身的肝肾功能。
如何做好防癌筛查?
很少人知道,常规的体检是很难发现癌症的。真正想要及早发现癌症,我们建议常见癌症的高发人群要针对性地做一些癌症筛查项目。
- 肺癌
肺癌是中国最高发、且死亡率最高的癌症,一定要重视肺癌筛查! 而且肺癌早期常常没有明显症状,只能通过体检尽早发现。胸部低剂量螺旋CT是筛查肺癌的金标准,可以有效筛查肺癌。

2.乳腺癌
乳腺癌称为女性的第一杀手。是我国女性发病率第一的恶性肿瘤。 乳腺癌摸起来较硬且凹凸不平,可伴有乳头溢液或凹陷,但早期较小时很难被摸到,还是需要定期检查。 针对乳腺癌检查最有效的手段是乳腺钼靶,效果优于超声~

3.胃癌
我国是胃癌高发国家,平均每1分钟就有一个人死于胃癌。 针对胃癌而言,胃镜是常用的筛查胃癌手段。

5.结直肠癌
所有超过50岁的人都应该做一次结肠镜检查,如果你是高危人群,则应将筛查的年龄提前至40岁。

6.肝癌
早期难以查询,晚期难以治疗这是肝癌死亡率如此高的重要原因。甲胎蛋白是目前诊断肝细胞癌特异性最高的方法之一,但如果要想精准筛查,可以借助超声+AFP等手段进行综合诊断,全面检查。

以上体检项目基本就能满足大部人的体检需求,选好体检项目很重要,选择体检机构也同样很重要。否则误选了“坑爹”的体检机构,检查再多体检项目也只是走过场,起不了实质性效果。
体检选公立医院还是体检机构好?
体检机构的水到底有多深?
某体检机构董事长就曾亲口曝出本行业丑闻: 体检行业里边也有真体检、假体检。
有些同行,用护士假冒医生检查 B 超。
有些同行抽了血做都不做,把血倒掉,直接出结果。

这也是很多人为了靠谱保险起见,体检只选择公立三甲医院的原因。
相比于私立机构,公立医院的优势在于:
-公立医院受国家严格监管,公信度强
-公立医院体检套餐更科学规范
-公立医院医师专业性强,临床经验丰富
-公立医院医疗设备先进,医师操作熟练
-体检发现问题,可直接本院就诊 但公立医院人会比较多,排队时间久,体检体验稍差,如果想要服务体验好、环境好,可以选择去私立机构,但要注意甄别。
那么该如何选择靠谱的体检机构呢?
1.第一看资质:医院分三级十等,我们应该首选三甲医院。
2.第二看专业度:无法辨别体检设备好坏,则去看体检医师由于执业和上岗资格,专业机构里,主治医师及以上医师所占比例至少为全部医生数量的一半以上。
3.第三看服务能力:看机构能否提供个人电子健康档案,规范地存储健康检查信息。
4.第四看看是否有价格陷阱:体检项目的价格要在相关部门(卫计委、物价局、发改委等)监管范围之内,收费偏高偏低都得留个心眼。
说白了最重要的还是资质,资质高的医院,专业度就不用说了,价格什么的也不敢乱来。那怎么找到资质高的体检机构呢?这里就要提到选对体检预约方式很重要,能起到事半功倍的效果!
预约体检方式
分享一个预约体检的宝藏网站
https://www.kktijian.com 收录了全国4000+公立医院、专业体检中心。
可以根据你的定位找到附近的体检机构,你可以选择筛选公立三甲或公立医院,这样附近有哪些公立医院就一目了然。
医院里有什么体检套餐、价格、体检项目明细、体检项目意义都很清楚,方便作深入了解和对比。
体检预约挂号步骤:
微信搜一搜“体检预约”或“康康体检”——康康体检预约平台——体检类型(全身体检、青年体检、中年体检、老年体检等)——筛选医院级别(公立三甲、公立医院等)——选择体检医院、套餐——下单预约体检时间
预约好体检后,不是就等体检当天去做检查那么简单,很多人对体检准备和认识不足,去了医院之后手忙脚乱的:
没有空腹,做不了抽血项目还得再跑一趟
有些项目需要憋尿,有些项目又要排空膀胱,弄错了很麻烦
女生穿了连衣裙或连体衣,检查时穿脱很不方便
还可能因为没准备好,影响检查结果:
体检前吃了太多油腻的食物,引起身体甘油三酯偏高,影响肝功能检查
吃了一些含血的动物内脏,比如猪肝、鸭血等,造成粪便隐血试验的「假阳性」
体检需要做哪些准备?
下面整理了体检前、体检当日、体检后一共16条注意事项,帮你做足体检准备。
体检前的注意事项
1、体检前3天饮食清淡 食物中的糖分、脂肪、蛋白质进入人体会引起身体各项指标的浮动。 为了保证体检结果的准确性,体检前3天应尽量避免食用高糖、高脂肪、高蛋白的食物,减少动物内脏、动物血制品等食物摄入,不要暴饮暴食,不要饮酒、饮用咖啡或浓茶。
2、合体空腹
体检前一晚20:00之前吃完晚饭,不再吃东西,果汁、奶、茶水、咖啡等饮料也不行。体检当日早晨不要吃早餐也不要喝水。
3、避免剧烈运动 剧烈运动会引起血液及体液成分的变化,所以体检前一天以及体检当天早上最好都不要做高强度的锻炼,如跑步、跳操等。
4、不要贸然停药 这一条是针对慢性疾病患者的。高血压、冠心病等患者可以按照日常服药习惯,饮用少量水正常服药。糖尿病患者可以将药物随身携带,在完成需要空腹的体检项目、进餐后及时服药。 身患慢性疾病的要将自身疾病与服药情况告知体检医生。 但是服用维生素C、*肥药减**或者抗生素类药物的建议体检前三天停止服药,如不能停止建议暂缓体检。 如您打算进行呼气试验,则需要在检查前停用抗生素及胃药一个月。 若进行胃肠镜等检查,则需一周前停用影响凝血功能的药物,如:波立维、阿司匹林。
5、不要熬夜 熬夜会引起体内内分泌的变化,导致体检指标异常。因此,体检前需要保证充足的睡眠。
6、女性朋友避开生理期 女性体检尽量选择生理期结束3-5天及以后。
7、避免*生活性** 部分体检项目要求体检之前不要发生*生活性**,如经阴道彩超
体检当日的注意事项
1.出门前检查身份证是否带齐。
2.提前查好路线估算时间,尽早到达体检地点,最好能在7:30-9:30之间完成空腹采血,避免空腹时间太长影响指标。
3.着装尽量舒适方便易穿脱。女生建议不要带耳钉、项链等首饰,不要穿有金属装饰的内衣,不要穿连衣裙、连裤袜、长筒袜等,不要化妆,不要戴隐形眼镜。 男生最好不要打领带,不要穿紧身衣裤。
4.如实告知体检医生自身的健康状况,女性要及时告知是否怀孕、有无*生活性**。 孕妇不做放射性的体检项目。妇科检查或经阴彩超检查仅限于已婚或有*生活性**者,无*生活性**的可以不用做。 不要因为害羞或者怕麻烦省略体检项目。肛检是体检中经常被放弃的项目,但肛检对发现早期肠道肿瘤有着特殊意义。
5.进行膀胱、前列腺、子宫等相关部位的B超检查时需要憋尿。按一按小肚子,恰好能忍住尿意就可以了。
体检具体流程
在网上缴费预约体检后,只需拿着身份证到医院前台登记打单,就可以去各科室检查了

体检后的注意事项
- 确定体检报告的领取时间和地点,或选择邮寄形式,填写好收件信息
- 做了肠胃镜的,饮食注意清淡,如果是做的无痛打过麻醉,一天内不要开车
- 重视检查结果,自己看不明白的建议请医生帮助解读,千万别只是上网查,不然可能一查就是“大病”。正确解读体检报告有助于我们了解自己的身体情况并做出相应的调整。
所以,请鼓起勇气,端正态度,好好看一*体下**检报告。体检者最该关注体检报告中的“健康建议”栏,体检中发现的问题,都会汇总到这里。 北京市体检中心曾分析发布了关于北京市青年、中年和老年群体的体检异常指标。 其中显示,北京男性和女性健康体检的异常指标检出率排名前 10 的分别为:

如果看到异常指标也先别慌,接下来,就给大家说一*体下**检大部分人会遇到的异常项及干预办法。
体检报告高频异常项解读
- 血脂异常
目前,我国每10个成年人中就有4人血脂异常。其发生通常无典型症状,多数情况下,只有在体检或者检出并发症时才会发现。随着生活水平的提高,高脂血症的发病率也 逐渐增加。“减脂” 真的很有必要。

建议:
●少吃胆固醇含量高的食物,如:猪肉、奶油、油炸食品等,建议摄入胆固醇<300毫克/天;
●脂肪摄入优先选择富含n-3多不饱和脂肪酸的食物,如深海鱼、植物油;少吃动物脂肪比如红烧肉(猪油)、奶油蛋糕(奶油)、黄油;牛奶可以选脱脂牛奶;
●碳水化合物以谷类、薯类和全谷物为主:
●控制体重、戒烟、限酒;
●坚持规律的中等强度代谢运动,如快走、慢跑等,每次30分钟。
2.高尿酸败血症
高尿酸血症会引起痛风,这基本上已经众所周知了。但许多人不知道的是,长期的高尿酸还会导致急性或者慢性肾功能衰竭、代谢综合征、胰岛素抵抗、冠心病等。高尿酸血症的危害多多,可以说它是继高血压、糖尿病、高脂血症后的“第四高”。

建议
●每天保证2L以上的水;
●饮食要做到“三低”:低盐、低蛋白、低脂肪;
●减少果糖摄入,如果糖类饮料、甜食等;
●戒酒,少吃高嘌呤食物,多吃新鲜蔬菜;
●坚持锻炼,控制体重,每天进行0.5~1小时的有氧运动(微微出汗为宜)。
3.肾结晶、肾结石
肾结石高发于久坐、喝水少、不运动的打工人一族。肾结石发作时可谓是“痛不欲生",疼痛指数堪比分娩不说,治疗过程也是反反复复。如果检出肾结晶,那么一-定要开始多喝水、多运动了!

建议:
●多喝水,多运动,减少尿液中盐分析出;每天至少饮用2000毫升,避免摄入含糖的饮料,白开水是比较好的选择。
●饮食清淡,多吃利尿食物:多吃卷心菜、芹菜、黄瓜、甜菜等利尿食物。少吃高草酸蔬菜,如菠菜、竹笋等;
●适度补钙:多食用含钙的食物:牛奶、绿叶蔬菜、小白菜、西蓝花、老豆腐、豆腐干等,每天可以喝300-400毫升纯牛奶或低糖酸奶。
4.乳腺问题
目前,乳腺癌已成为中国女性发病率最高的癌症,女性体检10个基本会有8个存在乳腺问题。

●乳腺是一个情绪器官,很多问题容易受情绪波动的影响,保持良好的心情至关重要;
●多吃纤维素高的食物,如全谷类、蔬菜、水果等;
●减少酒精摄入,饮酒不管量多量少,都是促进乳腺癌发生的高危因素;
●不要轻信民间偏方治疗法,比如按摩。乳房按摩是不能治愈乳腺问题的,很多时候方法不对还可能加重病情,定期检查才是王道。 体检检查出问题,听从医嘱积极治疗,日常保持良好的饮食作息、定期体检复查更是必不可少。
已有疾病体检重点检查项目

最后再来说几点关于体检大家都常关心的问题
1、肿瘤标志物超标就是患癌了?
如果发现肿瘤标志物超标,首先,和正常参考值对比,看看超标了多少。如果超标很多,那癌症的可能性比较大,需要进一步进行检查确定。 如果超标不多,需要进行复查或者其它的辅助检查以排除早期癌症的可能。 如果复查后指标明显升高,则可能是癌变在发展;但如果没有明显升高,则可能是良性病变。 日常的体检是筛查危险因素,不是疾病诊断,要重视但也不要过度恐慌。遇到指标偏高或偏低,及时问医生。
2、身体没啥毛病就不用做体检了?
据统计,全世界目前的人群中,15%属健康人,10%属患病人群,而75%的人处于疾病的前缘,即亚健康人群。健康体检主要针对这庞大的亚健康人群。而且身体没有症状也并不代表一定健康,有许多疾病例如:高血脂症、血糖增高、高血压、肝功能异常、乙型肝炎、肿瘤等病症在早期并无不适症状,特别是不少恶性肿瘤在早期没有明显的临床症状,常常是在进行健康普查或在看其他疾病时被发现的。如果发现过晚,往往会失去治疗的时机而遗憾终生。只有靠检查才能早期发现,早期治疗,而到晚期有症状而且有并发症时,治疗就已经很棘手,及早发现疾病是治疗成功的关键。
3、体检是老年人的事,年轻人不用体检?
有人认为健康体检是老年人的事。而近年的统计表明,高血压、冠心病、糖尿病及脑血管疾病的患病年龄趋于年轻化。在庞大的亚健康人群中,有70%以上年龄在28到45岁的青壮年,所以年轻不是保险柜,只有体检才是早期发现多种重要疾病的有效措施。
要知道,比起生病之后再“补救”,日常保持良好的饮食作息、定期体检才是最最省时、省钱的生活方式!