私人开办幼儿园需要的条件及流程与公办区别还是很大的,不仅需要提前准备的各项手续、资料,还要在精心的选址、招聘教职工、购买设施等。本文简要为想独立开园的园长一些办园参考,希望对你有所帮助。

开一个幼师园投资不是小数,当然规模迷你型的除外。特别是许多老师因为未从事过管理职务,所以对于办园流程和准备事项不太了解,建议可以业余学习一下幼儿园园长培训知识,先获得一些认知上的提升,再去着手会更稳健。
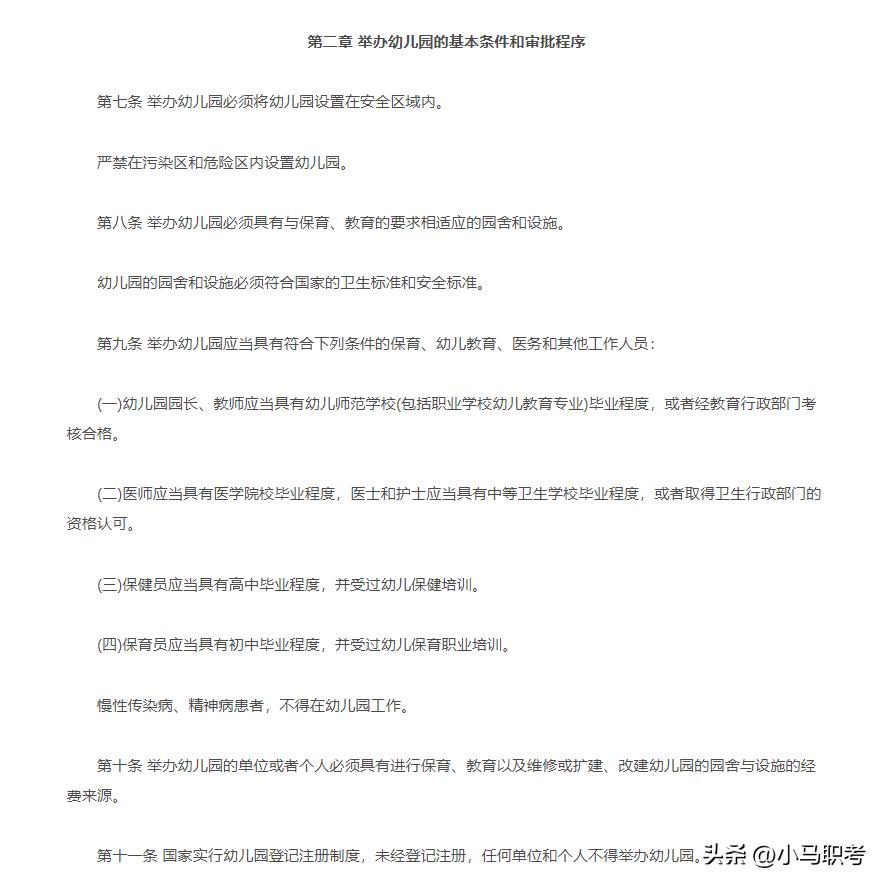
开办幼儿园需要向所在地教育主管部门进行申请备案,根据要求再去准备相关材料证明即可获得许可证。整个过程或许并非一句话说的这么简单,你懂的。
办幼儿园需要的必备条件通常有以下三点:
1、要具备教育部门制定的幼儿园管理条例、规程中要求的场地、功能园舍及各种设施器材。同时需要符合卫生防疫、食品安全部门的标准条件。
2、所聘用的教职工如保育、幼师、园长、医务等人员需要符合相关岗位任职标准,大体参考如下:
(一)幼儿园园长、教师应当具有幼儿师范学校(包括职业学校幼儿教育专业)毕业程度或取得幼师资格,园长需参加过正规的岗位培训并取得合格证明。
(二)医师应当具有医师执业资格,护士应当具有中等卫生学校毕业中专或专科以上程度,并取得护士执业资格。
(三)保健员应当具有高中毕业程度,并受过幼儿保健培训。
(四)保育员应当具有初中毕业程度,并受过幼儿保育职业培训。
3、开办幼儿园的法人主体或企业,需要有相应的储备经费来源,保障在园区中的设施维修、人员支出及各项费用的调用能力。

如果你对幼儿园园长培训知识感兴趣,可关注公众号小马职考,共同学习交流!
了解更多