东风标致4081.2t更换正时皮带视频 (ea211 1.6自吸正时皮带更换视频)

下面是一位荣威550车主自己更换发动机正时皮带的分享

准备的工具:南方机械 1.5吨铝合金液压千斤顶、3吨铸铁液压千斤顶

ea2111.6自吸正时皮带更换视频,发动机正时皮带的更换步骤

拓进套筒工具一套

ea2111.6自吸正时皮带更换视频,发动机正时皮带的更换步骤

欧田100N预制式扭力扳手一个、欧田300N预制式扭力扳手一个、简易300N扭力扳手一个。

ea2111.6自吸正时皮带更换视频,发动机正时皮带的更换步骤

这个是关键工具:自动变速箱曲轴飞轮锁止工具T10036一个、1.8T发动机正时齿轮锁止工具T10029一个,鲤鱼钳一个,刷子一个。

ea2111.6自吸正时皮带更换视频,发动机正时皮带的更换步骤

3吨千斤顶支架2个(在汽车下部工作,不能光用千斤顶支持,必须用千斤顶支架固定,否则容易出事故,安全第一)

ea2111.6自吸正时皮带更换视频,发动机正时皮带的更换步骤

双开口呆头扳手一套、梅花扳手一套

ea2111.6自吸正时皮带更换视频,发动机正时皮带的更换步骤

西峡飞龙水泵一个,盖茨5PK1210辅助皮带,劳伦茨助力泵皮带

ea2111.6自吸正时皮带更换视频,发动机正时皮带的更换步骤

上海金柏经营有限责任公司“利达” -35度冷却液,原厂

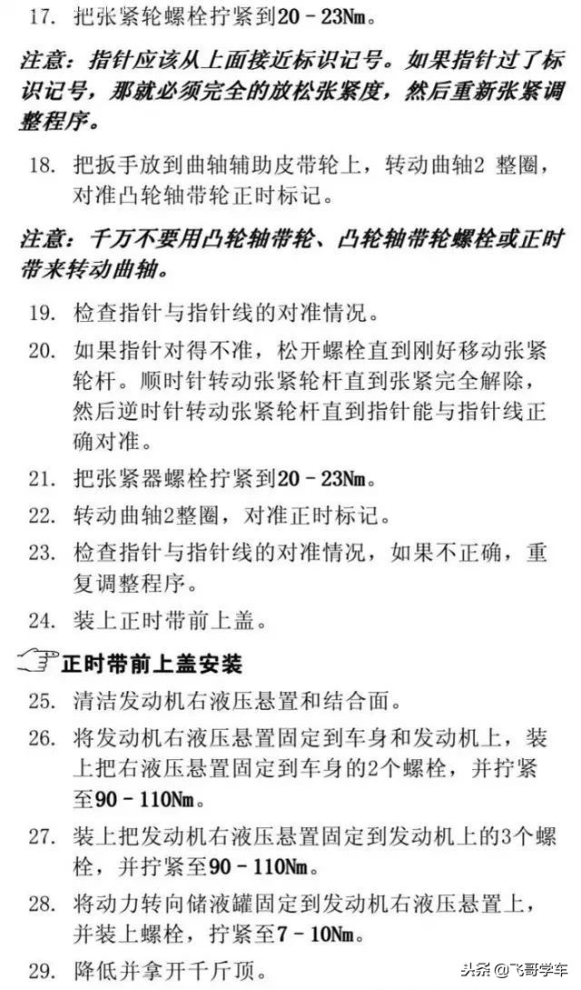
ea2111.6自吸正时皮带更换视频,发动机正时皮带的更换步骤

盖茨正时皮带套装

ea2111.6自吸正时皮带更换视频,发动机正时皮带的更换步骤

​开工:

拆卸发动机下护板,拆卸汽车右前轮,用千斤顶支起,并放到安全支架上。注意:为防止对零件的损坏,用一块木板或硬的橡胶垫在千斤顶底下。

ea2111.6自吸正时皮带更换视频,发动机正时皮带的更换步骤

打开发动机盖,卸下正时皮带盒外塑料上盖的6个螺丝,取下外上盖,注意不要弄丢外上盖周围密封,拆掉转向油壶固定到右侧发动机液压支架上的3个螺丝,把油壶放到一边。

ea2111.6自吸正时皮带更换视频,发动机正时皮带的更换步骤

ea2111.6自吸正时皮带更换视频,发动机正时皮带的更换步骤

用千斤顶支架 支撑发动机下部

ea2111.6自吸正时皮带更换视频,发动机正时皮带的更换步骤

卸下固定发动机右侧支架的5个螺栓

ea2111.6自吸正时皮带更换视频,发动机正时皮带的更换步骤

ea2111.6自吸正时皮带更换视频,发动机正时皮带的更换步骤

拆下右前轮挡泥板上右边的5个螺丝,搬动挡泥板漏出发动机曲轴带轮,顺时针转动曲轴带轮螺栓以对准凸轮轴带轮标记。注意:千万不要用凸轮轴带轮、凸轮轴带轮螺栓或正时带来转动曲轴。

ea2111.6自吸正时皮带更换视频,发动机正时皮带的更换步骤

ea2111.6自吸正时皮带更换视频,发动机正时皮带的更换步骤

我这个凸轮轴带轮正时标记英文没有对好,字母是反的,应该是 ▲EXHAUST在排气凸轮带轮(右边),IN在进气凸轮带轮(左边),差点造成事故,幸亏发现及时。希望TX们注意。曲轴不好转动,里面有压力,很费劲。

下图是错误的对法:

ea2111.6自吸正时皮带更换视频,发动机正时皮带的更换步骤

下图正确对法:

ea2111.6自吸正时皮带更换视频,发动机正时皮带的更换步骤

ea2111.6自吸正时皮带更换视频,发动机正时皮带的更换步骤

拆下启动电机

ea2111.6自吸正时皮带更换视频,发动机正时皮带的更换步骤

ea2111.6自吸正时皮带更换视频,发动机正时皮带的更换步骤

用飞轮锁止工具T10036,固定到启动电机安装位置,锁止飞轮(如果没有专用工具,也可以用螺丝刀卡住飞轮,不过不好操作)。

ea2111.6自吸正时皮带更换视频,发动机正时皮带的更换步骤

ea2111.6自吸正时皮带更换视频,发动机正时皮带的更换步骤

松开助力泵皮带和辅助综合皮带涨紧轮,卸下这2个皮带和涨紧轮

ea2111.6自吸正时皮带更换视频,发动机正时皮带的更换步骤

ea2111.6自吸正时皮带更换视频,发动机正时皮带的更换步骤

逆时针卸掉曲轴带轮的螺栓

ea2111.6自吸正时皮带更换视频,发动机正时皮带的更换步骤

ea2111.6自吸正时皮带更换视频,发动机正时皮带的更换步骤

曲轴带轮,要保证清洁,不能有油污。

ea2111.6自吸正时皮带更换视频,发动机正时皮带的更换步骤

卸掉正时皮带下塑料前盖

ea2111.6自吸正时皮带更换视频,发动机正时皮带的更换步骤

ea2111.6自吸正时皮带更换视频,发动机正时皮带的更换步骤

拧下并废弃掉正时带张紧轮螺栓,并拆下张紧轮。如果还要装原来的皮带,标记下皮带上的转动方向。

ea2111.6自吸正时皮带更换视频,发动机正时皮带的更换步骤

ea2111.6自吸正时皮带更换视频,发动机正时皮带的更换步骤

ea2111.6自吸正时皮带更换视频,发动机正时皮带的更换步骤

ea2111.6自吸正时皮带更换视频,发动机正时皮带的更换步骤

卸掉发动机左前下部冷却液水管卡箍,放掉防冻液

ea2111.6自吸正时皮带更换视频,发动机正时皮带的更换步骤

卸下固定水泵的5个螺栓,和后部的一个螺栓,从定位销上取下水泵

ea2111.6自吸正时皮带更换视频,发动机正时皮带的更换步骤

ea2111.6自吸正时皮带更换视频,发动机正时皮带的更换步骤

拿出新的水泵安装上,上紧螺丝,安装上水箱下部冷却液水管,加入冷却液,我的加了4瓶多一点。

安装正时皮带,一定要先安装正时皮带涨紧轮,受网友录像的影响,先安装正时皮带后,涨紧轮怎么都安装不上,因为新皮带太紧对不准螺丝孔,就为了这个问题,折腾了最少2个半小时,皮带涨紧轮装上后,锁止凸轮轴工具T10029怎么都拆不下来,又不敢硬拉乱撬,害怕弄坏凸轮轴带轮,心想是不是皮带太紧了,又把正时皮带和涨紧轮卸下,还是卸不掉这个工具,最后一点点的轻敲击,慢慢拉费了九牛二虎之力才卸下来(因为汽缸压力,卡紧了锁止凸轮轴工具T10029)。紧固正时皮带涨紧轮的时候,按照维修手册的对法,感觉右侧的皮带很松,转动曲轴发现右侧皮带确实不紧,就多涨紧了一些,超过正时标记一点。在曲轴带轮上做标记,转动曲轴带轮发现皮带有点太靠里,又把皮带卸掉重新安装,从早上11点一直弄到第二天凌晨6点半,最后才终于全部弄好了,哎还是经验不足啊,TX不要见笑啊。心中的酸甜苦辣只有自己知道。

安装

1. 清洁正时齿轮和带轮

注意:如果烧结的带轮已经污染了过多的机油,它们就必须泡到溶剂中,然后在安装前用干净的溶剂彻底清洗。因为烧结的带轮的多孔性结构,内含的机油会慢慢的释放出来并且会污染新的皮带。

2. 把曲轴正时齿轮装到曲轴上。 3. 检查曲轴齿轮上的孔和机油泵上的法兰是否对准。

ea2111.6自吸正时皮带更换视频,发动机正时皮带的更换步骤

装上正时带张紧轮,固定在如时钟9点的位置,拧紧新的夹紧螺栓,直到刚好能移动张紧轮杆。

ea2111.6自吸正时皮带更换视频,发动机正时皮带的更换步骤

5. 确保凸轮轴带轮标记对准。

6. 只能用手指装上正时带。确保皮带能在曲轴齿轮间运转,而且在安装的过程中排气凸轮轴带轮是张紧的。注意:如果装的是原来的正时带,要确保旋转方向的标记对着正确的方向。

7. 检查并保证正时带装在所有齿轮和皮带张紧轮的中央。

8. 清洁正时带前下盖。

9. 把密封装到盖上。

10. 装上正时带前下盖并把螺钉拧紧到8–11Nm 。

11. 清洁PAS皮带张紧器和结合面。

12. 装上PAS皮带张紧器并拧紧螺栓至25Nm。

13. 装上曲轴皮带轮。

14. 拿开T10029 。15. 用一Allen键,逆时针方向转动张紧轮杆,并使指针和如图所示的指针线对准。

ea2111.6自吸正时皮带更换视频,发动机正时皮带的更换步骤

ea2111.6自吸正时皮带更换视频,发动机正时皮带的更换步骤

ea2111.6自吸正时皮带更换视频,发动机正时皮带的更换步骤

ea2111.6自吸正时皮带更换视频,发动机正时皮带的更换步骤

正时涨紧轮 标志对过头了,完全松开,重新张进

ea2111.6自吸正时皮带更换视频,发动机正时皮带的更换步骤

这些是卸下的配件,顺便把发动机右侧支架也更换了。

ea2111.6自吸正时皮带更换视频,发动机正时皮带的更换步骤

全部更换完毕的图片

ea2111.6自吸正时皮带更换视频,发动机正时皮带的更换步骤

ea2111.6自吸正时皮带更换视频,发动机正时皮带的更换步骤

ea2111.6自吸正时皮带更换视频,发动机正时皮带的更换步骤