
A站、B站是许多年轻用户日常的看剧平台。
A站:全名“Acfun”是国内首家弹幕视频网站,创建于2007年。
B站:全称“哔哩哔哩(bilibili)”,创立于2009年,前身是Mikufans,现在是国内最火的弹幕视频网站。

但是最近因为“哔哩哔哩”的商标,B站与A站陷入纠纷,B站还把商评委给告了。这到底怎么回事?下面就和乐易小编来看看!
01、事件回顾
据网友@首席内幕官爆料:
A站抢注哔哩哔哩商标用于制作飞机杯、夜壶、*气娃充**娃、避孕套、坐便器、振动按摩器等,于是B站上诉但被法院驳回,且承担案件受理费一百元……

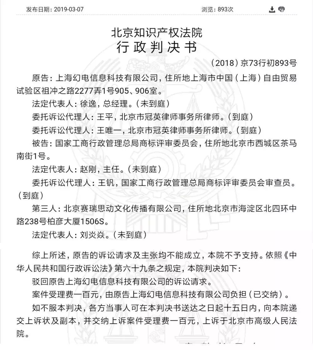
乐易小编通过查证后发现上海幻电信息科技有限公司(B站),起诉北京赛瑞思动文化传播有限公司(A站)。
是因为A站注册B站的商标“哔哩哔哩”,而且还是注册在很敏感的第10类上……

虽然目前该商标处于无效宣告申请审查中,权利状态并不稳定。但是对于B站的起诉,法院在3月7日就已经裁定上海幻电相关主张不能成立,法院不予支持。

此次A站在“敏感”类别上注册“哔哩哔哩”的商标,可能误导部分消费者对企业品牌归属的认知,降低公司品牌对消费市场的影响力,这意味着B站在这具有大好前景和开发潜力的市场中影响力将大打折扣。
看完整件事有没有刷新三观?没想到A站为诋毁对手居然用这么LOW的手段!
02、B站产权意识薄弱
B站已经不是第一次在商标问题吃亏,在保护知识产权方面“B站”做的实在太差!
➤ B站上市前夕,就有网友发现“哔哩哔哩bilibili”商标早已被抢注在“纺织品毛巾;枕巾”等商品上。
➤ B站于2013年完成哔哩哔哩软件开发,在2014年6月9日才登记计算机软件著作权。
➤ B站于2009年12月1日完成哔哩哔哩bilibili的美术作品开发,但是直至2016年3月10日才进行作品登记。
➤ bilibili于2009年6月26日创建,而2014年09月17日才开始申请或转让获得“bilibili”商标,2014年4月8日才开始对汉字“哔哩哔哩”等商标进行注册。

可以看出,B站因为薄弱的知识产权意识已经吃了不少亏,如今又因为“哔哩哔哩”商标注册栽在对手A站手里!真是一个地方摔倒N次!

在此,乐易小编提醒各位老板:“产品未动,知产先行”,提前布局商标/专利,做好商标多类别注册及防御关联商标保护。
这样才能预防各类侵权、抢注行为发生,保障后期产品扩大发展时有足够的空间!
文中部分图片文字来源于网络,版权属于原作者。如有侵权,请联系我们进行删除,感恩谢谢!
来源:网络 整理:乐易知产

【四川乐易知识产权】
国家知识产权局批准具有代理资质企业,400人集团服务团队。我们拥有专业的服务团队,具有10+年的申报经验。
