随着科技的不断发展,世界上每个领域都有技术进步与创新,它的真正意义在于提高劳动生产率并降低生产成本,华顺油气润滑作为一种创新的润滑方式和润滑理念同样展示了这一意义--企业只有不断通过采用新技术来提高劳动生产率并降低生产成本,才能在市场上,尤其是全球经济一体化的今天,维持竞争力。

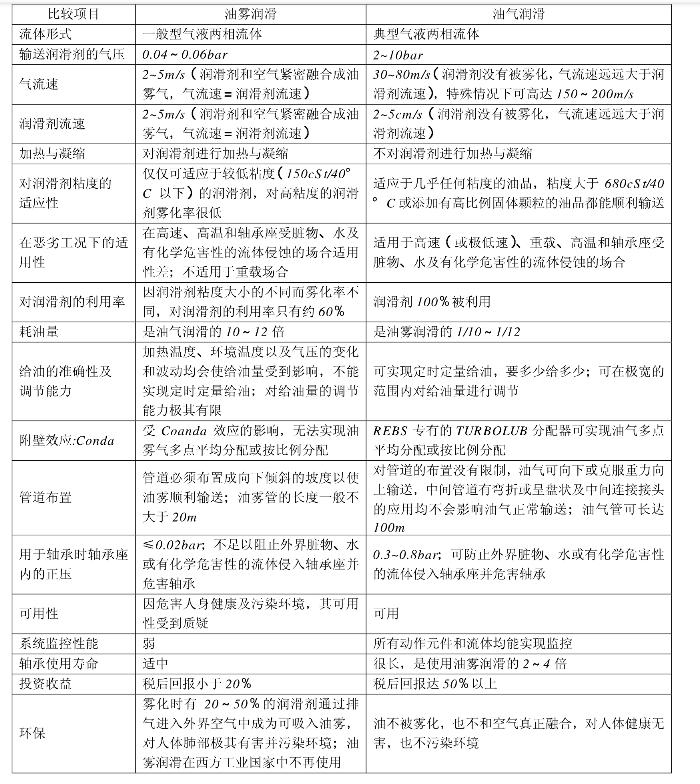
之前有介绍油气润滑跟干油润滑的对比,今天我们来看看油气润滑和油雾润滑的对比。
油气润滑设备的初始装机投资比油雾润滑要高,运行成本和投资回报远远高于油雾润滑,具体项目比较如下:

在重载工况,油雾润滑除了危害健康之外,还有一个致命弱点就是对高粘度的油的雾化率很低,对高于150cst/40℃粘度的油的雾化率不超过70%,由于油雾润滑这一特点,因此可以说油雾润滑对于重载场合的适应性差。
而烟台华顺生产的油气润滑设备不会有这种局限性,可适应于滚动轴承、开式齿轮、链条、轨道、轮缘等的润滑,尤其适用于高温、高速、重载、极低速、受水或其他有化学危害性流体侵蚀的场合。烟台华顺提供广完整的解决方案并在国内多个炼钢厂多种工况上应用,且使用效果非常理想。
烟台华顺已经为国内300多个企业提供了1000余套具有自主知识产权的油气集中润滑系统。华顺可根据客户的实际需求完成从现场调研、方案设计、产品生产制造、现场安装到系统调试的整体交钥匙工程.