
便秘是生活中最常见的健康问题之一,一般认为由“喝水少”、“不吃菜”等原因引起,但其实便秘原因复杂,其中有一部分称为“慢性功能性便秘”,如果您每周排便不到3次,或者虽然每天有排便,但是排便比较困难,时间长,排出的便呈硬邦邦的小块块,排便后仍有未排净的感觉,这就是便秘了。便秘在中老年患者和晚期癌症患者中经常出现,最常见的原因是肠道蠕动减慢和肠道功能紊乱。首先要确定是哪一种便秘,因为不同种类的便秘的饮食原则和医疗护理原则是不一样的。今天就侧重讲一下“慢性功能性便秘”,日常生活中如何诊断和避免!

便秘的分类
1、没有梗阻的便秘(功能性便秘):常见原因包括摄入膳食纤维不足、运动较少、缺乏肠蠕动等。
2、伴有肠梗阻的便秘(器质性便秘):机械性梗阻导致的便秘,如肿瘤组织导致的。
3、药物性便秘:某些药物导致的副作用。

功能性便秘的诊断
按照现行标准,功能性便秘需要在近3个月满足以下条件两条或以上:
1、排便费力(至少每4次排便中有1次)
2、排便为块状或硬便(至少每4次排便中有1次)
3、有排便不尽感(至少每4次排便中有1次)
4、有肛门直肠梗阻和(或)阻塞感(至少每4次排便中有1次)
5、需要用手操作(如手指辅助排便、盆底支撑排便)以促进排便(至少每4次排便中有1次)
6、排便少于每周3次。同时需要缓泻药物才可以有松散的大便。

功能性便秘的病因
功能性便秘的病因并不十分明确,可能是多因素的影响。
1、不良饮食习惯,使肠道所受刺激不足
由于不良的饮食习惯,使得食物中所含机械或化学的刺激不足(如蔬菜中的纤维素)或因食物摄入量过少,尤其是缺少遗留大量残渣的食物;进食脂肪性食物过少等等,使肠道所受刺激不足,反射性蠕动减弱造成便秘。
2、不良排便习惯,使直肠反射敏感性减弱
在结肠的总蠕动后,粪块进入直肠,从而引起排便反射。但当便意经常被忽视,排便场合和排便姿势不适当,以及经常服用强泻剂或洗肠等,均可造成直肠反射敏感性减弱。以致虽有粪块进入,而不足以引起有效的神经冲动,故排便反射无由产生,结果造成便秘。
3、精神因素影响排便反射
精神抑郁或过分激动,焦虑明显增多,使条件反射发生障碍,高级中枢对副交感神经抑制加强,使分布在肠壁的胸腰支交感神经作用加强,因而产生便秘。相当一部分功能性便秘患者发病前曾有心理障碍。
4、不良的生活习惯影响肠道蠕动
不良的生活习惯,睡眠不足,持续高度精神紧张状态等,亦可造成结肠的蠕动失常或痉挛性收缩,因而造成便秘。

功能性便秘的日常调理
1、增加膳食纤维的摄入:在准备增加富含膳食纤维食物摄入之前最好征求临床营养师或医生的同意,应逐渐增加此类食物的量,避免胀气。富含膳食纤维的食物有:新鲜的蔬菜、水果、豆类、全谷物(粗粮)、坚果等。
2、保证每天充足的液体摄入,在平衡饮食的基础上,每天8-10杯水(约1.6~2升,粥、汤、水果等含水量较多的食物也算在内),如果已经在食用含膳食纤维丰富的食物,建议食用后多饮水。
3、固定时间排便,有便意时要及时排便。结肠一般在晨起和餐后活动较活跃,建议在早上起床和餐后两小时内尝试排便,排便时集中注意力,减少外界因素干扰,强化排便反射和排便规律的形成。
4、减少辛辣刺激的食物,如辣椒、胡椒、芥末等的摄入,避免因此造成的血管扩张引起水分丢失和排便时不适的感觉。
5、增加运动量,可以通过散步或其他形式的有氧运动促进胃肠蠕动。运动前可以向主管医生咨询您是否适合运动以及适合哪种运动。
6、如果通过正常饮食无法摄入足够的能量、蛋白质和膳食纤维,可向临床营养师咨询适合您的特殊医学用途配方食品及膳食纤维制剂。
7、如果通过以上方法仍有排便困难的情况也不用着急,可以请主管医生为您开一些软化粪便或者促进肠道蠕动的药物。

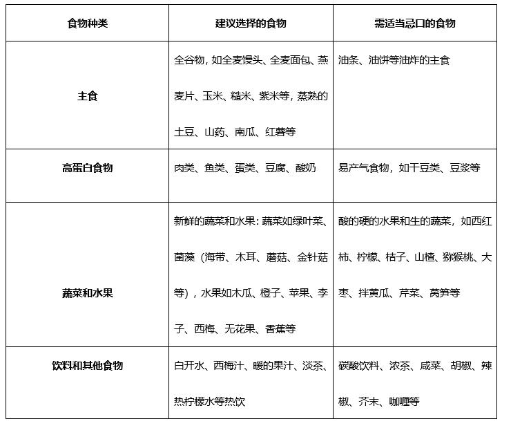
功能性便秘食物选择表

来源:蛋清儿医学部,更多肿瘤患者的家庭护理指导方案,欢迎关注,有问题可以留言或私信!