今天是2023年高考第一天,准确来说也是我今年第一次更新公众号,对不起大家,之前实在太忙,真没有太多时间去更新。
今天主要给大家,说一下2023年如何申请加拿大签证,如何顺利拿到加签,申请加拿大签证的时候要注意什么?
01申请加拿大签证的流程
1、先按要求扫描材料给我们,审核。(如代办,自己申请也是把材料扫描到自己电脑上)
2、电子资料审核并在线缴费预约采集指纹时间。(会有一张白纸通知书)
3、带上面递通知书上要求的资料如期前往签证中心采集指纹,递交资料。
4、抵达签证中心打完指纹后,签证中心会给客户一个贴签流程的纸。
5、大概10工作日客户签证中心会给我们发邮件就是加拿大审核后的指纹信(*载下**下来)
6、5个工作日左右加拿大领馆会发邮件给我们最终的批签信或者拒签信。
7、得了批签信,那我们就按要求快递护照到签证中心贴签。拒签信,那就不用快递护照了。
02 加拿大网申(攻略)
一、登录网站: https://www.canada.ca/en/immigration-refugees-citizenship/services/application/account.html
1. 我们得先注册一个新的GCKEY
- 注册的过程中:sercurity questions自己填的要记住(一般截图保存在自己微信或者电脑就好),以后每次登陆都会随机抽取一个问这个问题。以后的文档也是在这里*载下**,这里一共会有4个密保问题。


我们注册好了,就按上面要求填写好自己的基本材料。
*这里我得提醒大家,加拿大签证要求的support documents是每个人都不同的,会根据个人基础资料生成必要的支持文件的清单。但是,原则上你曾经 有美国签就可以简化资料 / 去过加拿大简化资料- 就是不需要 财力证明/旅行计划等文件
在填写个人资料的过程中,最后会出现一个支持文件清单,这时就需要上传PDF格式的文件了。在我的申请中,必须提供IMM5257b-1 / IMM5707 / travel history 旅行记录(旧护照扫描)等必要的资料清单。如果PDF文件过大或需要调整页数,此外,还需要提交护照和照片,照片需在指定的照相馆拍摄,以获得符合规定的电子档。至于客户信息,这部分可以选择交或不交。我填好了相关表格,并写了一封解释旅游计划的信。每个人生成的清单不同,我仅需填写三张表格即可。不过,请注意Adobe版本问题,有些过低的版本可能会无法打开文件,如果出现此类情况,需要升级或更换Adobe版本。

不要忘记,要正确打开表格并填写相关信息。这些表格不需要手工签名,因此填写过程更加便利。

填写完表格后,记得点击“validation”按钮,这样系统会生成一份唯一的条形码。即使你忘记点击,系统也会提示你进行操作。此次申请无需手动签名或扫描文件。在提交文件时,请务必仔细按照官方提示操作,重要的事情说三遍:遵循官方提示!



二、指纹扫描:
现在,申请加拿大签证更加便利了,新增了指纹扫描的步骤,以提高安全性。你只需在完成所有资料上传后,查收邮箱中的确认信,并等待“生物识别收集信”(biometric collection letter)的到来。在信中,你将得到一个链接,点击进入*载下**信息确认书,并在书中按照指示进行签字,同时选择离你最近的签证中心和指纹扫描时间。目前最早的预约日期是6月15日,在上海黄浦区久事商务大厦的加拿大签证中心,其他地区可以就近选择。不过,记得这个环节必须亲自前往按指纹。随后,你只需用快递递交护照即可。
链接如下: https://visa.vfsglobal.com/chn/zh/can/book-an-appointment

2/9指纹录入成功网站会更新一下信息, 可以看到如下信息:

最后一步就是将您的护照邮寄给签证中心进行签证贴签。值得注意的是,现在签证中心只接受快递邮寄,不再接受人工递交。因此,请务必将所有所需资料放入快递包中。请注意,在30天内必须完成快递邮寄的过程。在OPR信中,对于所需材料和要求并没有过于特殊的要求。

签证中心的要求-我们需要看清楚:

比如这次加拿大签证申请时间如下:
1.在2023年2月3日在提交申请后,我紧随其后地将所有必要的材料上传到了官方网站。
2.接着,在2月9日,我前往指定地点按下了指纹。
3.最终,在2月20日,我收到了OPR(加拿大签证处提供的申请进展报告),当天顺丰将我的签证递交给了签证中心。
备注:值得注意的是,他们不接受顺丰同城服务,因此按正常流程需要一周的时间。这次申请真的让我感受到了每一个细节都可能影响大局的重要性。

三、OK,大功告成
所有流程已经完成!目前需要预留至少一个月来处理所有流程,但实际上大多数的时间都浪费在等待和快递上了。幸运的是,在新西兰不需要贴签,这是一个很好的政策。我们期望未来能够继续改进这个过程。网上申请非常便捷和高效,同时也有助于节约很多纸张。如果你有任何疑问,我们强烈建议你参考官方网站的解释,因为重要的事情需要重复强调,一切以官方网站为准,一定要牢记!
03 申请加签需要准备的材料
1、有效期半年以上护照原件
2、旧护照
3、 2寸白底照片
4、 身份证复印件
5、本人所在户口本复印件
6、 结婚证复印件或离婚证复印件
7、 英文在职证明
8、 营业执照/组织机构代码证复印件加盖公司公章
9、个人近3到6个月的银行交易明细(余额5万以上)
10、房产、车产复印件
11、 存款证明(如有,可提供)
12、行程单
当然,
- 对于在校的提供父母的银行流水,在职证明,存款证明,在读证明等;
- 对于退休的提供退休证
- 对于自由职业者,提供资产证明,居委证明等
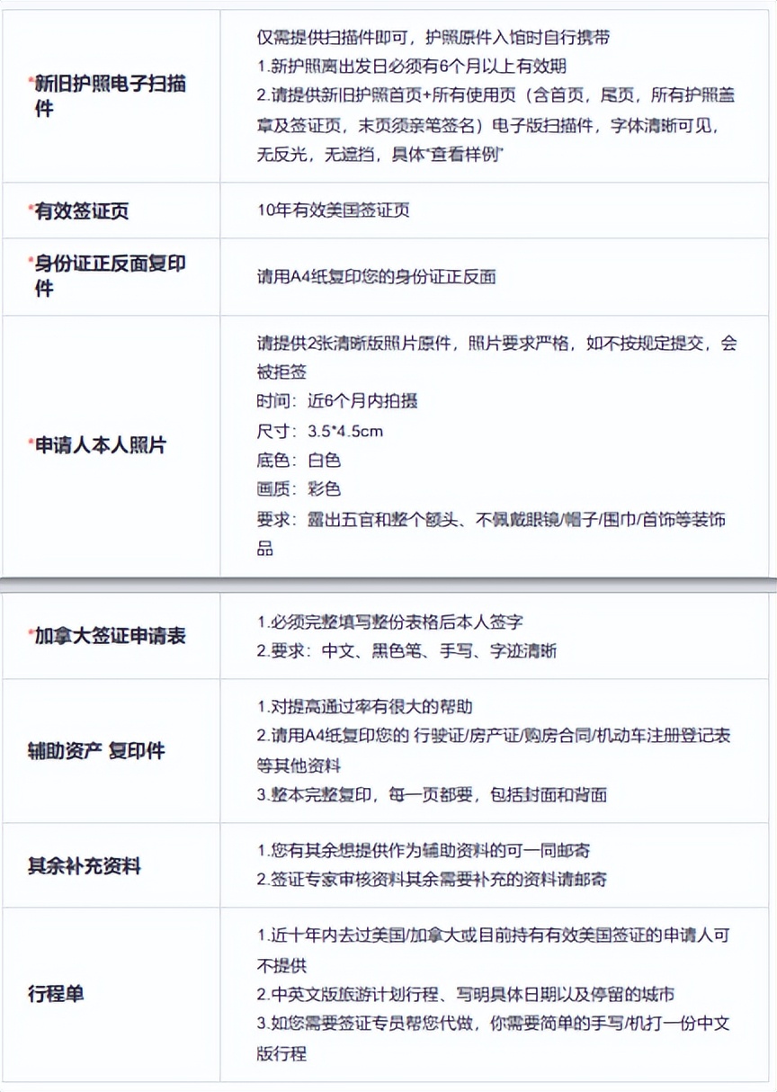
04 持有美国签证可简化申请
所需材料如下图:

05 申请加签常见问题汇总
1、我要去加拿大看望我的家人。我需要什么文件?
如果您需要前往某些国家旅行或探亲,那么您需要准备一份邀请函。邀请函需要说明您的访问目的和持续时间,同时也需要提供邀请人家庭人数、身份证明以及邀请人收入和财务状况。这些信息可以有效协助您的签证申请和边境通关。为了确保您的旅行顺利,邀请函的准备工作也是非常重要的。
2、我有好几位家庭成员也想和我一起去加拿大旅行,但是是否需要每个人都申请签证呢?其实,只需要我一个人申请签证就行了。
不可以。您必须为您的每个家庭成员申请签证
3、我需要提供生物识别数据吗?
如果您在过去 10 年内提供过此数据,则无需再次提供
4、我可以申请 eTA 吗?

5、什么是大签?什么是小签?
大签指的是学签,又名加拿大学习许可(study permit) ,是一页A4纸大小的留学生身份凭证, 由移民局签发 。如果需要来加拿大留学,那么必须持有加拿大大签。
小签指的是加拿大签证(Canada visa) , 是贴在护照上的贴画。作为加拿大出入境的凭证,是 由加拿大驻华大使馆签发的 。
6、我已经递交了加拿大移民申请且案子正在审理中,可以同时申请旅游签证吗?
可以。但申请人需证明自己会在旅行签证过期前离开加拿大。
06 如何提供加签通过率,避免拒签
原则意思上,加拿大签证比美国签证更难申请,但是如果你有美国签证,那么申请加签,就会非常简单。那么如果你没有美签,又想申请加签,要提供通过率,那么必须做到以下几点:
1、所有材料,必须正规扫描。
2、所有证明文件必须翻译好(银行流水、在职证明、营业执照、身份证....),总之任何提供上传的文件都必须一份中文,一份翻译英文的对比上传。
3、商务申请必须提供有效的邀请函,以及邀请方的证明文件;
4、在职证明,银行流水、存款最好20万以上。
5、尽量找懂申请签证的签证人员去申请,也不要贪图便宜随便找一个人去申请。
