•氧气的应用领域:氧气化学性质比较活泼,通常在工业生产中作为氧化剂或者助燃剂,广泛用于冶金、煤化工、浮法玻璃、金属切割与焊接等工业生产过程,在新能源、新材料、环保等战略新兴产业中的应用也在不断拓展。此外,按照国家标准生产的医用氧气还可以用于医疗及医药。

•氩气的应用领域:氩气是一种惰性气体,化学性质十分稳定,在冶金、电子信息、半导体、晶硅电池、金属焊接等生产过程中被用作保护气,在照明工业中被用于填充气体。

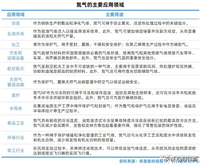
•氮气的应用领域:氮气化学性质较为稳定,在冶金、化工、电子信息、半导体、浮法玻璃、晶硅电池、磁性材料等工业生产中被用作保护气,在天然气管道输送中作为置换气。由于液态氮气温度非常低,在金属低温处理过程中应用广泛;氮气无毒无味,因此液氮也被用于食品冷冻及食品、药品的包装。

大宗气体与特气应用场景丰富
工业气体是现代工业的基础原材料,在国民经济中有着重要的地位和作用,广泛应用于半导体、液晶面板、LED、光纤通信、光伏、医疗健康、节能环保、新材料、新能源、高端装备制造、食品、冶金、化工、机械制造等新兴行业及国民经济的基础行业,对国民经济的发展有着战略性的支持作用。


半导体为电子气体提供广阔空间
电子特气是市场规模占比最高的特种气体。电子特气是纯度和质量稳定性最高要求最高的特种气体,纯度一般在6N以上。特种气体按应用领域分类可分为电子特气、医疗气体、标准气体、激*气光**体、食品气体、电光源气体等,电子特气在其中占比超过60%。电子特气广泛应用于集成电路制造领域和半导体照明领域,其中集成电路制造中主要用于硅片制造、氧化、离子注入、CVD、刻蚀等环节,半导体照明中主要用于外延片制造和刻蚀环节。

光伏产业成为行业重要推动力
太阳能电池是一种利用太阳光直接发电的光电半导体薄片,由于太阳能是可再生的清洁能源,太阳能电池具有广阔的发展前景。电池片是太阳能电池的核心组件,目前,主流的太阳能电池片分为晶体硅电池片和薄膜太阳能电池片。电子特气在二者的生产过程中均扮演着重要角色。
在光伏制造产业中,如晶硅提纯、硅晶体切割加工、刻蚀清洗、印刷电极等生产工序中会使用氩、氢、氮、氧等大宗气体和硅烷、磷烷、三氟化硼等特种气体,起到氛围保护、输送特气、参与反应等作用。近年来,工业气体行业随光伏行业全面回暖,特别是99.9999%纯度的硅烷和99.9999%的氨气的需求量越来越大。

可点击下方 行行查 链接查看 报告全文
www.hanghangcha.com