相信很多人都和脸上的痘痘、闭口、痘印这些战斗过,即使尝试了很多“据说”有祛痘功效的护肤品,还是不能彻底得消灭痘痘。
其实,有痘痘烦恼的你可以换个思路,痘痘即*疮痤**,它是种常见的皮肤病,既然是病,那一定就会有专门的药膏来对症治疗。所以今天我们就来介绍几款针对*疮痤**的药膏,看它们是不是可以一举解决你的皮肤问题~
这些药膏都是治*疮痤**的
想要祛痘,我们先来简单地了解,为什么脸上会长痘痘。
皮肤的最外面有一层由皮脂腺分泌的皮脂,均匀分布形成一层保护膜,但是皮脂腺一旦受到刺激(比如青春期雄激素大量分泌、熬夜、压力过大、姨妈期的激素变化等),就会分泌出大量油脂,毛囊内脱落的细胞和油脂混合在一起,就会逐渐堵塞毛孔,导致毛囊内缺乏氧气,使厌氧菌活跃起来,从而触发炎症细胞因子,进而发炎,长成痘痘。
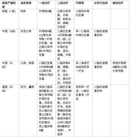
目前临床上治疗*疮痤**的一线药物主要有维A酸类、过氧苯甲酰、抗生素类等,这些药物都是针对*疮痤**产生的各个环节发挥作用的,下面几种药膏也是根据“中国*疮痤**患者推荐治疗方案”来选择的。
感兴趣的可以点开大图查看
▷ 阿达帕林凝胶
阿达帕林凝胶是第三代维A酸,达芙文是进口阿达帕林凝胶的商品名。它的作用原理是通过调节毛囊上皮细胞的分化,减少微粉刺的形成,所以它经常被拿来对付闭口。同时也有抗炎作用,改善炎性皮损,炎性痘痘也可以使用。不过这款药膏只能晚上使用。
达芙文阿达帕林凝胶
(参考价格:95RMB)
▷ 过氧苯甲酰凝胶(BPO)
进口过氧苯甲酰凝胶又称为班赛。造成痘痘的*疮痤**丙酸杆菌是厌氧菌,而BPO是一种外用皮肤氧化剂(无耐药性),涂抹在痘痘上能有效消除*疮痤**丙酸杆菌。细菌走了,痘痘也就自然而然消退了。但是BPO是一种比较刺激的氧化剂,所以一般痘痘较为红肿时才会使用它。
班赛过氧苯甲酰凝胶
(参考价格:30RMB)
▷ 克林霉素磷酸酯凝胶
属于抗生素,通过杀灭细菌来消灭痘痘。大家都知道抗生素不能随便乱用,很可能会引起菌群混乱。所以抗生素类药物一般与其它药物合用,减少刺激性。
达林克林霉素磷酸酯凝胶
(参考价格:23RMB)
▷ 壬二酸乳膏
壬二酸又叫杜鹃花酸,它不仅可以杀菌,还能够减少角质细胞角化异常,最令人惊喜的是它可以抑制黑色素的生成,是一只可以搞定闭口、痘痘、痘印的全能选手。
不过先别急着下单,壬二酸要想发挥作用,浓度起码要达到15%以上,现在主要在售的壬二酸乳膏有拜耳思丽安20%壬二酸乳膏和印度Aziderm20%壬二酸乳膏,目前购买渠道基本靠代购。
拜耳思丽安20%壬二酸乳膏
(参考价格:75RMB)
印度Aziderm20%壬二酸乳膏
(参考价格:38RMB)
如果没有靠谱购买渠道的话,也可以先尝试别的替代药或者添加了壬二酸的护肤品,比如宝拉珍选的壬二酸净颜精华。
宝拉珍选壬二酸净颜精华
(参考价格:300RMB)
顽固痘印要怎么解决
▷ 喜辽复痘印舒缓凝胶
对付痘印一般大家都会采用美白产品,这是个不错的思路,但有的妹子可能会发现美白产品对自己的痘印并没有什么用,这时候就可以考虑一下“喜辽复”。喜辽复最先是用来祛疤的,采用的是MPS+洋葱提取物+烟酰胺的配方。
喜辽复修护凝胶
(参考价格:169RMB)
这个MPS全称葡糖氨基葡聚糖(多磺酸粘多糖),能够轻松进入真皮层,软化改善疤痕。含MPS的产品最有名的是喜辽妥,但它最主要是用来消除淤青、治疗静脉曲张的,是处方药。
喜辽妥多磺酸粘多糖乳膏
(参考价格:28RMB)
喜辽复痘印舒缓凝胶是喜辽复一个专门去痘印的版本,专门添加了抗菌成分,大家选购的时候可不要看错了哦~
喜辽复痘印舒缓凝胶
(参考价格:99RMB)
想试试药膏,可以怎么选
介绍以上的药膏并不是说一定要去买药来治痘痘(阿达帕林凝胶是处方药,过氧苯甲酰凝胶、克林霉素磷酸脂凝胶是非处方药,壬二酸乳霜像思丽安非常不好买,喜辽复则属于护肤品范畴),而是提供除护肤品之外的思路,同时也能让大家大概了解一下医学上对治疗痘痘的常见处方。
药品之所以为药品(尤其是处方药),是因为它们的使用需要专业的医生进行监管,自己操作很可能痘没去掉,脸还过敏了,雪上加霜。
所以接下来介绍的使用方法只针对于耐受型皮肤,轻中度*疮痤**(闭口,粉刺,炎性丘疹等),油性皮肤(如果你是干性皮肤请谨慎)的妹子。祛痘药物都会有一些刺激性,可能使用初期会出现干燥、脱皮、红斑、刺痛等现象,合理使用建立耐受后就不用担心了。
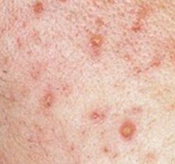
▷ 闭口、粉刺型*疮痤**
图片可能引起不适,感兴趣的可以点开大图查看
准备工作,最好停掉最近的功能性护肤品,比如美白、抗老、刷酸,一次只做一件事,白天使用具有保护屏障的、成分简单的、轻薄的乳液,加强防晒。
夜晚使用阿达帕林凝胶,第一次使用时少量涂抹在患处,2~3天使用一次,建立耐受无不适后可以每天使用,常见的不良反应有刺痛、干燥、红斑等,所以耐心建立耐受后再每天使用。
▷ 炎性、红肿型*疮痤**
图片可能引起不适,感兴趣的可以点开大图查看
同样的准备工作。使用过氧苯甲酰凝胶(可以白天使用),或者夜晚BPO+白天克林霉素磷酸脂凝胶,使用BPO之前先用所说的乳液打底,将BPO少量点涂在红肿痘痘上。
如果发生刺痛、干燥、红斑,就要暂停使用,同时使用修复乳液,症状消失后再继续使用。克林霉素磷酸脂凝胶肤感特别好,像水一样,白天用完全不用担心搓泥。
▷ 既有闭口又有炎性*疮痤**
同样准备工作,如果炎性为主,采用炎性的使用方法,炎性消退后再采取闭口的方法;如果闭口为主,那么闭口上涂阿达帕林凝胶,红肿痘痘上点涂BPO。或者夜晚阿达帕林凝胶+白天克林霉素磷酸脂凝胶。
▷ 只是偶尔长痘
可以买一支BPO在家里备着,出现红肿痘痘时使用。
▷ 痘印
使用去痘印版本的喜辽复。但是小仙女们不要心急哦,必须要等痘痘完全消灭,没有皮损的时候才可以使用。
点开大图可以查看总结
每个人的肤质、*疮痤**情况都不一样,以上方法大家可以参考,但还是要具体问题具体分析。
虽然这些药网上都可以买到,但药品不是护肤品,不要因为它们有效而把它们当成护肤品一样随意使用哦,最保险的办法还是去看医生,遵医嘱,毕竟我们只有一张脸!





















