很多同学都不把地理学习当回事,觉得只要看看书听听课就能掌握。其实不然,在文综当中,当属最难的一科,被称为"文科中的理科"。尤其是高中地理必修一部分,天体运动、地形山脉、河流气候等等,很多都具有理科的思维和方式,这对很多文科生而言,都是需要苦下功夫的!

都说"上知天文,下知地理"。什么经度纬度,什么黑子耀斑,还有地球的公转自转。由此可见,掌握地理知识,不仅是高考的要求,也是具有一定科学知识素养的重要标志。尤其是当孩子长大以后,「世界这么大,我想去看看」,这个时候,拥有一定的地理知识就显得尤为重要。

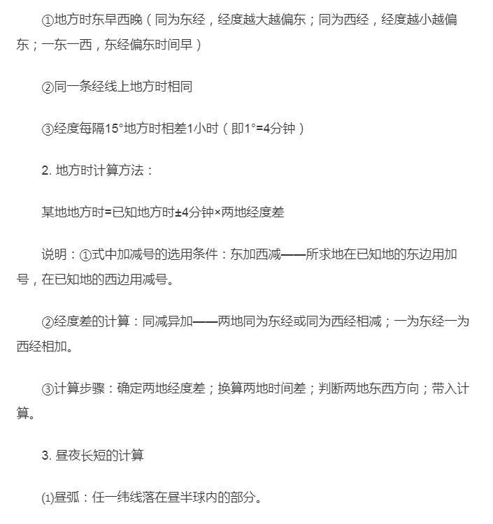
那好,今天学姐给大家整理了一份高中地理必修一的知识点汇总,即将临近期末,是复习的一个好帮手,胜过课堂笔记。

由于篇幅有限,完整版资料可关注并且私信学姐"地理必修一"获取哦!同学们可以收藏打印起来~
每日分享全科、快速解题技巧、高考出题规律等,欢迎大家的关注哦!







