(报告出品方/分析师:国信证券 熊莉 朱松)
公司为财政信息化领军企业
专注财政收与支,业务布局逐步完善
深耕财政收支领域信息化建设,二十余载业务布局逐步完善。

公司成立于2001年,适逢国家推进财政管理信息化,开发了财务管理软件等并在福建省内推广; 随后在发展的过程中,专注于财政信息化领域,2003年伴随国家对于非税收入管理加强的政策背景,将自身的产品线延伸到财政票据电子化管理软件、非税收入管理系统等领域;
在业务逐渐全国化的过程中,公司规模逐渐扩大,并于2016年上市,借助资本市场的力量不断收并购地方龙头企业扩大市场占有率,同时逐渐布局电子采购、财政预算一体化、医疗电子票据等新的业务方向,其中医疗电子票据业务由于2019年政策的催化已经获得较大发展(公司市占率排名第一);
经过二十余年的发展目前公司已经逐步发展成智慧财政财务、电子采购、智慧城市及数字乡村板块,由于智慧城市业务处于刚起步状态,所以总体公司的业务围绕着财政的收与支进行开展,收指的是围绕着财政收入的财政电子票据、非税收入管理系统、医疗电子票据等领域的信息化建设,支指的是围绕着财政支出的电子采购业务(目前采购业务中占主要的是政府采购)。

具体来说:
1)2001-2003 年。公司处于初创阶段,受益于国家推动财政管理信息化的政策推动,公司顺应趋势研发了财务管理软件、会计集中核算软件、学生收费管理软件等产品,并发挥本土优势在福建省内推广,奠定了一定的客户基础。
2)2003-2008 年。2003 年国家开始加强对非税收入的管理,财政部推出了《财政部关于加强财政非税收入管理的通知》,同时福建省财政厅发布了《福建省财政厅、监察厅关于全面推进财政票据电子化管理改革的通知》响应国家号召在全省范围内推动财政票据电子化改革。公司为了响应政府财政对于非税收入的管理需求,研发了非税收入收缴管理软件、非税收入政策管理系统等,并在福建省、江西省、北京市、黑龙江市推广,成功将业务范围拓展到了非税收入领域。
3)2008-2016 年。公司将在前期推广省份的成功经验逐渐复制到全国各个省市,将非税信息化领域的产品及业务成功推广到财政部以及全国十多个省市、直辖市,同时开发了“e 缴通”将业务从财政征缴端逐渐拓展到收费端,并于 2016 年上市。
4)2016-2021 年。公司 2016 年上市,随后借助资本市场对行业内的多家公司实施了并购,包括内蒙古金财、广东瑞联、吉林金财、成都思必得、阳光公采等,一方面提升了市场占有率,另一方面布局新业务。公司的业务规模也随着外延式发展而逐渐扩大。
2022 年以后,公司已经形成了较为完善的业务布局,包括智慧财政财务、电子采购以及智慧城市与数字乡村,总体上围绕着财政收支的信息化建设不断延伸。

从产品及业务布局来看,公司主要涉及智慧财政财务、电子采购以及智慧城市+数字乡村。
智慧财政财务主要包括了传统优势业务非税业务系统以及医疗电子票据和公共电子缴费服务,也包括了公司近两年着重发力的财政核心业务一体化系统以及相关业务,其中一体化业务为底座系统具备卡位优势,与上层的预算单位一体化以及电子会计档案平台等互为补充。
电子采购主要分为政府采购、企业采购、高校采购以及金融科技等细分领域,其中金融科技是采购业务的增值服务,通过真实的采购订单信息对接小微供应商与银行机构从而实现科技助力金融业务。
智慧城市以及数字乡村,主要是公司将收费业务拓展到智慧城市的一码通行,以及数字政府提供智慧政府服务等,同时在国家提倡乡村振兴的背景下努力为乡村的数字化转型提供解决方案。

多次激励绑定员工,股权结构清晰
公司股权结构清晰。博思软件的实控人为陈航先生,除此之外,公司的股东中还有林芝腾讯以及福建省电子信息集团有限公司这两个重磅股东。其中,福建省电子信息集团有限公司实际控制人为福建省国资委,所以福建省国资委的资源以及影响力对公司的业务拓展起到帮助;林芝腾讯是腾讯系产业基金,2019 年通过 4.8 亿元定增入股,公司和腾讯业务的协同有望为公司赋能促进更好的发展。

公司从上市后多次实施激励计划,绑定核心员工。公司 2016 年上市,此后主要实施了 4 次激励计划,其中包括 2 次限制性股票激励和 2 次股票期权激励,总体覆盖 1700 余号核心员工。从员工覆盖情况来看,覆盖的人数越来越多,给予的激励计划分数也越来越多;从解锁的条件来看,均是以公司的净利润增长为目标,一般分为 3 期解锁。
公司通过多次的股权激励计划,将员工的利益与公司的长远利益实现*绑捆**,有助于员工的团结稳定。

营收与利润均实现快速增长
公司近几年营收与利润均实现快速增长。
公司从 2016 年登陆资本市场以来,就一 直保持着快速的增长态势,在营收层面,公司收入从 2017 年的 3.1 亿元,保持复 合增长率 49.8%,2021 年达到 15.6 亿元,在利润层面,公司归母净利润从 2017 年的 0.5 亿元,保持复合增长率 46.5%,2021 年达到 2.3 亿元,和营收保持着一 致的增长方向。
公司能够保持快速的增长,一方面得益于公司自身产品线的不断拓展,从非税信息化系统到财政电子票据、医疗电子票据、财政预算一体化系统、电子采购等,盈利半径不断扩大,另一方面得益于公司不断借助资本市场力量实现对优质标的的并购,在补齐业务能力的同时还拓张了其他地区的业务。

公司近年通过外延式发展拓张业务版图,助力公司快速成长。
2016 年公司上市后正值快速扩张期,公司采取外延式并购的方式不断扩大,在业务领域,公司主要收购的标的分为财政信息化建设领域的标的以及对电子采购业务的前瞻布局,其中在财政信息化领域主要并购了吉林金财、内蒙古金财以及广东瑞联等,通过这些在当地比较有影响力的财政信息化厂商的加入,公司在对应地区的业务快速打开,也为后续其他业务的进入提供了良好的基础;
在电子采购领域,公司并购的标的主要有成都思必得、北京阳光公采、支点国际等,通过整合客户资源以及补足电子采购建设经验,经过几年的整合与打磨,目前公司电子采购业务已经形成了较为完备的业务布局,覆盖政府采购、高校采购、企业采购等领域,同时利用金融科技打通了银行与供应商的最后一公里,为供应商提供金融服务。

预算一体化成功卡位,非税票据稳扎稳打
财政预算一体化系统卡位优势明显
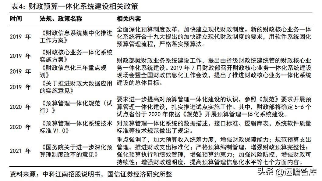
财政预算一体化系统为新时代下的财政信息化建设重点。
财政信息化的建设最早可以追溯到国务院在 2002 年规划建立的“金财工程”(即政府财政管理信息系统),根据金财工程的规划建设内容可以分为公共基础设施、系统运行保障建设以及业务管理及信息系统建设等,在业务系统里面主要有 8 大系统,分别为预算编制系统、国库集中支付系统、非税收入收缴管理系统、政府采购系统、债务管理系统、现金管理系统、决策支持系统以及行政管理系统,其中预算编制系统改革是践行深入财政预算改革、建立现代财政制度的重要抓手,在此背景下,财政预算一体化系统的建设是当务之急。

政策持续推动财政预算一体化系统建设加速。
为了推动财政预算一体化的建设,更好地深化财政预算改革,财政部印发了一系列的政策和文件,财政部包括各个省级财政也逐步开始落地实施。

2019 年,财政部印发了《财政信息化三年重点规划》、《财政核心业务一体化系统实施方案》、《财政信息系统集中化推进工作方案》和《关于推进财政大数据应用的实施意见》,基本标志着预算一体化的加速;2020 年,财政部进一步印发了更加细致的《预算管理一体化规范(试行)》;2021 年,《国务院关于进一步深化预算理制度改革的意见》也部署了深化预算管理制度改革的具体措施。总体上来看,政策力度正逐渐加大对于财政预算一体化 在全国范围内展开的支持作用,未来有望通过财政一体化建设达到全国财政一盘棋的效果。

财政预算一体化卡位效应明显,市场空间上百亿元。
目前财政一体化的建设思路一般先从省级财政开始建设,而后推广到市级以及区县级,最终触达所有的预算单位。
公司通过财政预算一体化平台与所有预算单位建立联系后,还可以结合自身其他的产品线为预算单位提供诸如预算单位财务一体化产品、绩效考核产品以及资产管理产品等,有效将预算一体化平台带来的卡位优势发挥到极致。
从市场空间来看,主要分为单纯财政预算一体化带来的软件建设空间以及预算单位其他产品需求带来的市场空间:
1)财政预算一体化带来的空间主要包括省级平台以及市区县级平台,根据公司陕西省的中标情况(省级平台中标 3467.8 万元,市县级中标 5063 万元),假设省内总体建设金额在 0. 8-1 亿元,则 36 个省市的市场空间为 28.8-36 亿元;
2)目前预算单位数量有 69.9 万个,假设预算单位的其他产品需求价值量在 1-2 万元(根据中科江南招股说明书中对预算单位财务服务平台单价为 4500 元的描述进行假设),则总体空间为 69.9-139.8 亿元。所以总体预算一体化以及其他产品的市场空间约为 98.7-175.8 亿元。


公司预算一体化占领制高点,竞争优势突出,主要体现在产品、团队以及覆盖省份等方面的优势。具体来说:
1)在产品方面采用全面云化部署。
公司的财政预算管理一体化产品主要包括基础信息管理、项目库管理、预算编制、预算批复、预算调整和调剂、预算执行、会计核算以及预算编制等模块,基于全面云化、国产化和分布式微服务架构以及中台管理,采用全省大集中的部署模式,实现了财政数据横向一体化,纵向集成化的管理要求。
财政部在第一批试点中主要选取的示范项目为海南省、陕西省、河北省(分别由海南金财、博思软件、中科江南担任主要承建商),公司的产品优势主要在于数据存储和交互全面云化,采用分布式微服务架构以及中台管理的方式,能够在满足财政部要求的基础上实现更加安全稳定的信息服务、开放的生态系统,满足更多精细化和多元化的预算管理要求;

2)从人员方面来看,预算一体化业务团队优秀。
公司的预算管理一体化产品主要由博思致新子公司(上市公司控股 51%)研发与推广,其核心团队及管理成员均来自于业内老牌公司,比如总经理张奇此前任职用友政务副总裁,副总经理王庆刚此前任职用友政务研发总监,副总经理李铮此前任职用友政务方案市场部总经理等。同时,博思致新的股权结构较为清晰,除了博思软件控股了 51%之外,其余 49%的股权都集中在公司的运营及管理团队手中,激励机制良好;

3)从覆盖范围上来看,预算一体化已占据财政部制高点。
截止目前,公司预算一体化系统已经覆盖了财政部、陕西、上海、吉林、广东、福建、厦门、湖北、黑龙江、内蒙古等省市,其中财政部的中标代表着公司产品已经占据财政领域的制高点,说明公司的产品在云化架构下得到了财政部的充分认可,未来在其他省市级财政的推广中有较大优势。
非税业务稳步发展,医疗电子票据优势明显
国家非税收入规模较大。我国的非税收入规模稳步上升,在 2021 年达到 2.98 万 亿的规模,在财政一般公共收入中的重要性日益凸显。
所谓非税收入,在我国主要包括了行政事业型收费、政府性基金、国有资源有偿使用收入、国有资产有偿使用收入、国有资本经营收益、彩票公益金、罚没收入、捐赠收入、主管部门集中收入和政府财政资金产生的利息收入等。非税收入的规模越来越大,也催生了政府对于管理非税收入的信息化系统需求。

政府通过非税收缴系统和财政电子票据加强非税收入管理。
改革开放初期,国家将非税收入的权利下放,但是在后续实施的过程中会有各个地方收费标准复杂、征收手段和监管手段落后等问题,所以非税业务的信息化建设需求迫切。
政府对于非税业务系统信息化的建设大体分为两步走:
1)第一,2004 年财政部发布了《财政部关于加强非税收入管理的通知》,要求各级政府加强非税收入管理,完善非税收入收缴及管理方式,逐步构建非税收缴业务管理系统;
2)第二,2012 年 12 月,财政部发布了《关于印发〈关于推进财政票据电子化改革的方案〉的通知》,明确要求统一规划、分步实施财政票据电子化改革,以此加强财政电子票据管理系统的建设。公司顺应财政改革的需要,适时推出了非税收缴管理业务系统和财政票据电子化管理系统,为非税收入管理作出贡献。

医疗电子票据稳步发展,未来拓展空间较大。
财政电子票据通常可以分为非税收入类票据、结算类票据以及其他财政票据,其中其他财政票据包括公益事业捐赠票据、医疗收费票据、社会团体会费票据。
政府为了持续推动财政电子票据改革(此前的财政电子票据主要集中在非税类票据),财政部联合国家卫生健康委、国家医疗保障局于 2019 年 8 月 1 日发布了《关于全面推行医疗收费电子票据管理改革的通知》,要求各地区应在充分总结财政电子票据改革试点经验的基础上,在 2020 年底前全面推行医疗收费电子票据管理改革,推广运用医疗收费电子票据。
我们经过测算,认为医疗电子票据的市场保守估计在 60-110 亿元之间,未来还有基层医疗卫生机构(乡村卫生院、社区卫生服务中心等)和专业卫生医疗机构(疾控中心、妇幼保健院等)并未计算在内,总体空间较大。
从公司的推广进度来看,未来此项业务的收入水平还将继续增长,截止到 2021 年公司已经覆盖了 5000 家以上的二级及以上医院。


非税及电子票据业务市场占有率居前,为公司基石业务。
公司的非税业务以及电 子票据的市场占有率较高:
1)在非税业务领域,公司在 2017-2018 年收购了诸如广东瑞联、内蒙古金财、吉林金财等同业竞争者,迅速扩大了市场份额,目前公司的非税业务已经进入了 22 个省份,按照 31 个省以及 5 个计划单列市来看,市场占有率在 60%以上;
2)在电子票据方面,公司推广较早取得了先发优势,目前已经覆盖了 26 个省和计划单列市,覆盖率较高,且在二级及以上医院中覆盖 5000 家以上,市场占有率在 36%左右,未来有望进一步提升。
公司的非税业务在电子采购、预算一体化、数字乡村等收入较小的情况下为公司的基石业务,贡献稳定的利润和现金流,由于此块业务的主要客户都为政府以及事业单位,且公司市占率较高,所以有较为稳定的改造、更新和运维收入。
电子采购助力公司新一轮成长
政府采购规模较大,政策推进电子采购平台建设
政府公共采购的规模较大,2021 年接近 3.7 万亿元。目前根据 iFind 数据显示,政府采购规模 2020 年为 3.7 万亿元,同比增长 11.8%,从政府采购规模基本上可以看出总体呈现稳中有升的态势。

以2020年采购数据为例:
1)从层级来看,中央和地方政府的采购金额分别为0.28万亿元和3.41万亿元;
2)从采购内容上来看,货物、工程、服务采购分别为0.92、1.75、1.03万亿元;
3)从组织形式上来看,政府集中采购、部门集中采购以及分散采购分别为1.24、0.41、2.05 万亿 元。
根据中国物流与采购联合会发布的《中国公共采购发展报告(2021)》,2021 年我国的公共部门采购已经达到了 45 万亿(这个口径覆盖了政府采购、国有企业采购、学校医院等公共机构采购工程、货物和服务的内容)。
总体上来说,政府采购规模较大,已经成为财政支出的重要组成部分。

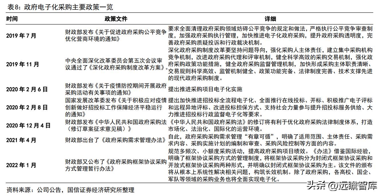
政策驱动政府电子化采购持续推进。
目前,为了规范政府采购行为,除了国家出台的《中华人民共和国政府采购法》,政府在大力推广电子化采购,尤其是在 2019 年以来出台了很多的促进政策,一方面政府采购电子化平台的建设是金财工程的重要内容,是我国建设现代化财政制度的重要一环,另一方面,通过电子化采购平台的建设可以实现政府采购的降本增效。
从政策推出的顺序来看逐渐加码:2019 年 11 月,中央全面深化改革委员会第五次会议审议通过了《深化政府采购制度改革方案》,其中重点指出了要强化采购人主体责任、建立集中采购机构竞争机制等;2020 年紧接着财政部就发布了《中华人民共和国政府采购发(修订草案征求意见稿)》,促进政府采购的市场化、法治化和国际化运营环境;2021 年以及 2022 年分别发布了《政府采购需求管理办法》以及《政府采购框架协议采购方式管理暂行办法》,都对政府采购的实施方法、计划、制度等做了更加细化的规定。

电子化采购有望实现降本增效。
政府采购通过电子化的方式,有助于实现采购过程的公开透明,帮助政府实现降本增效:
1)在降本方面,通过电子化采购的方式,可以将以往人工采购过程的不透明极大程度的杜绝,为政府节省财政开支,如前文所述,政府采购 2020 年的规模为 3.7 万亿元,若通过电子化采购的方式节省 10%的费用(即 3700 亿元),这将会大大提升政府财政支出的自由度,若将电子采购推广到所有的公共部门,则产生的效益会更大;
2)在增效方面,以往人工采购的方式不仅需要到处线下联系政府所需产品或者服务的供应商,统一管理难度较大,包括后期的监督、相关文件整理等会消耗较多的人力物力,通过电子化采购平台则可以将采购的整个流程都实现电子化(尤其在疫情期间,可以通过平台进行招投标等),为采购流程节约大量的人力物力,提升采购效率。
博思数采专注电子采购,助力公司新一轮成长
经过前期的布局和发展,博思数采快速成长。公司于 2020 年 11 月已经将旗下所有的采购业务都并入了博思数采科技发展有限公司。
就采购业务发展而言,公司的发展较为快速:
1)2017年率先研发了电子卖场平台、执行交易平台和监督管理平台等;
2)2018年公司为了解决政府采购领域诚信缺失的问题建立了诚信新系统,为了实现事中事后的监管预警体系建立了政府采购监督预警平台,同时收购了成都思必得和北京阳光公采,拓展了高校采购领域以及补齐了政府采购业务经验;
3)2019年,公司推出了公采云平台(将采购交易和采购监管集合于一体),同时开拓了政采贷业务,利用采购数据风控模型帮助中小微企业对接银行金融机构;
4)2020年,公司利用电子化采购平台在疫情期间帮助多个省份实现线上化采购,同时公司省级客户进一步拓宽;
5)截止到 2021 年,公司的电子采购业务已经拓展到了全国 16 个省份,其中有 7 个省份整体的采购一体化业务都是应用公司的解决方案。

博思数采产品及业务布局全面。
从公司的电子采购布局来说,主要涉及的领域包括政府采购、企业采购、高校采购以及金融科技业务:
1)政府采购主要以各个省以及计划单列市财政部为主要服务对象,为政府财政部门提供包括电子卖场、诚信监督、交易平台、监管预警等在内的一体化电子采购平台;
2)高校和企业采购主要是为高校以及企业客户建立电子化采购平台,或者直接通过公采云平台为客户提供服务,目前已经积累了 180 多所高校以及包括平安、一汽大众、中国人寿 等知名企业在内的重磅客户;
3)金融科技业务主要是指公司利用自身积累打磨的大数据风控模型帮助中小微企业更好的对接银行金融机构,协助中小微企业获得资金支持。
从具体的平台功能来说,公司的公采云采购平台有私有云和公有云版本,一般除了采购门户网站以及基础平台和数据库之外,其余的功能板块主要包括采购监管、监督预警、质疑投诉、诚信管理、电子交易、电子卖场以及金融服务平台。

博思数采营收快速增长,扭亏为盈进入良性发展过程。
公司经过几年的发展和布局,博思数采的营收和利润都已经实现了质的发展,2021年收入达到 2.25 亿元,同比增长 50%,净利润实现 1123 万元,相比 2020 年的亏损 2259 万元已经扭亏盈,进入良性发展阶段。

博思数采科技竞争优势突出。
目前政府采购的竞争者主要有政采云、中采云以及当地小厂商等,博思数采的竞争优势主要体现在产品布局完善、产品市占率较高以及和预算一体化平台协同效应明显。
具体来说:
1)博思数采的产品布局完善。
如前文所述,公司可以建立覆盖所有采购流程的子系统以及各种数据库,相比之下政采云等竞争对手主要是以门户网站、招投标子系统以及电子卖场子系统为主,故公司在产品覆盖范围上有优势;
2)博思数采的电子化采购平台市占率较高。
截止 2021 年底,博思电子采购平台已经占据福建、广东、内蒙、黑龙江、陕西、四川、辽宁 7 个省份的政府采购一体化业务,同时电子招投标以及电子卖场等子系统中标了北京、山东等 9 个省市,值得一提的是在 2021 年还中标了“中央国家机关政府采购中心信息系统统一运维服务采购项目”(861 万元),占据了行业的制高点。相比之下,政采云为最大的竞争对手,其电子卖场也占据了近 10 个省市,其他的竞争对手市场占有率均较低;
3)博思数采的电子采购平台能够和公司的预算一体化平台形成协同效用。
公司财政预算一体化系统是公司在智慧财政财务领域的重要抓手产品,电子化采购平台可以与一体化系统有效对接,在采购的时候就能够知道是否有充足的预算,同时在采购行为完成后也能够将采购公告、采购合同以及支付信息等反馈到一体化系统中,便于政府对于财政支出的流程化跟踪以及精细化管理。

电子采购盈利模式升级,发展天花板较高。
目前电子采购的盈利模式有项目制收费、运营服务费以及金融科技服务费,其中相比于传统的项目制开发收费,运营服务和金融服务的收入会有效改善公司的盈利模式。具体来说:
1)运营费用,主要是帮助政府机构运营电子卖场,政府采购电子卖场的商品上架来源一般有 2 种,一种是通过程序接口直接推送,另一种是人工审核并录入商品信息后并上架。
由于对商品进行标准化管理会提升采购人体验度、降低交易中心审核商品的压力、便于监管商品的价格变动等益处,所以电子卖场需要运营(主要体现在对成千上万种商品进行有效管理,包括制定上架条件、规划审核依据、价格跟踪、同一商品的跨市场对比等功能);
2)金融服务费用,主要是公司可以基于自身的大数据风控模型去帮助小微企业更好地对接银行金融机构,从而产生一定的收入。
总体来说,电子采购的空间有数十亿规模,相对于公司现阶段的收入体量发展的天花板较高。

海外对标,电子采购成长空间广阔
美股上市的 COUPA 公司是全球知名的支出管理解决方案供应商(Business Spend Management,BSM),用 SAAS 的方式主要为客户提供采购管理(包括合同、供应商、采购)、企业供应链管理、发票管理、金融支出等企业支出解决方案。
COUPA 目前已经积累了 2500 多个客户,汇聚了 700 多万家供应商,培养了 7000 多个专业顾问,通过公司的采购云平台发生的支出金额达到 3.2 万亿美元,并且呈现快速增长态势。
目前,COUPA 公司的收入呈现快速增长趋势,从 2015 财年的 0.51 亿美元增长到 2022 财年的 7.25 亿美元,年复合增长率为 46.1%,由于公司是以 SAAS 模式推广云产品和服务,所以在销售费用和研发费用投入较多,利润还处于亏损状态,随着收入的不断增长、规模化优势的不断扩大,公司有望进入到盈利状态。

客户支出规模为重要衡量指标,收入与客户累计支出规模的比例进入稳态。
由于 COUPA 公司提供的产品是帮助客户进行更好的采购等支出费用管理,且另一端连接着 700 多万的供应商,所以在客户数量和供应商数量进入良性循环的基础上,客户支出规模是平台价值的重要考量。
截止到 2022 财年,在 COUPA 的平台上,客户通过采购支出的交易金额达到 3.34 万亿美元,相比 2015 年的 110 亿美元,连续 7 年复合增长率达到 62.8%,呈现快速增长态势,也侧面说明了公司的平台价值越来越高。
除了客户支出规模这一衡量指标外,收入与客户支出规模的比例指标也是公司经营质量的重要考量,虽然本身 COUPA 的收入与盈利模式和平台上客户支出规模并无明显联系,但是可以通过收入与客户支出规模的比例从另一个角度看出平台对于客户的价值。
目前,收入与客户支出规模的比例这一指标近几年稳定在万分之 2 到万分之 2.5 左右,也就意味着平台上的采购金额每增加 1 万美元,那么公司的收入大约可以增加 2-2.5 美元。

COUPA 未来成长空间较大,估值高企。
从盈利模型中可以看出,COUPA 的收入规模取决于客户的数量增长以及每个客户贡献的价值量的增长,目前公司的客户 2500 多家,年度订阅收入贡献超过 10 万美金的客户 2022 财年中有 1370 个,所以公司的未来成长空间很大(如果客户拓展到 10 万个,每个客户的价值量达到 5 万美元/年,那么 SAAS 收入每年就有 50 亿美元)。
正是由于未来的成长空间较大且短期未盈利,所以 COUPA 一般采取 PS 估值方式,目前对应 70 亿美元的市值,对应的 PS 倍数为 10 倍左右。
总体而言,COUPA 公司不管是从成长空间的角度,还是从估值方式的角度,都为国内从事电子采购业务的公司提供良好的标杆作用。

数字乡村和智慧城市前瞻性布局
政策加持,数字乡村布局正当时
政策不断助推数字乡村建设。从先后发布的政策来看,数字乡村正成为十四五期间建设的重点内容:
1)2021年 9 月,由农业农村部、国家发展改革委等组织编制的《数字乡村建设指南 1.0》再次强调,数字乡村建设的核心在于利用数字技术全面赋能乡村振兴;
2)2022年 1 月 12 日,国务院发布了《十四五经济发展规划》,重点提及了要逐步提高农业数字化水平;
3)2022年 1 月,中央网信办等十部门近日印发《数字乡村发展行动计划(2022-2025 年)》,强调了将数字乡村建设作为十四五发展的重要内容;
4)2022年 2 月 23 日,国新办举行 2022 年全面推进乡村振兴重点工作发布会。

公司数字乡村前瞻性布局。
截止到2021年底,公司已推出若干产品,部分如数字乡村综合治理平台、乡村民宿民居产业互联网平台、认养农业服务平台等产品已在部分地区进行试点运行。
公司在数字乡村的布局从 2020 年就开始了,当时与衡阳市人民政府共同签署“数字乡村战略合作协议”,此后在2021年 4 月,与福州市人民政府签订“数字乡村合作框架协议”,同时在 2022年 3 月成立了福建织巢鸟网络科技有限公司专注数字乡村发展。
总体来说,公司紧扣国家乡村振兴战略,积极探索数字乡村新模式,未来有望打造“数字乡村”全国样板。

财务分析
公司营收具有季节性
公司的营收一般集中在下半年,尤其是第四季度。
从公司 2019-2021 年的经营表观情况来看,2019-2021 年下半年营收占全年的收入比例分别为 75.4%、78.9%、75.5%,其中第四季度的收入占比分别为 56.3%、56.8%、53.4%,2019-2021 年下半年归母净利润占全年净利润的比例分别为 118.2%、124.4%、120.0%,其中第四季度的归母净利润占比分别为 93.6%、98.8%、98.3%。
公司营收及业绩具有较强的季节性,主要是因为公司客户主要为政府机构以及各级行政事业单位,这类机构一般在 IT 投入上都有明确的预算管理制度,一般在下半年制定次年预算,所以公司确认收入一般集中在下半年,尤其是第四季度。

盈利能力分析
博思软件的毛利率和净利润率水平在近年都维持较为稳定的水平。2017-2021 年的毛利率水平分别为 68.6%/64.5%/64.5%/63.6%/65.1%,基本上维持较为稳定的状态,公司的归母净利润率也维持在 15%-18%之间。
我们选取了中科江南、新点软件、榕基软件、浪潮软件、南威软件等做政府信息化的公司作为可比公司:
1)从毛利率水平的对比情况来看,因为对应的集成类项目较少,所以公司的毛利率水平在同行业公司中处于较高位置;
2)从净利率水平来看,公司主要为政府以及各事业单位提供标准软件产品以及定制化开发,还有相当比例的运维服务收入,所以总体的净利率水平较高且保持稳定状态;
3)从 ROE 水平来看,公司的 ROE 水平一直都比较稳定且处于行业平均以上,对于中科江南和新点软件的 ROE 水平较高主要系权益成数较大,公司一直保持较为稳健的发展节奏,所以权益成数这几年一直稳定在 1.5 左右。

经营效率分析
从经营的效率上来看,公司处于行业头部水平。
从存货周转天数指标来看,由于公司主要是为客户提供标准化软件、定制化开发、运维服务等服务内容,所以存货的数量较低,周转较快,相比行业中提供系统集成服务的公司而言经营效率较高;从应收账款周转天数指标来看,由于公司的客户主要是财政部、省级财政部 门,这些单位的财政预算充足且信用度良好,所以应收账款的周转天数相比行业而言处于较快的状态,也侧面说明了经营效率较好。

盈利预测
假设前提
我们的盈利预测基于以下假设条件:
技术服务业务:公司的营收结构中,技术服务的营收占比较高(2018-2021 年分别占比 57.7%/63.6%/68.5%/70.1%),未来的增长主要由三方面构成,第一为公司传统的运维服务收入,第二是医疗电子票据的运营收入,第三是采购平台的运营服务收入和 SAAS 服务收入。
考虑到疫情的影响,预计 2022-2024 年增速分别为 30%、35%、30%,保持较快增速,同时由于技术服务为成熟度越来越高,毛利率预期将有所提升,2022-2024 年分别为 62%、63%、64%。
软件开发与销售业务:此块业务一直是公司营收构成的第二大业务,未来的增长一方面来自于财政预算一体化软件平台的项目开发收入以及各个财政单位的软件产品销售收入,另一方面来自于电子采购平台和智慧乡村等软件产品的建设收入。
考虑到疫情的影响,预计 2022-2024 年收入增速分别为 20%、25%、25%,毛利率维持在 85%高位。
硬件及耗材销售:公司的辅助业务,主要是在技术服务和软件开发业务的过程中为客户购置所需的物品,此块业务预计未来会随着收入规模的增长而逐渐增长。
场地租赁业务:主要为公司产业园的场地租赁收入,此项收入较为稳定。

未来 3 年业绩预测简表

按上述假设条件,我们得到公司 2021-2024 年收入分别为19.74/25.97/33.27亿元,同比增速分别为+26.2%/31.5%/28.1%,归属母公司净利润 2.83/3.89/5.24 亿元,同比增速分别为23.5%/37.7%/34.4%。每股收益22-24年分别为 0.47/0.65/0.87元。
盈利预测的敏感性分析我们将公司未来三年的情形分为乐观、中性、悲观三种假设。乐观和悲观分别在中性假设基础上,上调和下调收入的5%,得到预测结果对收入变动并不敏感。

估值
考虑公司的业务特点,我们采用绝对估值和相对估值两种方法来估算公司的合理价值区间。
绝对估值:17.64-22.3元未来 10 年估值假设条件见下表:


根据以上的主要假设条件,采用 FCFE 的估值方法,得出公司价值区间为 17.64-22.3 元。 绝对估值的敏感性分析该绝对估值相对于 WACC 和永续增长率较为敏感,下表为敏感性分析。

相对估值:19.5-22.75元
博思软件主要从事政府信息化领域,为政府及各个事业单位提供信息化解决方案。目前在政务领域从事信息化开发业务的企业有新点软件、拓尔思以及南威软件,故选取上述公司作为估值可比公司。
目前行业 22-23 年的平均 PE 为 29.1、22.9 倍,考虑到博思软件在 22-23 年的业绩增速分别为 23.5%、37.7%,所以给予 2023 年 PE30-35 倍来估值较合理,对应 2023 年 PEG 为 0.8-0.9,对应股价区间 19.5-22.75 元。

综合上述几个方面的估值,我们认为公司股票合理估值区间在 19.5-22.3 元之间,相对于公司目前股价有 26%-44%溢价空间。
风险提示
估值的风险;盈利预测的风险;经营风险。
——————————————————
报告属于原作者,我们不做任何投资建议!如有侵权,请私信删除,谢谢!
精选报告来自【远瞻智库】或点击:远瞻智库-为三亿人打造的有用知识平台|战略报告|管理文档|行业研报|精选报告|远瞻智库