java使用AWT和Swing相关的类可以完成图形化界面编程,其中AWT的全称是抽象窗口工具集(Abstract Window Toolkit),它是sun公司最早提供的GUI库,这个GUI库提供了一些基本功能,但这个GUI库的功能比较有限,所以后来sun公司又提供了Swing库。通过使用AWT和Swing提供的图形化界面组件库,java的图形化界面编程非常简单,程序只需要依次创建所需的图形组件,并以合适的方式将这些组件组织在一起,就可以开发出非常美观的用户界面。
AWT简介
当 JDK 1.0发布时, Sun 提供了 一套基本的GUI类库,这个GUI类库希望可以在所有平台下都能运行 ,这套基本类库被称为"抽象窗口工具集 CAbstract Window Toolkit )",它为Java应用程序提供了基本的图形组件 。AWT是窗口框架,它从不同平台的窗口系统中抽取出共同组件 , 当程序运行时,将这些组件的创建和动作委托给程序所在的运行平台 。简而言之 ,当使用 AWT 编写图形界面应用 时,程序仅指定了界面组件的位置和行为,并未提供真正的实现,JVM调用操作系统本地的图形界面来创建和平台 一致的对等体 。
使用AWT创建的图形界面应用和所在的运行平台有相同的界面风格 ,比如在 Windows 操作系统上,它就表现出 Windows 风格 ; 在 UNIX 操作系统上,它就表现出UNIX 风格 。Sun 希望采用这种方式来实现 " Write Once, Run Anywhere " 的目标 。
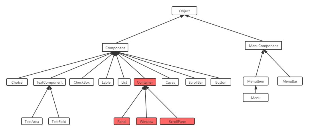
AWT继承体系
- Component:代表一个能以图形化方式显示出来,并可与用户交互的对象,例如 Button 代表一个按钮,TextField 代表 一个文本框等;
- MenuComponent:则代表图形界面的菜单组件,包括 MenuBar (菜单条)、 Menultem (菜单项)等子类。

其中 Container 是一种特殊的 Component,它代表一种容器,可以盛装普通的 Component。
AWT中还有一个非常重要的接口叫LayoutManager ,如果一个容器中有多个组件,那么容器就需要使用LayoutManager来管理这些组件的布局方式。

Container容器
Container继承体系:

- Winow是可以独立存在的顶级窗口,默认使用BorderLayout管理其内部组件布局;
- Panel可以容纳其他组件,但不能独立存在,它必须内嵌其他容器中使用,默认使用FlowLayout管理其内部组件布局;
- ScrollPane 是 一个带滚动条的容器,它也不能独立存在,默认使用 BorderLayout 管理其内部组件布局;
常见API
Component作为基类,提供了如下常用的方法来设置组件的大小、位置、可见性等。

Container作为容器根类,提供了如下方法来访问容器中的组件

容器演示
Window:

import java.awt.*;
public class FrameDemo {
public static void main(String[] args) {
//1.创建窗口对象
Frame frame = new Frame("这是第一个窗口容器");
//设置窗口的位置和大小
frame.setBounds(100,100,500,300);
//设置窗口可见
frame.setVisible(true);
}
}
Panel

import java.awt.*;
public class PanelDemo {
public static void main(String[] args) {
//1.创建Frame容器对象
Frame frame = new Frame("这里在测试Panel");
//2.创建Panel容器对象
Panel panel = new Panel();
//3.往Panel容器中添加组件
panel.add(new TextField("这是一个测试文本"));
panel.add(new Button("这是一个测试按钮"));
//4.把Panel添加到Frame中
frame.add(panel);
//5.设置Frame的位置和大小
frame.setBounds(30,30,500,300);
//6.设置Frame可见
frame.setVisible(true);
}
}
ScrollPane

import java.awt.*;
public class ScrollPaneDemo {
public static void main(String[] args) {
//1.创建Frame窗口对象
Frame frame = new Frame("这里测试ScrollPane");
//2.创建ScrollPane对象,并且指定默认有滚动条
ScrollPane scrollPane = new ScrollPane(ScrollPane.SCROLLBARS_ALWAYS);
//3.往ScrollPane中添加组件
scrollPane.add(new TextField("这是测试文本"));
scrollPane.add(new Button("这是测试按钮"));
//4.把ScrollPane添加到Frame中
frame.add(scrollPane);
//5.设置Frame的位置及大小
frame.setBounds(30,30,500,300);
//6.设置Frame可见
frame.setVisible(true);
}
}
程序命名向 ScrollPane 容器中添加了 一个文本框和一个按钮,但只能看到 一个按钮,却看不到文本框 ,这是为什么 呢?这是因为ScrollPane 使用 BorderLayout 布局管理器的缘故,而 BorderLayout 导致了该容器中只有一个组件被显示出来 。
4LayoutManager布局管理器
之前,我们介绍了Component中有一个方法 setBounds() 可以设置当前容器的位置和大小,但是我们需要明确一件事,如果我们手动地为组件设置位置和大小的话,就会造成程序的不通用性,例如:
Label label = new Label("你好,世界");
创建了一个lable组件,很多情况下,我们需要让lable组件的宽高和“你好,世界”这个字符串自身的宽高一致,这种大小称为 最佳大小 。由于操作系统存在差异,例如在windows上,我们要达到这样的效果,需要把该Lable组件的宽和高分别设置为100px,20px,但是在Linux操作系统上,可能需要把Lable组件的宽和高分别设置为120px,24px,才能达到同样的效果。
如果要让我们的程序在不同的操作系统下,都有相同的使用体验,那么手动设置组件的位置和大小,无疑是一种灾难,因为有太多的组件,需要分别设置不同操作系统下的大小和位置。为了解决这个问题,Java提供了LayoutManager布局管理器,可以根据运行平台来自动调整组件大小,程序员不用再手动设置组件的大小和位置了,只需要为容器选择合适的布局管理器即可。

FlowLayout
在 FlowLayout 布局管理器 中,组件像水流一样向某个方向流动 (排列) ,遇到障碍(边界)就折回,重头开始排列 。在默认情况下, FlowLayout 布局管理器从左向右排列所有组件,遇到边界就会折回下一行重新开始。

FlowLayout 组件的排列方向(从左向右、从右向左、从中间向两边等) , 该参数应该使用FlowLayout类的静态常量 : FlowLayout. LEFT 、 FlowLayout. CENTER 、 FlowLayout. RIGHT ,默认是左对齐。
FlowLayout 中组件中间距通过整数设置,单位是像素,默认是5个像素。
代码演示:

import java.awt.*;
public class FlowLayoutDemo {
public static void main(String[] args) {
//1.创建Frame对象
Frame frame = new Frame("这里测试FlowLayout");
//2.修改Frame容器的布局管理器为FlowLayout
frame.setLayout(new FlowLayout(FlowLayout.LEFT,20,20));
//3.往Frame中添加100个button
for (int i = 0; i < 100; i++) {
frame.add(new Button("按钮"+i));
}
//4.设置Frame为最佳大小
frame.pack();
//5.设置Frame可见
frame.setVisible(true);
}
}
BorderLayout
BorderLayout 将容器分为 EAST 、 SOUTH 、 WEST 、 NORTH 、 CENTER五个区域,普通组件可以被放置在这 5 区域的任意一个中 。BorderLayout布局 管理器的布局示意图如图所示 。

当改变使用 BorderLayout 的容器大小时, NORTH 、 SOUTH 和 CENTER区域水平调整,而 EAST 、 WEST 和 CENTER 区域垂直调整。使用BorderLayout 有如下两个注意点:
- 当向使用 BorderLayout 布局管理器的容器中添加组件时 , 需要指定要添加到哪个区域中 。如果没有指定添加到哪个区域中,则默认添加到中间区域中;
- 如果向同一个区域中添加多个组件时 , 后放入的组件会覆盖先前放入的组件;

代码演示1:

import java.awt.*;
public class BorderLayoutDemo1 {
public static void main(String[] args) {
//1.创建Frame对象
Frame frame = new Frame("这里测试BorderLayout");
//2.指定Frame对象的布局管理器为BorderLayout
frame.setLayout(new BorderLayout(30,5));
//3.往Frame指定东南西北中各添加一个按钮组件
frame.add(new Button("东侧按钮"), BorderLayout.EAST);
frame.add(new Button("西侧按钮"), BorderLayout.WEST);
frame.add(new Button("南侧按钮"), BorderLayout.SOUTH);
frame.add(new Button("北侧按钮"), BorderLayout.NORTH);
frame.add(new Button("中间按钮"), BorderLayout.CENTER);
//4.设置Frame为最佳大小
frame.pack();
//5.设置Frame可见
frame.setVisible(true);
}
}
如果不往某个区域中放入组件,那么该区域不会空白出来,而是会被其他区域占用
代码演示2:

import java.awt.*;
public class BorderLayoutDemo2 {
public static void main(String[] args) {
//1.创建Frame对象
Frame frame = new Frame("这里测试BorderLayout");
//2.指定Frame对象的布局管理器为BorderLayout
frame.setLayout(new BorderLayout(30,5));
//3.往Frame指定南,北,放入一个按钮,往中间区域放入一个Panel
frame.add(new Button("南侧按钮"), BorderLayout.SOUTH);
frame.add(new Button("北侧按钮"), BorderLayout.NORTH);
Panel panel = new Panel();
panel.add(new TextField("测试文本"));
panel.add(new Button("中间按钮"));
frame.add(panel, BorderLayout.CENTER);
//4.设置Frame为最佳大小
frame.pack();
//5.设置Frame可见
frame.setVisible(true);
}
}
2.4.3 GridLayout
GridLayout 布局管理器将容器分割成纵横线分隔的网格 , 每个网格所占的区域大小相同。当向使用 GridLayout 布局管理器的容器中添加组件时, 默认从左向右、 从上向下依次添加到每个网格中 。与 FlowLayout不同的是,放置在 GridLayout 布局管理器中的各组件的大小由组件所处的区域决定(每 个组件将自动占满整个区域) 。

案例:
使用Frame+Panel,配合FlowLayout和GridLayout完成一个计算器效果。

代码:
import java.awt.*;
public class GridLayoutDemo{
public static void main(String[] args) {
//1.创建Frame对象,并且标题设置为计算器
Frame frame = new Frame("计算器");
//2.创建一个Panel对象,并且往Panel中放置一个TextField组件
Panel p1 = new Panel();
p1.add(new TextField(30));
//3.把上述的Panel放入到Frame的北侧区域
frame.add(p1,BorderLayout.NORTH);
//4.创建一个Panel对象,并且设置其布局管理器为GridLayout
Panel p2 = new Panel();
p2.setLayout(new GridLayout(3,5,4,4));
//5.往上述Panel中,放置15个按钮,内容依次是:0,1,2,3,4,5,6,7,8,9,+,-,*,/,.
for (int i = 0; i < 10; i++) {
p2.add(new Button(i+""));
}
p2.add(new Button("+"));
p2.add(new Button("-"));
p2.add(new Button("*"));
p2.add(new Button("/"));
p2.add(new Button("."));
//6.把上述Panel添加到Frame的中间区域中国
frame.add(p2);
//7.设置Frame为最佳大小
frame.pack();
//8.设置Frame可见
frame.setVisible(true);
}
}
GridBagLayout
GridBagLayout 布局管理器的功能最强大 , 但也最复杂,与 GridLayout 布局管理器不同的是, 在GridBagLayout 布局管理器中,一个组件可以跨越一个或多个网格 , 并且可以设置各网格的大小互不相同,从而增加了布局的灵活性 。当窗口的大小发生变化时 , GridBagLayout 布局管理器也可以准确地控制窗口各部分的拉伸 。

由于在GridBagLayout 布局中,每个组件可以占用多个网格,此时,我们往容器中添加组件的时候,就需要具体地控制每个组件占用多少个网格,java提供的GridBagConstaints类,与特定的组件绑定,可以完成具体大小和跨越性的设置。
GridBagConstraints API:

GridBagLayout使用步骤:
1.创建GridBagLaout布局管理器对象,并给容器设置该布局管理器对象;
2.创建GridBagConstraints对象,并设置该对象的控制属性:
gridx: 用于指定组件在网格中所处的横向索引;
gridy: 用于执行组件在网格中所处的纵向索引;
gridwidth: 用于指定组件横向跨越多少个网格;
gridheight: 用于指定组件纵向跨越多少个网格;
3.调用GridBagLayout对象的setConstraints(Component c,GridBagConstraints gbc )方法,把即将要添加到容器中的组件c和GridBagConstraints对象关联起来;
4. 把组件添加到容器中;
案例:
使用Frame容器,设置GridBagLayout布局管理器,实现下图中的效果:

演示代码:
import java.awt.*;
public class GridBagLayoutDemo {
public static void main(String[] args) {
//1.创建Frame对象
Frame frame = new Frame("这里是GridBagLayout测试");
//2.创建GridBagLayout对象
GridBagLayout gbl = new GridBagLayout();
//3.把Frame对象的布局管理器设置为GridBagLayout
frame.setLayout(gbl);
//4.创建GridBagConstraints对象
GridBagConstraints gbc = new GridBagConstraints();
//5.创建容量为10的Button数组
Button[] bs = new Button[10];
//6.遍历数组,初始化每一个Button
for (int i = 0; i < bs.length; i++) {
bs[i] = new Button("按钮"+(i+1));
}
//7.设置所有的GridBagConstraints对象的fill属性为GridBagConstraints.BOTH,当有空白区域时,组件自动扩大占满空白区域
gbc.fill=GridBagConstraints.BOTH;
//8.设置GridBagConstraints对象的weightx设置为1,表示横向扩展比例为1
gbc.weightx=1;
//9.往frame中添加数组中的前3个Button
addComponent(frame,bs[0],gbl,gbc);
addComponent(frame,bs[1],gbl,gbc);
addComponent(frame,bs[2],gbl,gbc);
//10.把GridBagConstraints的gridwidth设置为GridBagConstraints.REMAINDER,则表明当前组件是横向最后一个组件
gbc.gridwidth=GridBagConstraints.REMAINDER;
//11.把button数组中第四个按钮添加到frame中
addComponent(frame,bs[3],gbl,gbc);
//12.把GridBagConstraints的weighty设置为1,表示纵向扩展比例为1
gbc.weighty=1;
//13.把button数组中第5个按钮添加到frame中
addComponent(frame,bs[4],gbl,gbc);
//14.把GridBagConstaints的gridheight和gridwidth设置为2,表示纵向和横向会占用两个网格
gbc.gridheight=2;
gbc.gridwidth=2;
//15.把button数组中第6个按钮添加到frame中
addComponent(frame,bs[5],gbl,gbc);
//16.把GridBagConstaints的gridheight和gridwidth设置为1,表示纵向会占用1个网格
gbc.gridwidth=1;
gbc.gridheight=1;
//17.把button数组中第7个按钮添加到frame中
addComponent(frame,bs[6],gbl,gbc);
//18.把GridBagConstraints的gridwidth设置为GridBagConstraints.REMAINDER,则表明当前组件是横向最后一个组件
gbc.gridwidth=GridBagConstraints.REMAINDER;
//19.把button数组中第8个按钮添加到frame中
addComponent(frame,bs[7],gbl,gbc);
//20.把GridBagConstaints的gridwidth设置为1,表示纵向会占用1个网格
gbc.gridwidth=1;
//21.把button数组中第9、10个按钮添加到frame中
addComponent(frame,bs[8],gbl,gbc);
addComponent(frame,bs[9],gbl,gbc);
//22.设置frame为最佳大小
frame.pack();
//23.设置frame可见
frame.setVisible(true);
}
public static void addComponent(Container container,Component c,GridBagLayout gridBagLayout,GridBagConstraints gridBagConstraints){
gridBagLayout.setConstraints(c,gridBagConstraints);
container.add(c);
}
}
CardLayout
CardLayout 布局管理器以时间而非空间来管理它里面的组件,它将加入容器的所有组件看成一叠卡片(每个卡片其实就是一个组件),每次只有最上面的那个 Component 才可见。就好像一副扑克牌,它们叠在一起,每次只有最上面的一张扑克牌才可见.

案例:
使用Frame和Panel以及CardLayout完成下图中的效果,点击底部的按钮,切换卡片

演示代码:
import java.awt.*;
import java.awt.event.ActionEvent;
import java.awt.event.ActionListener;
public class CardLayoutDemo {
public static void main(String[] args) {
//1.创建Frame对象
Frame frame = new Frame("这里测试CardLayout");
//2.创建一个String数组,存储不同卡片的名字
String[] names = {"第一张","第二张","第三张","第四张","第五张"};
//3.创建一个Panel容器p1,并设置其布局管理器为CardLayout,用来存放多张卡片
CardLayout cardLayout = new CardLayout();
Panel p1 = new Panel();
p1.setLayout(cardLayout);
//4.往p1中存储5个Button按钮,名字从String数组中取
for (int i = 0; i < 5; i++) {
p1.add(names[i],new Button(names[i]));
}
//5.创建一个Panel容器p2,用来存储5个按钮,完成卡片的切换
Panel p2 = new Panel();
//6.创建5个按钮,并给按钮设置监听器
ActionListener listener = new ActionListener() {
@Override
public void actionPerformed(ActionEvent e) {
String command = e.getActionCommand();
switch (command){
case "上一张":
cardLayout.previous(p1);
break;
case "下一张":
cardLayout.next(p1);
break;
case "第一张":
cardLayout.first(p1);
break;
case "最后一张":
cardLayout.last(p1);
break;
case "第三张":
cardLayout.show(p1,"第三张");
break;
}
}
};
Button b1 = new Button("上一张");
Button b2 = new Button("下一张");
Button b3 = new Button("第一张");
Button b4 = new Button("最后一张");
Button b5 = new Button("第三张");
b1.addActionListener(listener);
b2.addActionListener(listener);
b3.addActionListener(listener);
b4.addActionListener(listener);
b5.addActionListener(listener);
//7.把5个按钮添加到p2中
p2.add(b1);
p2.add(b2);
p2.add(b3);
p2.add(b4);
p2.add(b5);
//8.把p1添加到frame的中间区域
frame.add(p1);
//9.把p2添加到frame的底部区域
frame.add(p2,BorderLayout.SOUTH);
//10设置frame最佳大小并可见
frame.pack();
frame.setVisible(true);
}
}
BoxLayout
为了简化开发,Swing 引入了 一个新的布局管理器 : BoxLayout 。BoxLayout 可以在垂直和 水平分两个方向上摆放 GUI 组件, BoxLayout 提供了如下一个简单的构造器:

案例1:
使用Frame和BoxLayout完成下图效果:

演示代码1:
import javax.swing.*;
import java.awt.*;
public class BoxLayoutDemo1 {
public static void main(String[] args) {
//1.创建Frame对象
Frame frame = new Frame("这里测试BoxLayout");
//2.创建BoxLayout布局管理器,并指定容器为上面的frame对象,指定组件排列方向为纵向
BoxLayout boxLayout = new BoxLayout(frame, BoxLayout.Y_AXIS);
frame.setLayout(boxLayout);
//3.往frame对象中添加两个按钮
frame.add(new Button("按钮1"));
frame.add(new Button("按钮2"));
//4.设置frame最佳大小,并可见
frame.pack();
frame.setVisible(true);
}
}
在java.swing包中,提供了一个新的容器Box,该容器的默认布局管理器就是BoxLayout,大多数情况下,使用Box容器去容纳多个GUI组件,然后再把Box容器作为一个组件,添加到其他的容器中,从而形成整体窗口布局。

案例2:
使用Frame和Box,完成下图效果:

演示代码2:
import javax.swing.*;
import java.awt.*;
public class BoxLayoutDemo2 {
public static void main(String[] args) {
//1.创建Frame对象
Frame frame = new Frame("这里测试BoxLayout");
//2.创建一个横向的Box,并添加两个按钮
Box hBox = Box.createHorizontalBox();
hBox.add(new Button("水平按钮一"));
hBox.add(new Button("水平按钮二"));
//3.创建一个纵向的Box,并添加两个按钮
Box vBox = Box.createVerticalBox();
vBox.add(new Button("垂直按钮一"));
vBox.add(new Button("垂直按钮二"));
//4.把box容器添加到frame容器中
frame.add(hBox,BorderLayout.NORTH);
frame.add(vBox);
//5.设置frame最佳大小并可见
frame.pack();
frame.setVisible(true);
}
}
通过之前的两个BoxLayout演示,我们会发现,被它管理的容器中的组件之间是没有间隔的,不是特别的美观,但之前学习的几种布局,组件之间都会有一些间距,那使用BoxLayout如何给组件设置间距呢?
其实很简单,我们只需要在原有的组件需要间隔的地方,添加间隔即可,而每个间隔可以是一个组件,只不过该组件没有内容,仅仅起到一种分隔的作用。

Box类中,提供了5个方便的静态方法来生成这些间隔组件:

案例3:
使用Frame和Box,完成下图效果:

演示代码3:
import javax.swing.*;
import java.awt.*;
public class BoxLayoutDemo3 {
public static void main(String[] args) {
//1.创建Frame对象
Frame frame = new Frame("这里测试BoxLayout");
//2.创建一个横向的Box,并添加两个按钮
Box hBox = Box.createHorizontalBox();
hBox.add(new Button("水平按钮一"));
hBox.add(Box.createHorizontalGlue());//两个方向都可以拉伸的间隔
hBox.add(new Button("水平按钮二"));
hBox.add(Box.createHorizontalStrut(10));//水平间隔固定,垂直间方向可以拉伸
hBox.add(new Button("水平按钮3"));
//3.创建一个纵向的Box,并添加两个按钮
Box vBox = Box.createVerticalBox();
vBox.add(new Button("垂直按钮一"));
vBox.add(Box.createVerticalGlue());//两个方向都可以拉伸的间隔
vBox.add(new Button("垂直按钮二"));
vBox.add(Box.createVerticalStrut(10));//垂直间隔固定,水平方向可以拉伸
vBox.add(new Button("垂直按钮三"));
//4.把box容器添加到frame容器中
frame.add(hBox, BorderLayout.NORTH);
frame.add(vBox);
//5.设置frame最佳大小并可见
frame.pack();
frame.setVisible(true);
}
}
公众号文章链接:Java-GUI编程之布局类型