
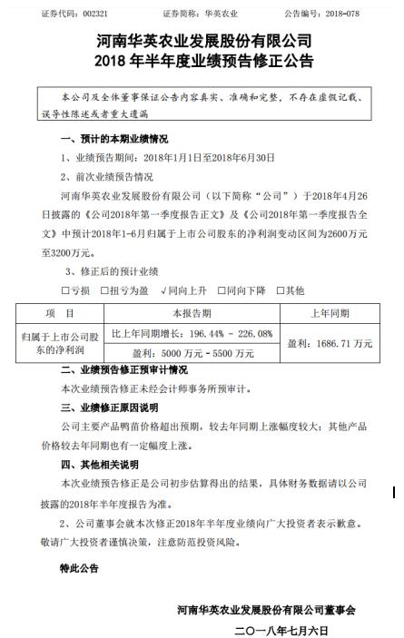
据悉,华英农业(002321)于日前发布业绩预告修正公告,一季报中公司预计2018年上半年净利润2600万元-3200万元;修正后的净利润为5000万元-5500万元,同比增长196%-226%。报告期内,公司主要产品鸭苗价格超出预期,较去年同期上涨幅度较大;其他产品价格较去年同期也有一定幅度上涨。
前次业绩预告情况:河南华英农业发展股份有限公司(以下简称“公司”)于2018年4月26日披露的《公司2018年第一季度报告正文》及《公司2018年第一季度报告全文》中预计2018年1-6月归属于上市公司股东的净利润变动区间为2600万元至3200万元。

业绩修正原因说明:公司主要产品鸭苗价格超出预期,较去年同期上涨幅度较大;其他产品价格较去年同期也有一定幅度上涨。其他相关说明:本次业绩预告修正是公司初步估算得出的结果,具体财务数据请以公司披露的2018年半年度报告为准。
据公开消息显示,华英农业7月5日在互动平台表示,关于区块链业务,公司旗下全资子公司华禽网目前在引入相关技术,未来将用于食品安全追溯上。
资料显示,河南华英农业发展股份有限公司(SZ:002321)是2002年1月21日经河南省人民政府豫股批字[2002]01号文批准,由河南省潢川华英禽业总公司联合河南省农业综合开发公司、辽宁省粮油食品边贸公司、潢川县康源生物工程有责任公司、杭州元亨饲料兽药有限公司于2002年1月30日共同发起设立的股份有限公司。
华英农业是以樱桃谷鸭加工为主,集祖代种鸭繁育、父母代种鸭、种鸡孵化、商品鸭/鸡养殖、屠宰冷冻加工、熟食加工、饲料生产、羽绒加工等系列化生产于一体的国家大型禽类食品加工企业,国内鸭行业首家上市企业。
2009年12月16日,华英农业在深交所成功挂牌上市,募集资金6.28亿元,这是继双汇、三全之后第三支在A股市场成功上市的河南农业股,也是全国肉鸭行业第一家上市企业(2013年6月19日,华英农业成功实现再融资,共募集资金6.1287亿元)。

资料来源:华英农业股吧 作者:投融
获取更多投融价值资讯,敬请关注云投融