

① 咨询社保、住房公积金
② 缴纳生活费用,不知道带哪些资料
③ 了解各学校的开学招生信息
④ 想要联系某医院,只记得120
......
有时候电话能解决的问题都不是问题
兰兰吐血整理了
《2021年兰州最全通讯录》

有它在手
遇到问题再也不担心手足无措、求助无门啦!
这条微信非常重要,一定要收藏好哦!
01
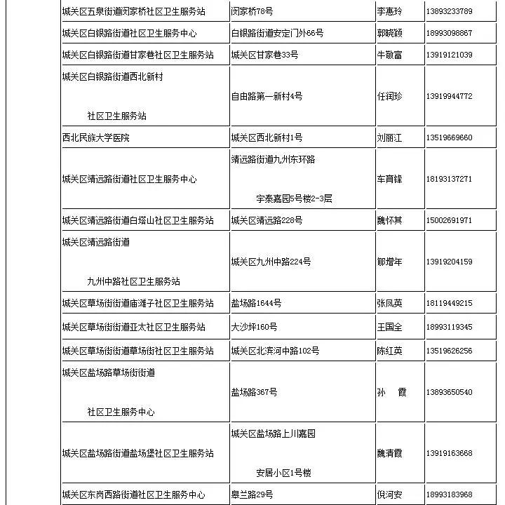
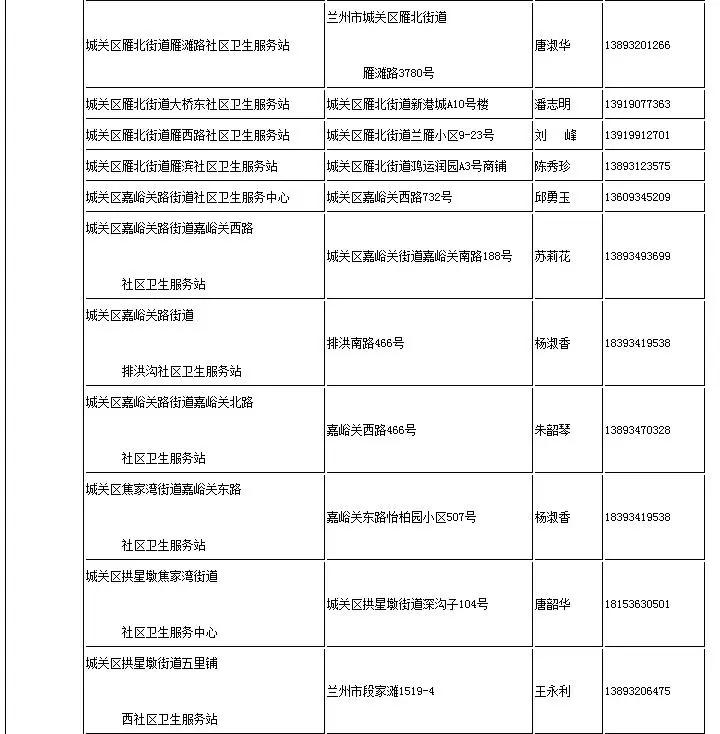
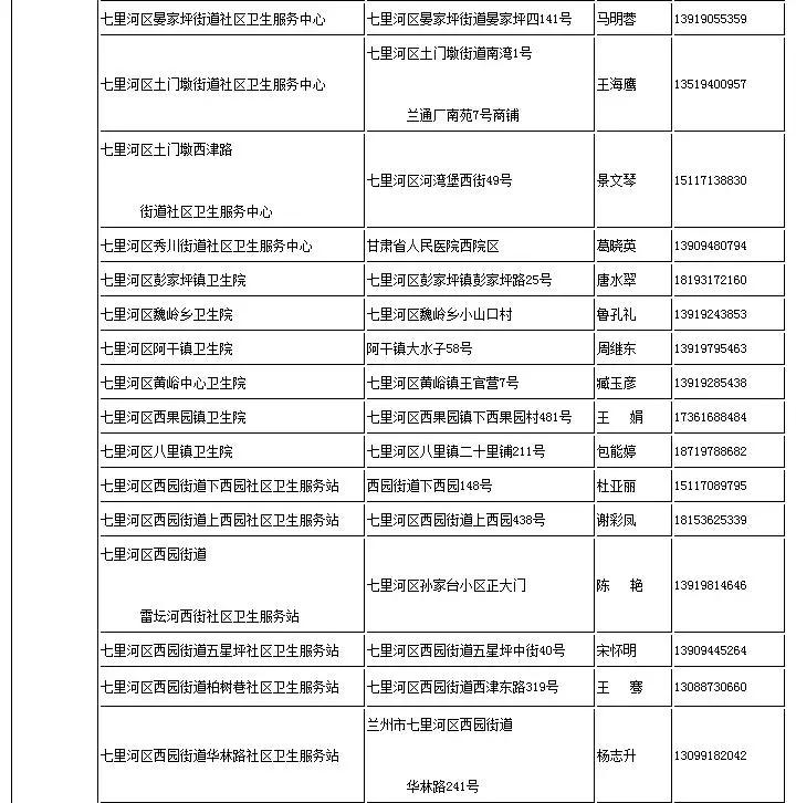
疫情防控
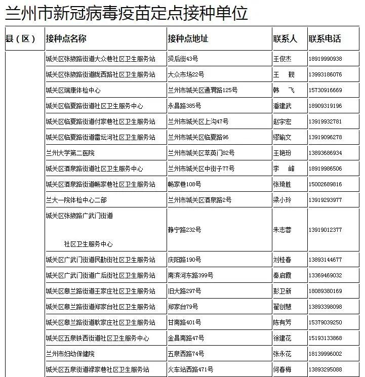
疫情 尚未离去
为了健康和安全
快 收藏 下面的服务咨询电话吧!
















02
出行问题
如果你要出行
不管是要坐 高铁、汽车
还是坐地铁、公交 …
一个电话就可以搞定订票等事宜
|
交通工具汇总 |
|
|
火车票订票 |
95105105 |
|
铁路客服 |
1230612306 |
|
兰州站 |
4922222 |
|
兰州西客站 |
2942222 |
|
兰州客运中心 |
8619813 |
|
兰州汽车东站 |
8807114 |
|
兰州汽车南站 |
2392525 |
|
兰州汽车北站 |
4970345 |
|
兰州汽车西站 |
7836235 |
|
城市交通运输管理处热线 |
8171207 |
|
兰州地铁 |
5161111 |
|
兰州公交 |
2619315 |
|
中川机场服务热线 |
96556 |
|
航班查询 |
96566 |
|
中川 机场行李查询 |
13669315315 |
|
中川机场投诉 |
81684646 |
|
中川 机场派出所 |
8258110 |

03
看病预约、挂号
医院挂号、预约、咨询 等问题
可以直接拨打相关的医院电话咨询
|
兰州各大医院 |
|
|
医院名称 |
联系电话 |
|
甘肃省省人民医院 |
0931-8281763 |
|
兰州大学第一医院 |
0931-8625200 |
|
兰州大学第二医院 |
0931-8942366 |
|
甘肃省中医院 |
0931-2687109/7106 |
|
甘肃省妇幼保健院 |
0931-5188888 |
|
甘肃省第二人民医院 |
0931-4921888 |
|
甘肃省第三人民医院 |
0931-4678165 |
|
兰州市第一人民医院 |
0931-2354680 |
|
兰州市第二人民医院 |
0931-8362771 |
|
兰州市第三人民医院 |
0931-2861499 |
|
解放军联勤保障部队第940医院 |
0931-8975003 |
|
甘肃*警武**总队医院 |
0931-2861901 |
|
兰州市中医院 |
0931-2942437 |
|
甘肃省肿瘤医院 |
0931-2302543 |
|
甘肃中医药大学附属医院 |
0931-8635008 |
|
甘肃省儿童医院 |
0931-8942114 |
|
兰州市口腔医院 |
0931-8827262 |
|
兰州市肺科医院 |
0931-8321447 |
|
兰州新区第一人民医院 |
0931-8257063 |

04
水、电、气、网
无论春秋,还是酷暑寒冬
停电、停水、停气、停网
都会给生活带来巨*麻大**烦
万一真停了
大家可以拨打下面电话寻求帮助
|
水、电、气、网 |
|
|
供水报修、咨询 |
96766 |
|
电信宽带 |
10000 |
|
联通宽带 |
10010 |
|
移动宽带 |
10086 |
|
长城宽带 |
95079 |
|
供电 |
95598 |
|
供气 |
96777 |
|
有线电视报修、咨询 |
0931-8111721 |

05
居住证、身份证问题
事关兰州 落户、居住证、身份证、驾驶证
通行证、出入境、寻人寻亲
物品招领、案件咨询 等等问题
详询 ↓
兰州市张掖路派出所
地址:武都路512号
电话:0931-8487098
兰州市雁滩派出所
地址:天水北路299号
电话:0931-8583397
广武门派出所
地址:兰州 城关区 广武门后街54号
大同派出所(永登县大同镇人民政府西南)
地址:甘肃省兰州市永登县312国道
电话:0931-6680245
彭家坪派出所
地址:彭家坪路25
电话:0931-2869841
兰州市公安局七里河分局西园派出所
地址:兰州下西园201号
电话:0931-2333043
兰州市公共交通总公司派出所民警队
地址:西津东路479号
电话:0931-2619317
兰州市渭源路派出所
地址:兰州 甘肃省渭源路
电话:0931-8275249
东部市场治安派出所
地址:兰州 城关区
电话:0931-8497955
兰州市公安局城关分局白塔山公园派出所
地址:兰州白塔山1号
电话:0931-8366055
福利路派出所
地址:甘肃省兰州市庄浪西路
电话:0931-7555522
兰州市火车站派出所
地址:兰州市城关区火车站东路335号
电话:0931-8618434
兰州市铁路东村派出所
地址:铁路新村东街921号
电话:0931-4639938
敦煌路派出所
地址:甘肃省兰州市敦煌路343号
电话:0931-2319706
小康营派出所
地址:甘肃省兰州市 榆中县小康营
电话:0931-5481011
兰州市小西湖交通治安派出所
地址:柏树巷328-334号
电话:0931-2653248
兰州市西关什字交通治安派出所
地址:天安大厦后面
电话:0931-8454352
东岗派出所
地址:店子街1号
电话:0931-8702110
兰州市皋兰路派出所
地址:甘肃省兰州市旧大路
电话:0931-8825400
兰州市西园派出所
地址:下西园388号
电话:0931-2613043
榆中县城关派出所
地址:榆中县文成中路附近
电话:0931-5221792
公安局城关分局白银路派出所
地址:南城巷40号
电话:0931-8464209
马坡派出所
地址:甘肃省兰州市榆中县
电话:0931-5601002
兰州市华坪新村派出所
地址:西津东路
电话:0931-2612421
兰州市安宁交通治安派出所
地址:兰州 安宁区 文化巷52
电话:0931-7750253
兰州市东岗西路派出所
地址:东岗西路469号酒钢大厦
电话:0931-8829580
化工街派出所
地址:化工街73
电话:0931-7354354
青白石派出所
地址:碱水沟
电话:0931-8399067
西固交通治安派出所
地址:兰州 西固区 西固交警队斜对面分红楼二楼
电话:0931-7368011
嘉峪关路派出所
地址:甘肃省嘉峪关路222号
电话:0931-8491122

06
社保、公积金
咨询 社保、公积金、档案、退休 …
等等相关民生问题
都可以拨打以下电话
|
生活热线 |
|
|
社保 |
|
|
人力资源社会保障电话 |
12333 |
|
兰州市人力资源和社会保障局 |
0931-8847899 |
|
城关区社会保障局 |
0931-8180853 |
|
七里河区社会保险局 |
0931-2668535 |
|
西固区社会保险事业管理局 |
0931-7557263 |
|
红古区社会保险事业管理局 |
0931-6211681 |
|
新区社会保险事业管理局 |
0931-8259930 |
|
榆中县劳动和社会保障局 |
0931-5237660 |
|
皋兰县人事和劳动保障局 |
0931-5721064 |
|
永登县社会保障事业管理局 |
0931-6423726 |
|
公积金 |
|
|
住房公积金 |
12329 |
|
城关管理部 |
0931-8730782 |
|
铁路分中心 |
0931-4927355 |
|
新区管理部 |
0931-6839099 |
|
红古管理部 |
0931-6222528 |
|
榆中管理部 |
0931-5232586 |
|
皋兰管理部 |
0931-5726928 |
|
永登管理部 |
0931-6423205 |
|
安宁管理部 |
0931-7650551 |
|
西固管理部 |
0931-7553351 |
|
七里河管理部 |
0931-2318029 |
|
档案馆 |
|
|
甘肃省档案局 |
0931-8511599 |
|
兰州市档案局 |
0931-2669300 |
|
兰州市城建档案管理处 |
0931-2665873 |
|
榆中县档案局 |
0931-5221128 |
|
城关区档案局 |
0931-8859155 |
|
七里河区档案馆 |
13893385564 |

07
孩子教育问题
咨询孩子上学 的相关问题
解决校园矛盾安全纠纷
投诉补课、乱收费等问题
昆明教育服务热线的电话要收好
|
兰州各区县教育局(教育服务热线) |
|
|
兰州市教育局 |
0931-8851037 |
|
城关区教育局 |
0931-8438710 |
|
七里河区教育局 |
0931-2613182 |
|
安宁区教育局 |
0931-7666148 |
|
西固区教育局 |
0931-7557251 |
|
红古区教育局 |
0931-6213533 |
|
榆中县教育局 |
0931-5229345 |
|
皋兰县教育局 |
0931- 5724060 |
|
永登县教育局 |
0931- 6423870 |
—— 初中咨询 ——
兰州三十一中
地址:兰州市七里河区阿干镇苟家湾116号
电话:0931- 2771495
兰州天庆实验中学
地址:兰州市城关区雁南路天庆嘉园1296号
电话:0931-8706522 0931-8238744
兰州市树人中学
地址:兰州市城关区牟家庄345
电话:0931-2197088 2197688 2110809
兰州市第十二中学
地址:兰州市七里河区柏树巷207号
电话:0931-2617993
兰州市华侨实验学校(中学部)
地址:兰州市雁西路3928号
电话:0931-4613232
兰州五十一中(兰铁一中)
地址:甘肃省兰州市城关区和政东街47号
电话:(0931)8781002
兰州市第五中学
地址:兰州市和政东街96号
电话:0931-4635277
兰州市第九中学
地址:兰州市龚家坪东路52号
电话:0931-2861391
兰州市五十五中学
地址:兰州市西站建西东路468号
电话:(0931)2942259
兰州市新亚中学
地址:兰州市城关区雁西路雁滩工业城南三区
电话:0931-4612826或4613808
兰州市第六十五中学
地址:兰州市安宁西路744号
电话:0931-7993857
兰州市第五十六中学
地址:兰州市和政西街88号
电话:0931-8128500
兰州交通大学东方中学
地址:兰州市安宁西路358号
电话:0931-7619888
兰州市第十四中学
地址:兰州市城关区东郊巷30号
电话:0931-8870602
兰州市民族中学
地址:兰州市南滨河东路937
电话:0931-8466093[详细]
兰州市第二十八中学
地址:兰州市西固区福利西路97
电话::0931-7549133
兰州市第三中学(前身为甘肃省兰州女子师范学校)
地址:兰州市城关区秦安路130
电话:(0931)8838725
兰州市兰炼第二中学(兰炼二中)
地址:兰州市西固区福利东路485号
电话:0931-7937202
兰州市第四中学
地址:甘肃省兰州市七里河区敦煌路494号
电话:0931-2318603
—— 小学咨询 ——
|
小学咨询电话 |
|
|
水车园小学 |
0931-8821884 |
|
一只船小学 |
0931-8822719 |
|
宁卧庄小学 |
0931-8264524 |
|
红山根小学 |
0931-8641985 |
|
平凉路小学 |
0931-4634150 |
|
兰州大学附属小学 |
0931-8915914 |
|
榆中街小学 |
0931-8823778 |
|
耿家庄小学 |
0931-8824674 |
|
雁宁路小学 |
0931-8582962 |
|
雁北路小学 |
0931-8506545 |
|
通渭路小学 |
0931-8464298 |
|
张掖路小学 |
0931—8401651 |
|
金塔路小学 |
0931—8405952 |
|
正宁路小学 |
0931-8462070 |
|
柏道路小学 |
0931-8463749 |
|
西北新村小学 |
0931-8111077 |
|
二营小学 |
0931-8187001 |
|
伏龙坪小学 |
0931—8180107 |
|
民勤街小学 |
0931-8823102 |
|
上沟小学 |
0931—8447671 |
|
静宁路小学 |
0931-8462488 |
|
中山小学 |
0931-8464514 |
|
酒泉路小学 |
0931-8158231 |
|
牟家庄小学 |
0931-8242578 |
|
五泉小学 |
0931-8152523 |
|
畅家巷小学 |
0931-8636912 |
|
新华小学 |
0931-8822531 |
|
白银路小学 |
0931-8824510 |
|
五里铺华小学 |
0931-4672316 |
|
嘉峪关路第一小学 |
0931—8658753 |
|
拱星墩小学 |
0931-4910122 |
|
上西园小学 |
0931-8635461 |
|
七里河小学 |
0931-8652376 |
|
建兰路小学 |
0931-2332654 |
|
吴家园小学 |
0931-2911796 |
|
火星街小学 |
13519614173 |
|
理工大附中附小 |
0931-8823556 |
|
王家堡小学 |
0931-2338724 |
|
十里店小学 |
0931-7668304 |
|
师大附小 |
0931-7975065 |
|
交大附小 |
0931-4938553 |
|
滨河小学 |
0931-7784790 |
|
培黎小学 |
15101264077 |
|
水挂庄小学 |
0931-7659266 |
|
十里店小学 |
0931-7756257 |
|
刘家堡小学 |
0931-7656388 |
|
万里小学 |
0931-7601784 |

08
交通违法
兰州的 电子警察抓拍
违反交通信号灯通行、违法禁令标志、
超速行驶、违停等
被拍了记得要及时处理哦!
兰州市交警支队
地址:兰州市城关区南滨河东路739号
电话:0931-8717114
榆中县公安局交通警察大队
地址:榆中县城关镇栖云北路232号
电话:0931-5238110
永登县公安局交通警察大队
地址:兰州市永登县城关镇团结街893号
电话:0931-6426174
兰州市公安局交通警察支队雁滩大队
地址:兰州市城关区雁滩路3266号
电话:0931-8507171
兰州市公安局交通警察支队西固大队
地址:兰州市西固区合水北路229号
电话:0931-7311736
兰州市公安局交通警察支队七里河大队
地址:兰州市七里河区西站西路30号
电话“0931-2334358
兰州市公安局交通警察支队红古大队
地址:兰州市红古区平安路307号
电话:0931-6216899
兰州市公安局交通警察支队河北大队
地址:兰州市城关区左家湾1号
电话:0931-8328122
兰州市公安局交通警察支队龚家湾大队
地址:兰州市七里河区彭家坪镇彭家坪路
电话:0931-2550355
兰州市公安局交通警察支队东岗大队
地址:兰州市城关区滩尖子381号
电话:0931-8860430
兰州市公安局交通警察支队城关大队
地址:兰州市城关区静宁路134号
电话:0931-8433829
兰州市公安局交通警察支队安宁大队
地址:兰州市安宁区安宁西路95号
电话:0931-7666952
皋兰县公安局交通警察大队
地址:兰州市皋兰县石洞镇北辰路515号
电话:0931-5723979

09
城管执法
在路上遇到车窗抛物损坏城市环境的
在小区碰到 占道经营、违规扩建、
噪音扰民、贴小广告 的此类问题
可以打城管的电话进行投诉
|
兰州城管 |
|
|
兰州市城市管理局 |
0931-4818514 |
|
城关区城管局 |
0931-4569239 |
|
七里河区城管局 |
0931-2358070 |
|
安宁区城管局 |
0931-7668619 |
|
西固区城管局 |
0931-7538792 |
|
红古区城管局 |
0931-6212876 |

10
市政服务
生活里面遇到的 很多问题
都可以打这些电话
特别是一些疑难问题
找找“它”准没错
|
兰州市政服务 |
|
|
兰州市劳动就业服务局 |
0931-2614312 |
|
兰州市政建设集团 |
0931-8155518 |
|
兰州市疾控中心 |
0931-8488782 |
|
路灯管理 |
0931-4910383 |
|
妇女维权 |
12338 |
|
兰州市救助站 |
0931-8638687 |
|
纳税服务热线 |
12366 |

11
房屋交易
房产买卖通过房产交易中心进行交易
买卖双方都能得到法律保护
|
房产交易管理中心咨询电话 |
|
|
服务内容 |
电话 |
|
存量房网签备案、房屋租赁备案业务 |
5037606250376096 |
|
房屋租赁备案业务咨询电话 |
57336059 |
|
存量房交易资金托管业务 |
57336071 |
|
投诉电话 |
50376097 57336005 |
|
不动产登记中心 |
96510 |

12
出入境证件
办理护照、往来港澳通行证 等
需要携带什么资料?到哪办理?
打电话咨询下会方便很多哦~
|
兰州出入境证件办理 |
|
|
兰州市公安局新区分局出入境*证办**大厅 |
0931-5122462 |
|
兰州市公安局榆中分局出入境*证办**大厅 |
0931-5112591 |
|
兰州市公安局皋兰分局出入境*证办**大厅 |
0931-5133037 |
|
兰州市公安局永登分局出入境*证办**大厅 |
0931-5122031 |
|
兰州市公安局红古分局出入境*证办**大厅 |
0931-5103351 |
|
兰州市公安局安宁分局出入境*证办**大厅 |
0931-5163678 |
|
兰州市公安局西固分局出入境*证办**大厅 |
0931-5165032 |
|
兰州市公安局七里河分局出入境*证办**大厅 |
0931-5164163 |
|
兰州市公安局城关分局出入境*证办**大厅 |
0931-5166091 |
|
兰州市公安局出入境*证办**大厅 |
0931-5167299 |

13
维权投诉
如果你觉得自己的权益受到损害
这几个 投诉、维权 电话
你可能用得上
|
维权投诉 |
|
|
消费者投诉举报专线 |
12315 |
|
环保投诉 |
12369 |
|
质监投诉 |
12365 |
|
价格投诉 |
12358 |
|
医药投诉 |
12331 |
|
市民热线 |
12345 |
|
*草烟**投诉 |
12312 |
|
知识产权 |
12330 |
|
安全生产 |
12350 |
|
旅游投诉 |
12301 |
|
民工维权 |
12333 |
|
纪检监察投诉 |
12388 |
|
质量监督 |
12365 |
|
总工会职工热线 |
12351 |
|
妇女维权 |
12338 |
|
纳税咨询 |
12366 |
|
机构编制违规举报 |
12310 |
|
火灾隐患举报投诉 |
96119 |
|
法律服务热线 |
12348 |
|
网络不良与垃圾信息举报 |
12321 |
|
文化市场举报 |
12318 |
|
国土资源违法举报 |
12336 |
|
保险消费者投诉维权 |
12378 |
|
*纪委中**举报 |
12388 |
|
环境举报 |
12389 |
|
公共卫生环境投诉 |
12320 |
|
兰州市消费者协会 |
8840315 |
|
8157315 |
|
|
省卫生监督投诉举报 |
8465051 |

14
查快递、物流
有个电话
物流信息查询 就会方便很多
|
快递物流 |
|
|
顺丰 |
95338 |
|
申通 |
95543 |
|
圆通 |
95554 |
|
中通 |
95311 |
|
韵达 |
95546 |
|
EMS |
11183 |
|
邮政 |
11185 |
|
德邦物流 |
95353 |
|
天天快递 |
400-1888-888 |
|
百世汇通 |
400-956-5656 |
|
全峰快递 |
400-100-0001 |
|
快捷快递 |
400-833-3666 |
|
优速快递 |
95349 |

15
银行业务
银行卡和银行 相关业务
请咨询客服热线
|
银行电话 |
|
|
中国建设银行 |
95533 |
|
中国工商银行 |
95588 |
|
中国农业银行 |
95599 |
|
中国银行 |
95566 |
|
交通银行 |
95559 |
|
邮政储蓄银行 |
95580 |
|
甘肃银行 |
400-869-6666 |
|
兰州银行 |
400-889-6799 |
|
平安银行 |
95511 |
|
招商银行 |
95555 |
|
浦发银行 |
95528 |
|
华夏银行 |
95577 |
|
民生银行 |
95568 |
|
广发银行 |
400-830-8003 |
|
光大银行 |
95595 |
|
中信银行 |
95558 |

16
保险业务
投保、续保、保费咨询、购买保险
各大保险公司的电话拿走不谢
|
保险公司 |
|
|
产险公司 |
热线电话 |
|
人民保险 |
95518 |
|
太平洋保险 |
95500 |
|
新华人寿保险 |
95567 |
|
平安保险 |
95511 |
|
人保财险 |
95518 |
|
人寿保险 |
95519 |
|
平安产险 |
95512 |
|
人寿产险 |
95519 |
|
民安保险 |
95506 |

17
结婚登记
要结婚了
该带些什么东西?该去哪里?
有啥想问的打这个电话就可以啦
|
结婚登记 |
|
|
城关区婚姻登记处 |
4663796 |
|
七里河区婚姻登记处 |
2662590 |
|
安宁区婚姻登记处 |
7673033 |
|
西固区婚姻登记处 |
7543466 |
|
红古区婚姻登记处 |
6211652 |
|
永登县婚姻登记处 |
6422216 |
|
榆中县婚姻登记处 |
5221238 |
|
皋兰县婚姻登记处 |
5721191 |

18
紧急救助
紧急求助电话 你一定需要知道
甚至需要牢记在心!
|
紧急求助 |
|
|
公安报警 |
110 |
|
火警 |
119 |
|
森林火警 |
12119 |
|
急救中心 |
120 |
|
道路交通事故报警 |
122 |
|
水上遇险求救电话 |
12395 |
|
红十字会急救台 |
999 |
|
高速公路求助电话 |
12122 |
|
法律援助热线 |
12348 |
|
电话查号 |
114 |
|
中国移动号码百事通 |
12580 |
|
中国联通号码百事通 |
116114 |
|
中国电信号码百事通 |
118114 |

19
品牌电器客服
家里的 空调、电视、热水器坏了
却不知道找谁
这些维修电话收好了~
|
家电客服热线 |
|
|
格力 |
400-836-5315 |
|
松下 |
400-810-0781 |
|
海信 |
400-611-1111 |
|
海尔 |
400-699-9999 |
|
三菱电机 |
400-820-5830 |
|
TCL |
400-812-3456 |
|
美的 |
400-889-9315 |
|
科龙 |
400-809-9999 |
|
夏普 |
400-898-1818 |
|
三星 |
400-810-5858 |
|
格兰仕 |
400-830-0888 |
|
长虹 |
400-811-1666 |
|
小天鹅 |
400-822-8228 |
|
西门子 |
400-889-9999 |
|
康佳 |
400-880-0016 |

20
万能电话
这是一个“神奇”的电话
民情通:12345
基本上在兰州生活遇到的大事小事都能打这个电话
除了咨询,还可以投诉问题

兰州的便民电话大多都在这里啦
不过信息实在太多了
欢迎大家查缺补漏

当然还需牢记一件事
这些电话都是为了方便大家
不要一时贪玩,胡乱拨打电话哦!
我是瑶宝奶爸,关注➕我,评论转发,了解更多财经信息,建筑行业资讯!