


1、输入和输出之间接开关调整管和储能电路。调整管周期性开、关,
将能量输入储能电路,经均衡滤波后成为电压输出,输出电压的大
小,取决于调整管开关时间的长短。
2、调整管的开关状态受脉冲电压的控制,脉冲电压则由方波发生电路
产生,并经脉冲调宽电路调制后得到。
3、取样比较电路将一部分输出电压和基准电压进行比较,当输出电压
偏离正常值时,输出误差信号,对开关脉冲宽度进行调制。
例如:输出电压升高,脉宽变窄(即占空比D减小),调整管开启时间缩短,输入储能电路的能量减小,输出电压降低。反之亦然。


⑴、V饱和导通时,VD截止,UI经V在L中产生电流iL向电容C充电。

◆总之,调整管V导通期间,L储存磁能,并给电容C充电,同时向负载供电;
调整管V截止期间,L释放磁能,转变为C的电能,同时向负载供电。

◆总之,调整管V导通期间,L储存磁能,负载由电容C供电;
调整管V截止期间,L释放磁能,转变为C的电能,同时向负载供电。
※并联型电路中,调整管承受的反峰电压为2UI ,为串联型的两倍。
1.1开关电源组成及开关电源实例
3、并联独立输出型:通过续流电感的电磁耦合,实现隔离输出。
(电源输入端不使用变压器、实现多种电压输出)

*应用最多的一种电路形式
*三极管V可使用功率场效应管
*脉冲调宽、脉冲发生及误差信号的产生等可集成化例如TOP221~TOP227
五、三端单片开关集成稳压器及其应用

3. TOPSwitch的应用电路:

并联独立输出型

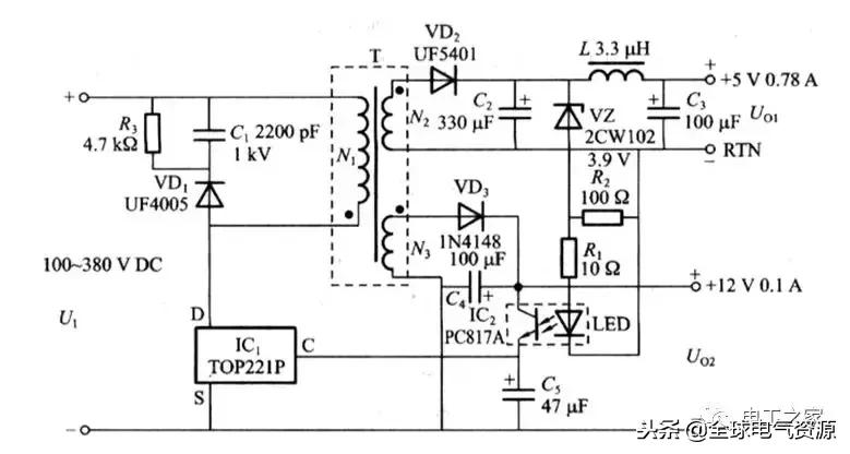
1、单端型反激式开关电源:开关管导通时储能,开关管截止时,储能释放给负载。
开关管和脉宽调制采用三端单片集成稳压器TOP221P, 当221P内开关功率管导通时,N1上产生上正下负电压,N1储存能量。开关功率管截止时,N1上产生上负下正电压,N2产生上正下负电压,VD2导通,经C2、L、C3滤波后提供+5V 输出电压。 UO1≈UZ+UF(LED正向压降)


































