公务文书,简称公文,指的是法定机关与组织在公务活动中,按照特定的体式、经过一定的处理程序形成和使用的书面材料,又称公务文件。无论从事专业工作,还是从事行政事务,都要学会通过公文来传达政令政策、处理公务,以保证协调各种关系,决定事务使工作正确地、高效地进行。正是由于其有自身的规范性,所以对格式也有着特殊的要求。
《*党**政机关公文格式》中说明“公文一般由份号、密级和保密期限、紧急程度、发文机关标志、发文字号、签发人、标题、主送机关、正文、附件说明、发文机关署名、成文日期、印章、附注、附件、抄送机关、印发机关和印发日期、页码等组成”。齐了!公文写作基本套路模板大全!
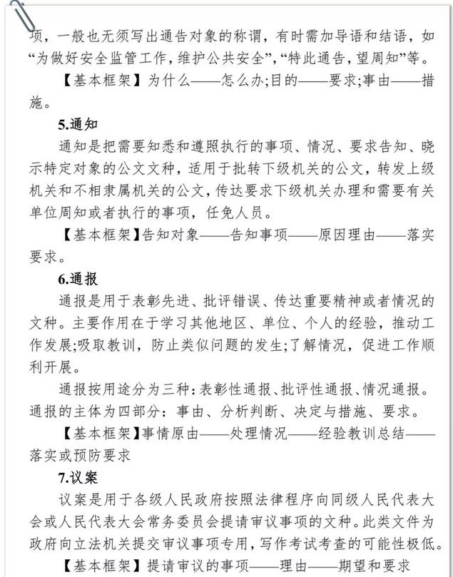
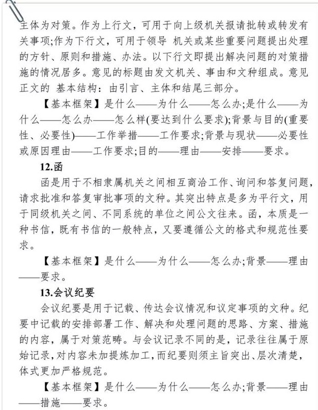
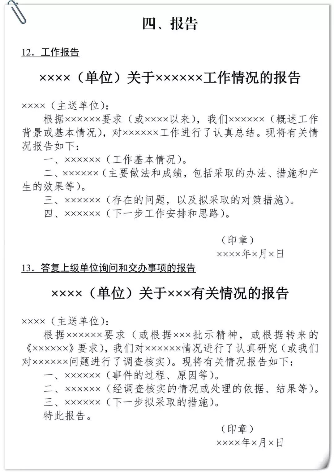
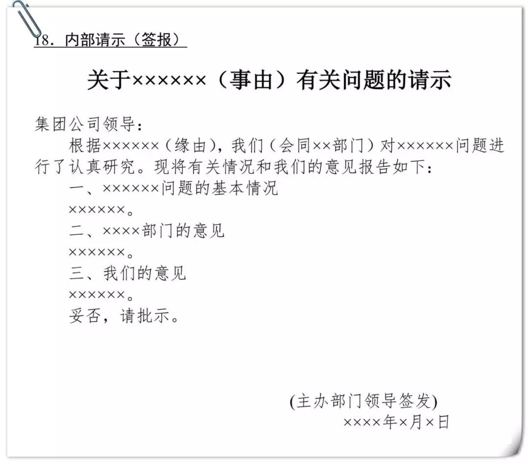
法定公文写法




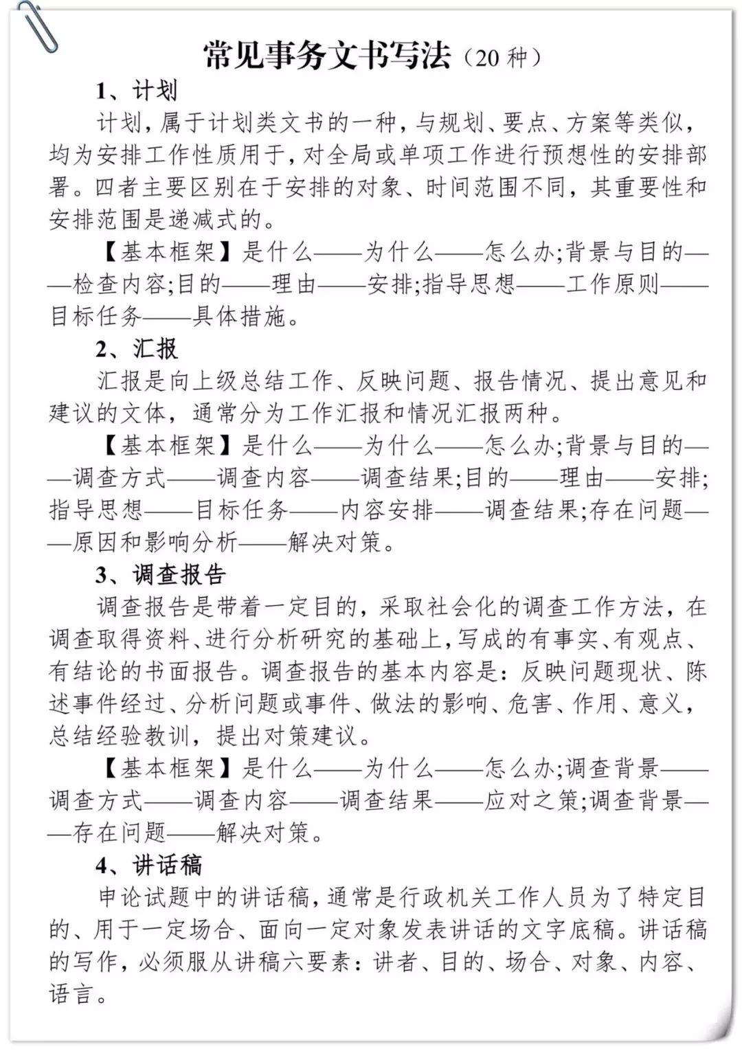
常见事务文书写法






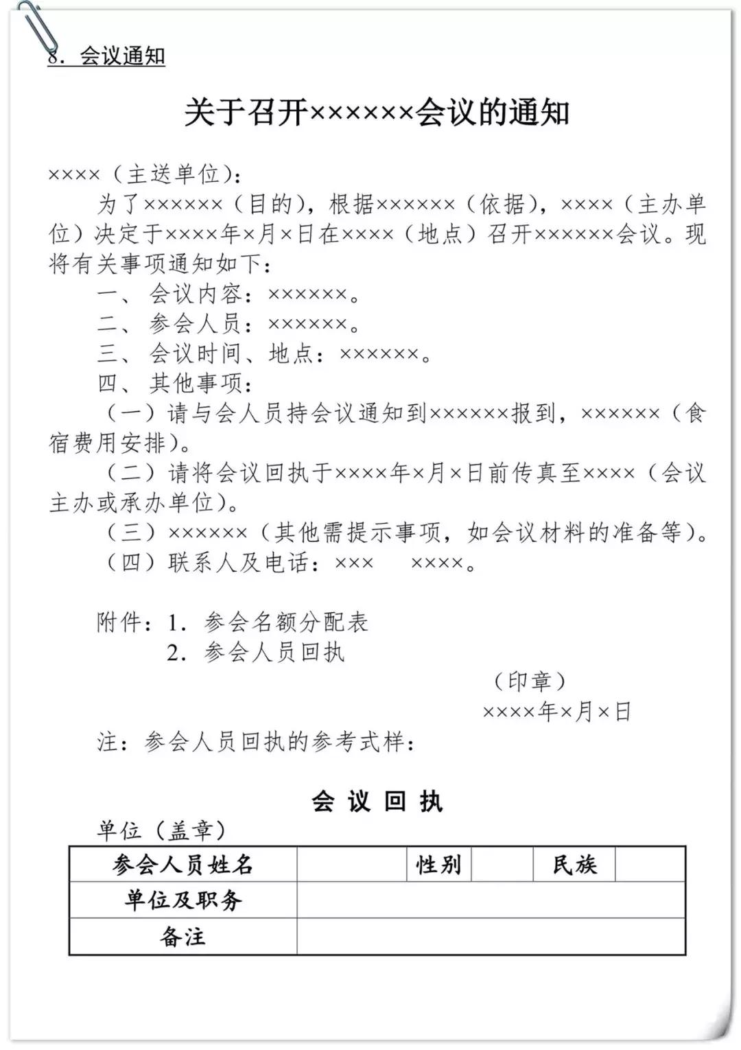
公文模板
















