普及数电模电知识,科教兴国。
大家好,创客e工坊本期教大家用TDA2030A做一款高保真的功放。
说起TDA2030A,相信大家都不陌生,这块芯片具有体积小,输出功率大,各种保护电路齐全等特点,我们只需要焊接少量的外围元件,即可做出一款音质不错的功放。在前面的教程中,创客e工坊已经和大家玩过LM386、TDA2003了,今天我们就来进阶,玩玩TDA2030A,看看它会有什么不一样的表现。
这是TDA2030A的实物图:

TDA2030A实物图
用一块芯片设计、搭建电路,我们首先需要了解这块芯片的引脚功能,所以我们先来了解TDA2030A的引脚功能。TDA2030A一共有5个引脚,芯片有字的一面朝向我们,引脚从左往右数,分别是:1脚同相输入端,2脚反相输入端,3脚负电源/接地,4脚功率输出,5脚正电源。

TDA2030A引脚功能图
了解了TDA2030A的引脚功能,接下来我们就可以去看电路图了。下图是阿乐根据厂家芯片手册里提供的典型电路整理出来的实物连接图,此图采用双电源供电,无输出耦合电容,由于没有输出耦合电容,所以低频响应得到改善,属于高保真电路。下面我们据图做简要的分析:

TDA2030A高保真功放电路原理图
图中,音频信号经过一个1uF的电解电容耦合至TDA2030A的1脚,即同相输入端。22K的电阻一头接1脚,另一头接到电源负极。起到同相输入端偏置的作用。TDA2030A的2脚接一个680Ω的电阻和一个22uF的电解电容,然后连回到负极。另外还接一个22K的电阻连到4脚功率输出引脚这里,在这里都是用来设置闭环增益的。然后,TDA2030A的3脚接负电源,接一个104的高频退耦瓷片电容,一个1N4007二极管正接至4脚。4脚功率输出接到喇叭,然后接一个1Ω的电阻和一个224的瓷片电容,用来移相,稳定频率的。我们知道喇叭是线圈,属于感性负载,不加这两个东西容易产生振荡。好的,最后5脚是正电源输入,同样也接一个104的高频退耦瓷片电容,反接一个1N4007二极管到4脚。这两个1N4007二极管这样子接在这里起的作用是输出电压正负限幅保护。
我们的这个功放电路属于OCL形式的功放,就是说需要接双电源,这样子我们对变压器的选择就有要求了。双电源采用初级线圈中间点接地、上下电压对称相等的变压器。也就是我们这种输出双12V的这样的变压器,如下图:

输出双12V的变压器
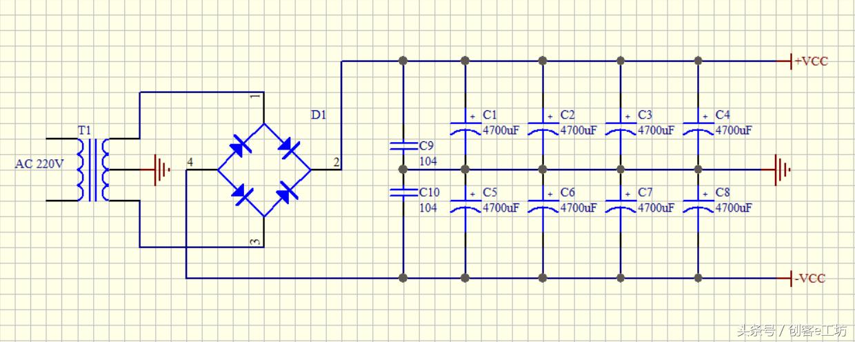
接下来我们讲讲功放电源,在这个电路中我们采用常规的桥式整流,大水塘滤波的电源模块,如下图:

功放电源
220V变压器降压输出双12V交流电,我们把变压器次级中间的那根线当做地线(负极),经过整流桥整流,出来两路,正负电源各一路,每路先来个104的瓷片电容滤高频,后面经4个4700uF的电解电容储能、过滤低频杂波信号,以满足后面功放爆低频时的需求,让低频下潜得更深。由于我们前面在做TDA2003时已经做好了这个电源模块,所以我们这次用现成的。

大水塘阵列
空载时测得正电压为+18.20V:

正电压
负电压为-18.18V,电压对称性还可以:

负电压
接下来我们根据原理图准备好所需的元器件:

备齐所需元器件
根据原理图焊接电路:

焊接电路
焊好的电路正面:

电路正面
焊好的电路背面:

电路背面
加块散热片,散热片和芯片之间涂上导热硅脂,注意不要让散热片接触任何元器件或者电路,因为芯片的背面和3脚是相通的,也就是说上电后散热片带负电:

加散热片
好的,最后是将功放部分的电路和电源模块、喇叭连接起来,整体调试。我们先推一个8Ω15W的喇叭,上电瞬间,有小小的电流冲击声,静态状态下电流声微乎其微,要将耳朵凑得很近才能听到,静噪相当满意:

整体调试
用手机当做音源*放播**歌曲,先来一首腾格尔的《天堂》,只听得悠扬的旋律由远及近,缓缓入耳,徐徐走来,人声相当清澈甜美,立即使我陶醉于歌曲的美景中,有如身临其境。再来一首《加州旅馆》,前奏的纯弦乐,58秒后歌手的声音,各弦类器乐跟打击乐开始交织的声音,那阵阵敲鼓的节奏实在令我难以自拔,立马爱上了这块TDA2030A(虽然可能买到的是国产货):

用手机*放播**歌曲
听单声道不过瘾,立马再焊了一块一样的电路出来,想听听双声道立体声TDA2030A的表现,看看有没有惊喜:

焊了另外一个模块
这次我们让两块TDA2030A功放模块推一对奇声的6Ω15W的音箱:

奇声音箱
推音箱比单个喇叭低频加强了许多,听《连锁反应》一阵一阵的,胸腔有被震撼,但是低频下潜得不够深,还不是令人很满意。后面听邓丽君的《北国之春》,《我只在乎你》相当满意。

双声道立体声
至此,本次DIY TDA2030A功放宣告成功,推音箱时的音质不比市面上的普通功放差,甚至略胜一筹,毕竟在电源上下料还是很足的。但是这次所用的电阻电容品质不高,音频线就是普通的杜邦线,以后手头有米了换高品质的电阻电容,换屏蔽线,加大散热片,相信此功放还会更加令人满意的。可惜唯独低频不够强劲,下潜不去,所以阿乐决定给这个TDA2030A功放加前级,想试试有“运放之王”称号的5532,到时候做一个桌面2.1功放,再与大家分享,一起享受DIY的乐趣!
好的,更多有关电子制作,电子DIY的精彩教程欢迎关注:创客e工坊。