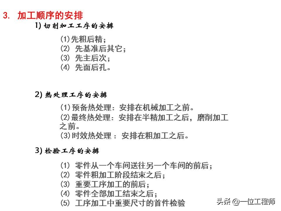
机械加工工艺概述
机械加工工艺含义:是指制造产品的技巧、方法和程序。机械制造过程中,凡是直接改变零件形状、尺寸、相对位置和性能等,使其成为成品或半成品的过程,称为机械制造工艺过程。它通常包括零件的制造与机器的装配两部分。
作用:一、是指导生产的主要技术文件。二、是生产组织和生产预备工作的依据。三、是新设计和扩建工厂布局的依据。
73页PPT机械加工工艺详细介绍(文末有获取)









































































1000G机械必备设计资料内容概述
专栏中的这1000G资料涉及的范围很广,具体来说包括模具、机械加工、材料类、电气行业、各种零件模型和非标等等领域,具体内容表现形式:文档类(各类机械设计手册、液压类手册、自动化类手册等等,所有历史文章的PPT源文件等)、常用的设计工具(一些自动计算表格)以及视频教程类,我相信专栏的这些资料对于提升你的能力一定会有很大的帮助。同时在你工作中遇到相关问题的时候,这些资料也能提供很好的指导作用。购买专栏后即将1000G机械资料发送给你,获取专栏资料也可以私信咨询我。

获取方式
